








为什么选择我们的投标书定制服务?
在项目投标中,一份精细、专业的投标书是赢得竞标的关键。我们致力于为客户提供高度定制化的投标书服务,帮助您在激烈的竞争中脱颖而出。
智慧安防小区建议租赁服务项目实例展示:专业与细节并重
我们深知,细节决定成败。在“智慧安防小区”项目的技术方案中,我们从多个角度深入挖掘项目需求,提供全方位的解决方案。例如:
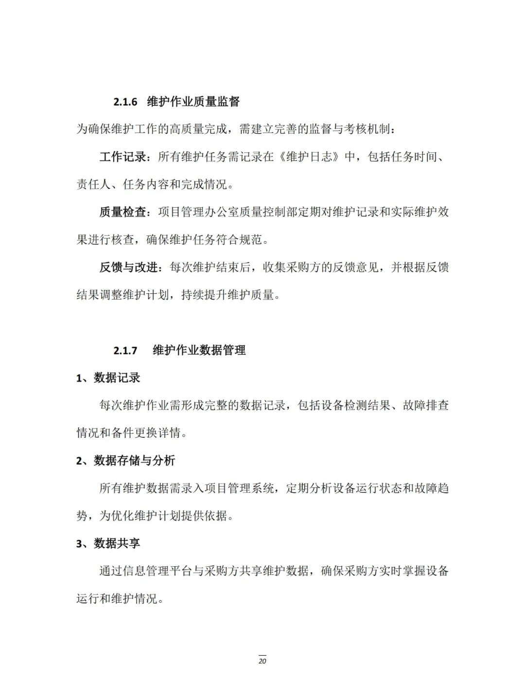
维护作业资源配置:根据日常、周期性及专项维保需求,科学规划人员、工具及备件资源,确保维护工作高效无误。
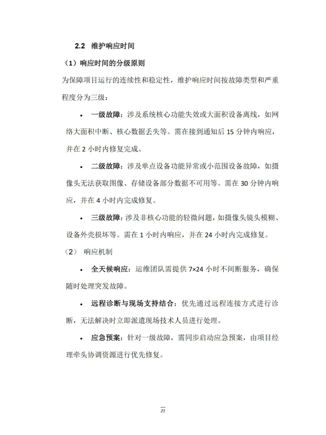
响应机制优化:通过划分故障等级,精确设定响应时限,例如核心故障15分钟内响应,确保项目的连续性和稳定性。
质量与数据管理:建立《维护日志》与数据系统,实现实时监控与问题反馈,为设备高效运行提供保障。
系统化与实用性结合
我们的服务并非简单的文案工作,而是结合项目实际情况,为投标书注入竞争力。在安全管理章节,我们不仅详尽规划了现场安全措施,还针对网络信息传输提出分级权限管理和实时防护策略,覆盖从设备到数据的每个环节。
量身定制,彰显独特
我们坚持为每个客户量身打造方案,而非套用模板。从巡检计划的具体安排到突发事件的应急预案,每一部分内容都经过严密设计,确保既贴合实际,又具有竞争力。
选择我们的理由
专业可靠:严谨的逻辑与数据支持,确保投标书的高水准。
高效交付:快速响应客户需求,按时交付高质量文件。
定制服务:针对项目特点,提供独一无二的解决方案。
如果您正在寻找一份既能打动评标方又能全面展示项目能力的投标书,我们是您的不二选择。让我们为您提供专业支持,助您赢得更多商业机会。
联系我们,共创投标成功!
#投标书 #投标书编写公司 #投标书代写 #标书 #标书编写公司 #标书定制 #招投标
在项目投标中,一份精细、专业的投标书是赢得竞标的关键。我们致力于为客户提供高度定制化的投标书服务,帮助您在激烈的竞争中脱颖而出。
智慧安防小区建议租赁服务项目实例展示:专业与细节并重
我们深知,细节决定成败。在“智慧安防小区”项目的技术方案中,我们从多个角度深入挖掘项目需求,提供全方位的解决方案。例如:
维护作业资源配置:根据日常、周期性及专项维保需求,科学规划人员、工具及备件资源,确保维护工作高效无误。
响应机制优化:通过划分故障等级,精确设定响应时限,例如核心故障15分钟内响应,确保项目的连续性和稳定性。
质量与数据管理:建立《维护日志》与数据系统,实现实时监控与问题反馈,为设备高效运行提供保障。
系统化与实用性结合
我们的服务并非简单的文案工作,而是结合项目实际情况,为投标书注入竞争力。在安全管理章节,我们不仅详尽规划了现场安全措施,还针对网络信息传输提出分级权限管理和实时防护策略,覆盖从设备到数据的每个环节。
量身定制,彰显独特
我们坚持为每个客户量身打造方案,而非套用模板。从巡检计划的具体安排到突发事件的应急预案,每一部分内容都经过严密设计,确保既贴合实际,又具有竞争力。
选择我们的理由
专业可靠:严谨的逻辑与数据支持,确保投标书的高水准。
高效交付:快速响应客户需求,按时交付高质量文件。
定制服务:针对项目特点,提供独一无二的解决方案。
如果您正在寻找一份既能打动评标方又能全面展示项目能力的投标书,我们是您的不二选择。让我们为您提供专业支持,助您赢得更多商业机会。
联系我们,共创投标成功!
#投标书 #投标书编写公司 #投标书代写 #标书 #标书编写公司 #标书定制 #招投标


