









宝子们,今天来聊聊超重要的储能行业~简单来说,储能就是把能量存起来,需要时再释放,像个超大号 “充电宝” 。
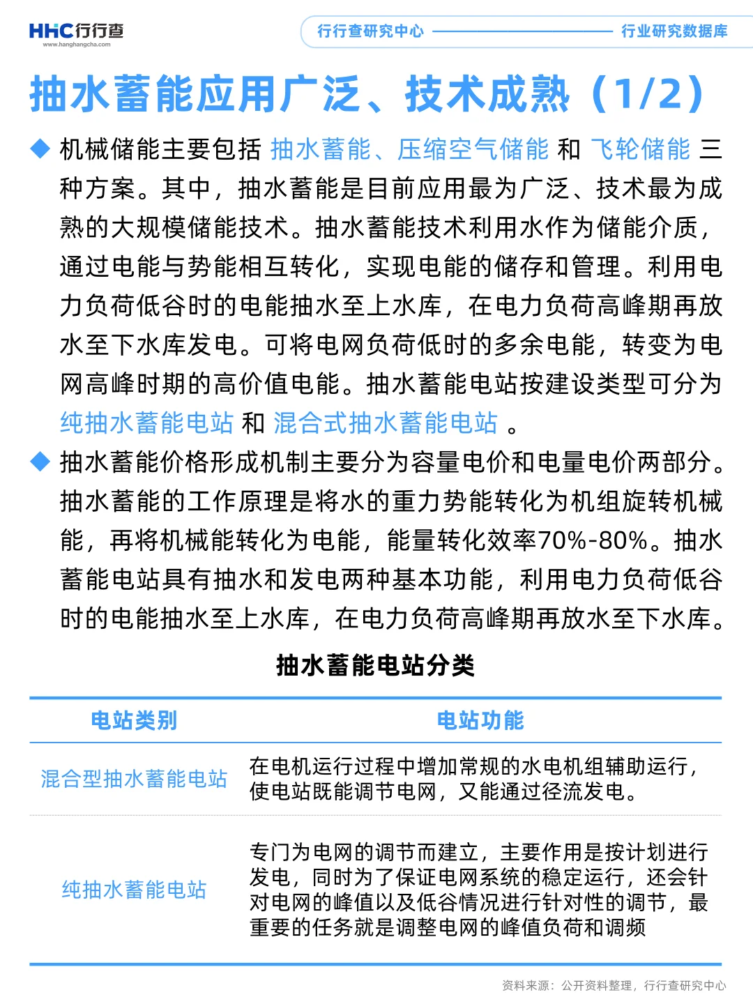
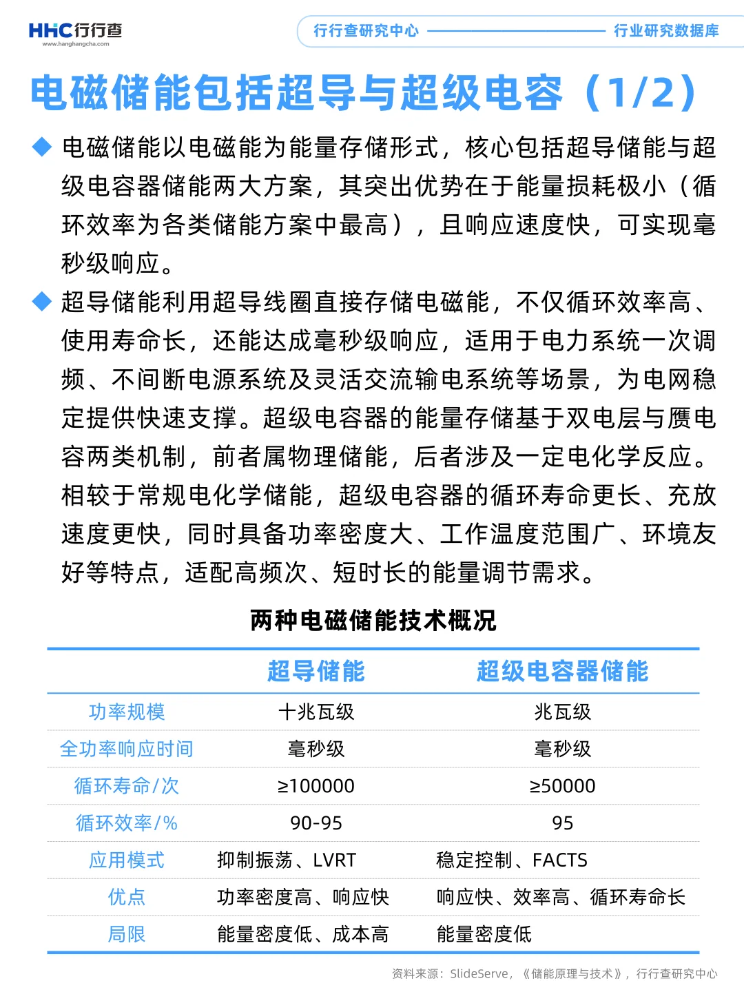
储能类型超丰富,物理储能里,抽水蓄能应用最广,靠高低水库间的水流发电;压缩空气储能能把空气压缩存起来发电;还有飞轮储能,靠旋转动能存储能量 。化学储能常见的有锂离子电池、铅酸电池等 。电磁储能则包含超导储能与超级电容器储能 。
在生活中,储能应用场景超广泛 。电力系统里,能帮忙调峰,用电低谷存电,高峰再放出来 。可再生能源发电时,像太阳能、风能不稳定,储能就能把多余电能存好,让发电更稳定 。在电动汽车上,电池就是储能装置,提供行驶动力 。
如今全球都在推动能源转型,储能行业迎来大发展 。政策支持不断,技术也持续进步 。未来,储能会在能源领域发挥更大作用,助力我们迈向更环保、高效的能源新时代 。
#行业研究 #财经 #行业 #储能 #储能行业 #抽水蓄能 #压缩空气储能 #科普 #能源
储能类型超丰富,物理储能里,抽水蓄能应用最广,靠高低水库间的水流发电;压缩空气储能能把空气压缩存起来发电;还有飞轮储能,靠旋转动能存储能量 。化学储能常见的有锂离子电池、铅酸电池等 。电磁储能则包含超导储能与超级电容器储能 。
在生活中,储能应用场景超广泛 。电力系统里,能帮忙调峰,用电低谷存电,高峰再放出来 。可再生能源发电时,像太阳能、风能不稳定,储能就能把多余电能存好,让发电更稳定 。在电动汽车上,电池就是储能装置,提供行驶动力 。
如今全球都在推动能源转型,储能行业迎来大发展 。政策支持不断,技术也持续进步 。未来,储能会在能源领域发挥更大作用,助力我们迈向更环保、高效的能源新时代 。
#行业研究 #财经 #行业 #储能 #储能行业 #抽水蓄能 #压缩空气储能 #科普 #能源


