








? 氢能产业链全解析!21世纪终极能源爆发前夜 ⚡
? 行业爆点:
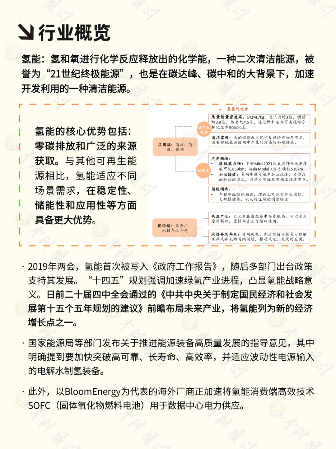
• 千亿赛道:2024年中国产业规模3720亿,2025年将达4500亿(增速21%!)?
• 绿电革命:电解水制氢成本降60%,中船派瑞单台产能3000Nm³/h领跑全球?
• 政策加持:写入国家\"十四五\"规划,央企中石油/国家能源局集体入局?
? 全产业链:
▶️ 上游制氢:碱性电解槽(成熟)/PEM(阳光氢能)/SOEC(高温高效)
▶️ 中游储运:高压气态主导(蜀道装备)+液氢槽车(富瑞特装)
▶️ 下游应用:燃料电池车(亿华通)+工业脱碳(绿氢替代)
? 核心玩家:中船派瑞(制氢)、厚普股份(加氢站)、亿华通(燃料电池)形成国产化铁三角!
#氢能源 #碳中和 #新能源
? 行业爆点:
• 千亿赛道:2024年中国产业规模3720亿,2025年将达4500亿(增速21%!)?
• 绿电革命:电解水制氢成本降60%,中船派瑞单台产能3000Nm³/h领跑全球?
• 政策加持:写入国家\"十四五\"规划,央企中石油/国家能源局集体入局?
? 全产业链:
▶️ 上游制氢:碱性电解槽(成熟)/PEM(阳光氢能)/SOEC(高温高效)
▶️ 中游储运:高压气态主导(蜀道装备)+液氢槽车(富瑞特装)
▶️ 下游应用:燃料电池车(亿华通)+工业脱碳(绿氢替代)
? 核心玩家:中船派瑞(制氢)、厚普股份(加氢站)、亿华通(燃料电池)形成国产化铁三角!
#氢能源 #碳中和 #新能源


