








?随着年轻人“国潮养生”血脉的觉醒与“赛博养生”风尚的兴起,传统食疗理念“食药同源”正在重新焕发青春。
?人们不再满足于单一的食补或药疗,而是追求在美味与健康间寻求完美平衡。
❓“食药同源”和大家更熟悉的“药食同源”区别在哪?“食药同源”兴起之下,有哪些新品类、新趋势和新消费者、新掘金机会?
?这份233页的深度报告事无巨细地进行了深度分析,是一份绝佳的入门学习指南。
?何为“食药同源”?
“食药同源”与 “药食同源”本质上并无区别,基础原理都是指某些物质既可以作为食品,又可以作为药品,既具有传统食用价值,又兼具药用价值。
“食药同源”更侧重于以“食品”形式研发方向为主,将药食同源因子融入一日三餐和食品、零食中,坚持以“保健养生”为出发点和落脚点,通过食疗来达到养生、防病的目的。
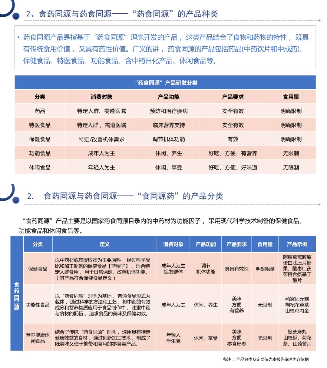
?产品形态:
保健食品:调节机体功能,具备有效性
功能性食品:休闲、养生,美味方便,有营养
营养健康休闲食品:休闲、享受,美味方便,零食形态
?食药同源黄金期驱动因素:
经济发展
社会文化(健康消费意识)
技术进步
政策支持
?食药同源产业价值链:
⬆️上游原材料:“食药同源”理念推动中药材需求增长
➡️中游产品加工与品牌运营:产品趋向美味、便捷、零食化、养防兼顾
⬇️下游渠道流通等:从线下渠道到全域渠道,新零售渠道崛起
??消费人群:
一线和新一线
银发人群为主,年轻群体崛起
精致丽人、小镇佳丽、潮流仙女、自律型男、银发弄潮儿
?品类发展趋势:
零食化:通过改变产品形态,稀释产品稀缺性,简化工序,利用价格撬动消费者,提高即时满足性
茶饮化:与场景高度关联,通过习惯建立使消费者产生复购
礼品化:定位探病送礼和送长辈场景,品牌可侧重周期化营销
4️⃣大食药同源产品价值再造新路径:
聚焦人群+场景打造产品
单一原料的多维开发
基于“顺时养生”理念的产品开发
围绕真料、0添加、无负担理念的产品开发
6️⃣大食药同源战略升维:
营销体系升维
传播体系升维
产品体系升维
文化体系升维
品牌体系升维
模式体系升维
♥️233页完整报告已为大家准备好,随时来取~
#食疗养生 #传统饮食文化 #谁说年轻人不养生 #药食同源 #行业报告 #行业研究 #健康养生 #我的养生仪式感
?人们不再满足于单一的食补或药疗,而是追求在美味与健康间寻求完美平衡。
❓“食药同源”和大家更熟悉的“药食同源”区别在哪?“食药同源”兴起之下,有哪些新品类、新趋势和新消费者、新掘金机会?
?这份233页的深度报告事无巨细地进行了深度分析,是一份绝佳的入门学习指南。
?何为“食药同源”?
“食药同源”与 “药食同源”本质上并无区别,基础原理都是指某些物质既可以作为食品,又可以作为药品,既具有传统食用价值,又兼具药用价值。
“食药同源”更侧重于以“食品”形式研发方向为主,将药食同源因子融入一日三餐和食品、零食中,坚持以“保健养生”为出发点和落脚点,通过食疗来达到养生、防病的目的。
?产品形态:
保健食品:调节机体功能,具备有效性
功能性食品:休闲、养生,美味方便,有营养
营养健康休闲食品:休闲、享受,美味方便,零食形态
?食药同源黄金期驱动因素:
经济发展
社会文化(健康消费意识)
技术进步
政策支持
?食药同源产业价值链:
⬆️上游原材料:“食药同源”理念推动中药材需求增长
➡️中游产品加工与品牌运营:产品趋向美味、便捷、零食化、养防兼顾
⬇️下游渠道流通等:从线下渠道到全域渠道,新零售渠道崛起
??消费人群:
一线和新一线
银发人群为主,年轻群体崛起
精致丽人、小镇佳丽、潮流仙女、自律型男、银发弄潮儿
?品类发展趋势:
零食化:通过改变产品形态,稀释产品稀缺性,简化工序,利用价格撬动消费者,提高即时满足性
茶饮化:与场景高度关联,通过习惯建立使消费者产生复购
礼品化:定位探病送礼和送长辈场景,品牌可侧重周期化营销
4️⃣大食药同源产品价值再造新路径:
聚焦人群+场景打造产品
单一原料的多维开发
基于“顺时养生”理念的产品开发
围绕真料、0添加、无负担理念的产品开发
6️⃣大食药同源战略升维:
营销体系升维
传播体系升维
产品体系升维
文化体系升维
品牌体系升维
模式体系升维
♥️233页完整报告已为大家准备好,随时来取~
#食疗养生 #传统饮食文化 #谁说年轻人不养生 #药食同源 #行业报告 #行业研究 #健康养生 #我的养生仪式感


