
 
 
 
 
 
 
 
 
 
 
 
 
 
 
物流物资和设备采购岗战友们!? 如果让你向公园大爷解释这个岗位的核心价值,你能三句话说清吗?⚡️
	
?最新战报:头部公司简历初筛通过率仅8%,第二轮淘汰率直接飙到85%!这哪是面试?简直是生存挑战啊!?
	
宝子们是不是也遇到过:
➤ 考点模糊像海底捞针?复习三个月全跑偏!
➤ 岗位核心职责雾里看花?真实能力模型根本摸不透!
➤ 行业黑话被吊打?面试官甩出专业术语当场懵圈!
➤ 踩中雷区而不自知?自信分析完发现面试官默默画叉!
	
别慌!王炸解决方案来了!?
	
【关键考点标签】精准定位供应商管理、成本控制、风险预警等核心能力点!
【行业及企业认知】拆解物流行业最新趋势+目标公司业务逻辑,直击考官内心!
【岗位核心职责认知】揭秘真实工作场景+能力模型,让你回答句句戳中要害!
【真题5维拆解】80道高频难题每题配:
-【考点雷达】一眼看穿题目本质!
-【真实考点】锁定考官最想听的2-3个核心能力!
-【参考答案】提供高逻辑性+强专业性回答范本!
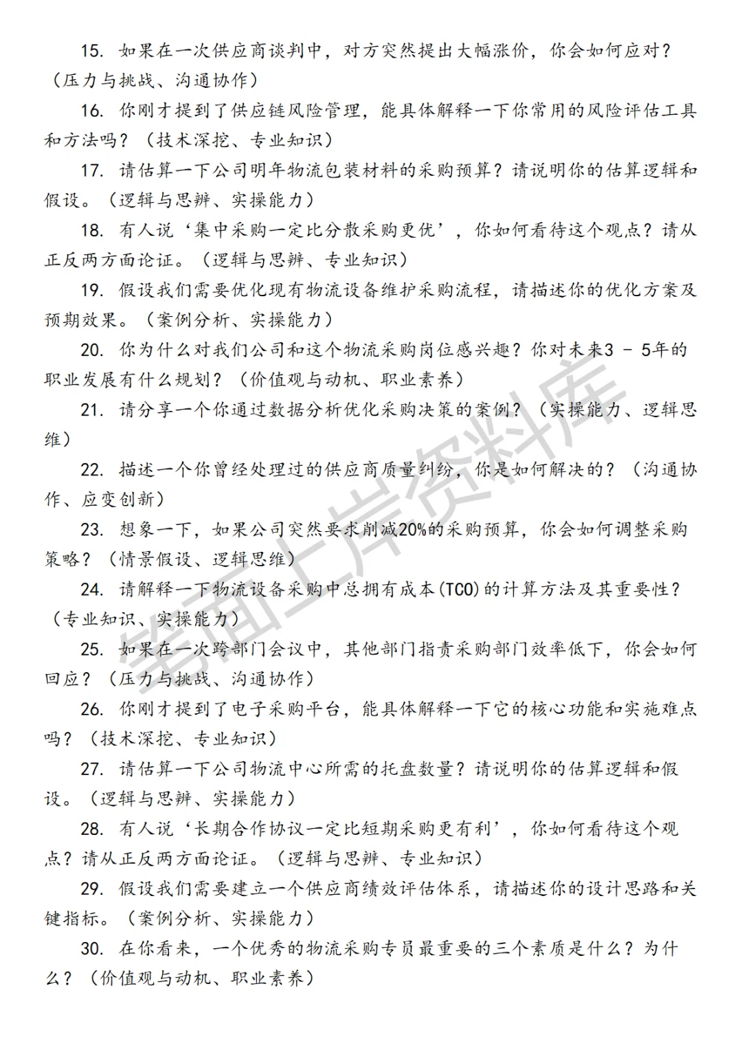
-【错误预警】避开常见致命雷区!
-【名师点评】点拨答题策略与思维盲区!
【海量硬核内容】200页20万字打造面试百科全书!
	
省下90%盲目刷题时间!让考官听完忍不住说:这就是我们要找的人!?
	
速戳?面试核弹库?让考官瞳孔地震?#面试 #求职 #物流采购面试真题 #物资设备采购面试 #采购面试解析
?最新战报:头部公司简历初筛通过率仅8%,第二轮淘汰率直接飙到85%!这哪是面试?简直是生存挑战啊!?
宝子们是不是也遇到过:
➤ 考点模糊像海底捞针?复习三个月全跑偏!
➤ 岗位核心职责雾里看花?真实能力模型根本摸不透!
➤ 行业黑话被吊打?面试官甩出专业术语当场懵圈!
➤ 踩中雷区而不自知?自信分析完发现面试官默默画叉!
别慌!王炸解决方案来了!?
【关键考点标签】精准定位供应商管理、成本控制、风险预警等核心能力点!
【行业及企业认知】拆解物流行业最新趋势+目标公司业务逻辑,直击考官内心!
【岗位核心职责认知】揭秘真实工作场景+能力模型,让你回答句句戳中要害!
【真题5维拆解】80道高频难题每题配:
-【考点雷达】一眼看穿题目本质!
-【真实考点】锁定考官最想听的2-3个核心能力!
-【参考答案】提供高逻辑性+强专业性回答范本!
-【错误预警】避开常见致命雷区!
-【名师点评】点拨答题策略与思维盲区!
【海量硬核内容】200页20万字打造面试百科全书!
省下90%盲目刷题时间!让考官听完忍不住说:这就是我们要找的人!?
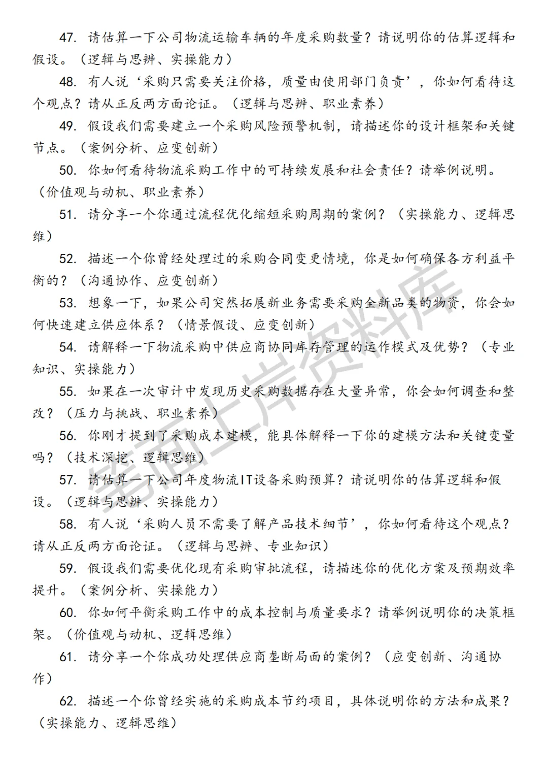
速戳?面试核弹库?让考官瞳孔地震?#面试 #求职 #物流采购面试真题 #物资设备采购面试 #采购面试解析


