







中国中药材功能性食品的行业综述
功能性食品的概念界定
中药材功能性食品的定义
中国药食同源的发展概况
中国中药材功能性食品的政策环境分析
中国中药材功能性普通食品的行业分析
精准营养与功能性食品的时代背无
精准营养与功能性食品的关联
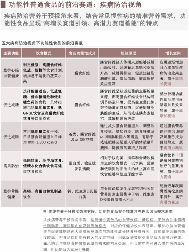
功能性普通食品的前沿赛道
主要中药材的营养成分分析
当前中药材功能性普通食品行业升级的阻碍
中国中药材保健食品的行业分析:备案中药材保健食品
中国备塞中药材保健食品的行业综述
中国备塞中药材保健食品的产业链分析
中国备塞中药材保健食品的竞争格局
中国备塞中药材保健食品的企业分析
中国中药材保健食品的行业分析:灵芝保健食品
中国灵芝保健食品的行业嫁述
中国灵芝保健食品的市场规模
中国灵芝保健食品的产业链分析
中国灵芝保健食品的竞争格局
中国灵芝保健食品的企业分析
#不懂就问有问必答#中药材#中药#药食同源#养生营养品#大健康#保健食品#功能性食品#人参#灵芝#产业链#行业分析#趋势洞察#人群洞察#消费者分析#食品#健康食品#营养食品#药食同源古法今传 ###@健康薯 @健康养生薯
功能性食品的概念界定
中药材功能性食品的定义
中国药食同源的发展概况
中国中药材功能性食品的政策环境分析
中国中药材功能性普通食品的行业分析
精准营养与功能性食品的时代背无
精准营养与功能性食品的关联
功能性普通食品的前沿赛道
主要中药材的营养成分分析
当前中药材功能性普通食品行业升级的阻碍
中国中药材保健食品的行业分析:备案中药材保健食品
中国备塞中药材保健食品的行业综述
中国备塞中药材保健食品的产业链分析
中国备塞中药材保健食品的竞争格局
中国备塞中药材保健食品的企业分析
中国中药材保健食品的行业分析:灵芝保健食品
中国灵芝保健食品的行业嫁述
中国灵芝保健食品的市场规模
中国灵芝保健食品的产业链分析
中国灵芝保健食品的竞争格局
中国灵芝保健食品的企业分析
#不懂就问有问必答#中药材#中药#药食同源#养生营养品#大健康#保健食品#功能性食品#人参#灵芝#产业链#行业分析#趋势洞察#人群洞察#消费者分析#食品#健康食品#营养食品#药食同源古法今传 ###@健康薯 @健康养生薯


