推广 热搜: 采购方式  甲带  滤芯  气动隔膜泵  带式称重给煤机  减速机型号  减速机  链式给煤机  履带  无级变速机 

一天吃透一条产业链:NO.87 民宿产业

   日期:2025-11-04 08:52:06     来源:网络整理    作者:本站编辑    评论:0    
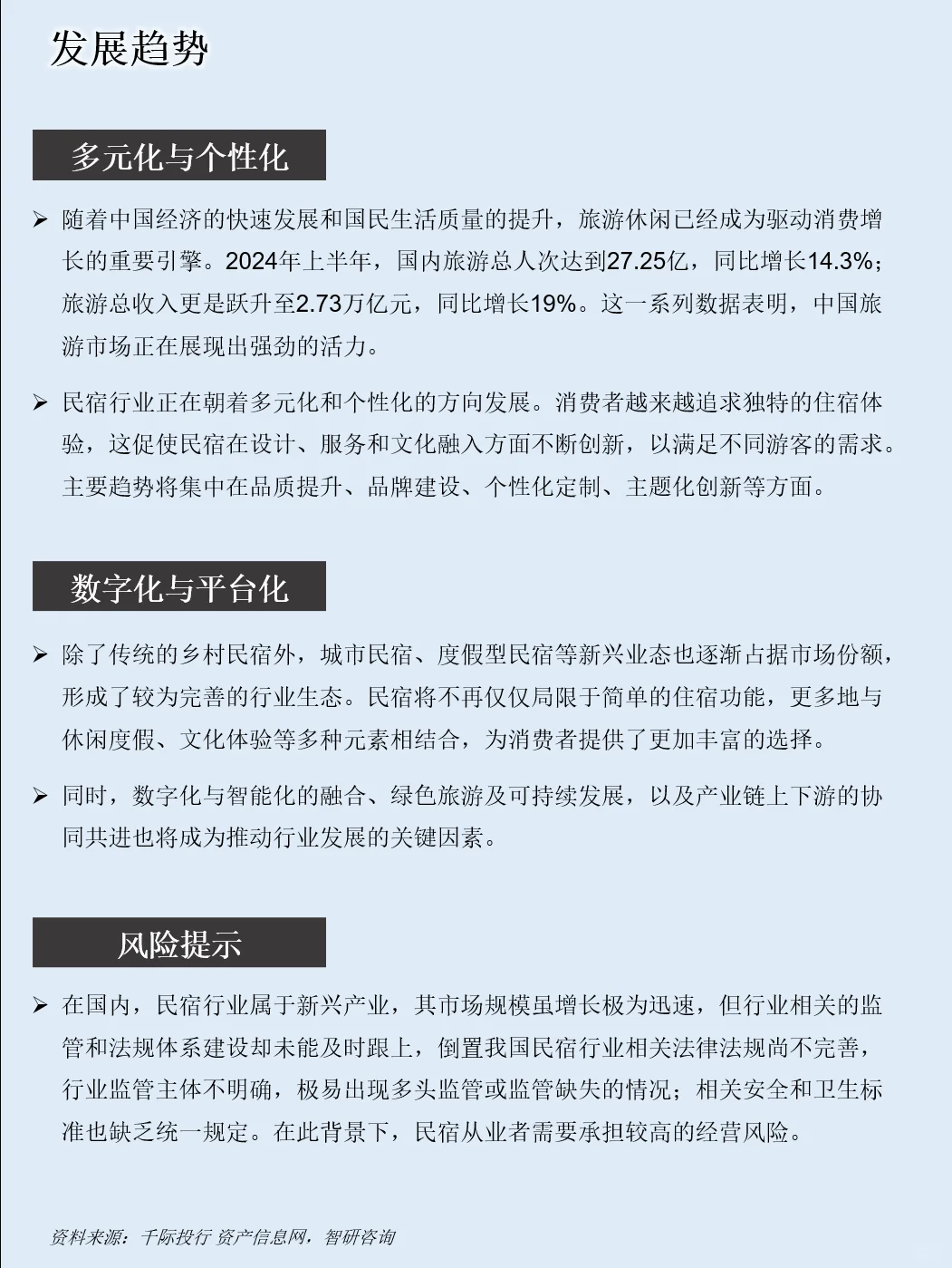
一天吃透一条产业链:NO.87 民宿产业

一天吃透一条产业链:NO.87 民宿产业

一天吃透一条产业链:NO.87 民宿产业

一天吃透一条产业链:NO.87 民宿产业

一天吃透一条产业链:NO.87 民宿产业

一天吃透一条产业链:NO.87 民宿产业

一天吃透一条产业链:NO.87 民宿产业

一天吃透一条产业链:NO.87 民宿产业

一天吃透一条产业链:NO.87 民宿产业

一天吃透一条产业链:NO.87 民宿产业

一天吃透一条产业链:NO.87 民宿产业

国民消费水平的提升,各大农家乐成为一个新兴去处。
而其中解决游客住宿问题的民宿则迎来了自己的春天
一时间,好像只有在村子里有房子就能成为民宿老板赚钱
这背后的产业逻辑究竟如何呢
今天就来吃透民宿产业链!
#金融 #财经 #产业链 #民宿 #民宿设计 #商业思维 #商业模式 #最美民宿 #民宿旅游
 
打赏
 
更多>同类资讯
0相关评论

推荐图文
推荐资讯
点击排行
网站首页  |  关于我们  |  联系方式  |  使用协议  |  版权隐私  |  网站地图  |  排名推广  |  广告服务  |  积分换礼  |  网站留言  |  RSS订阅  |  违规举报  |  皖ICP备20008326号-18
Powered By DESTOON