










哈喽大家好,我是安泡泡,
今天给大家分享口腔设备分类、保养分类、保养规范
?目录
✔️设备定期保养和检查制度
✔️检查计划
✔️日常例行保养作业规范
✔️设备保养工作指导
✔️设备外包保养维修规范
✔️设备巡回检查制度
✔️设备维修
✅维修工作制度
✅维修工作程序
✅重要诊断仪器维修流程
✔️报废工作
✅报废条件
✅报废程序
✔️设备安装、调试、验收
✔️设备档案管理
✅档案
✅管理
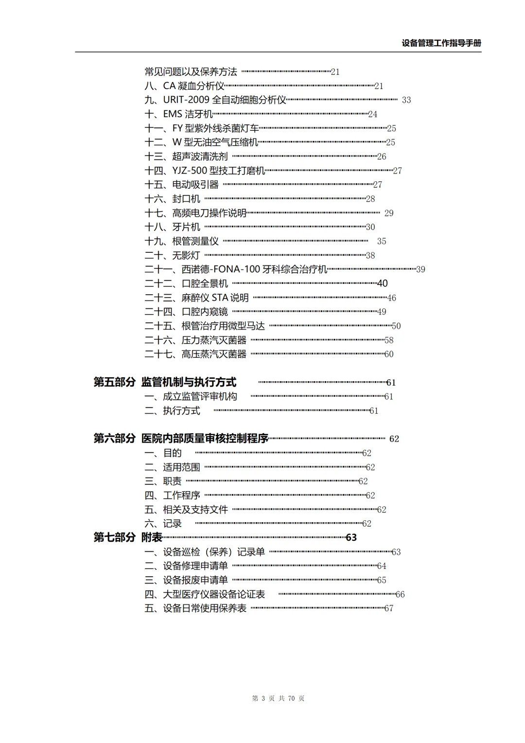
✔️设备分类、保养分类、保养规范
✔️设备属性分类
✔️医 疗 设备保养分类
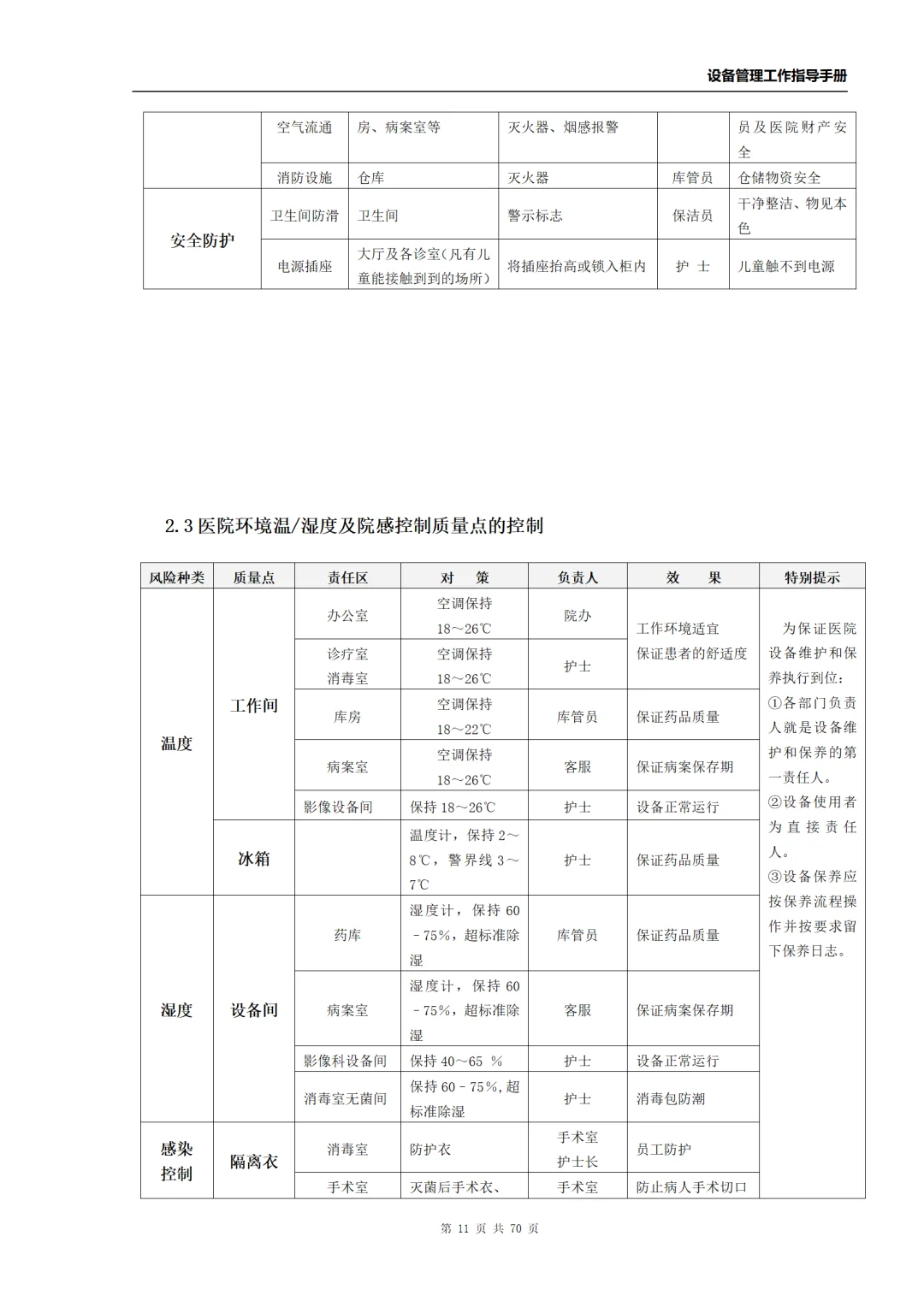
✔️设备计量检测规范
✔️异常情况紧急处理
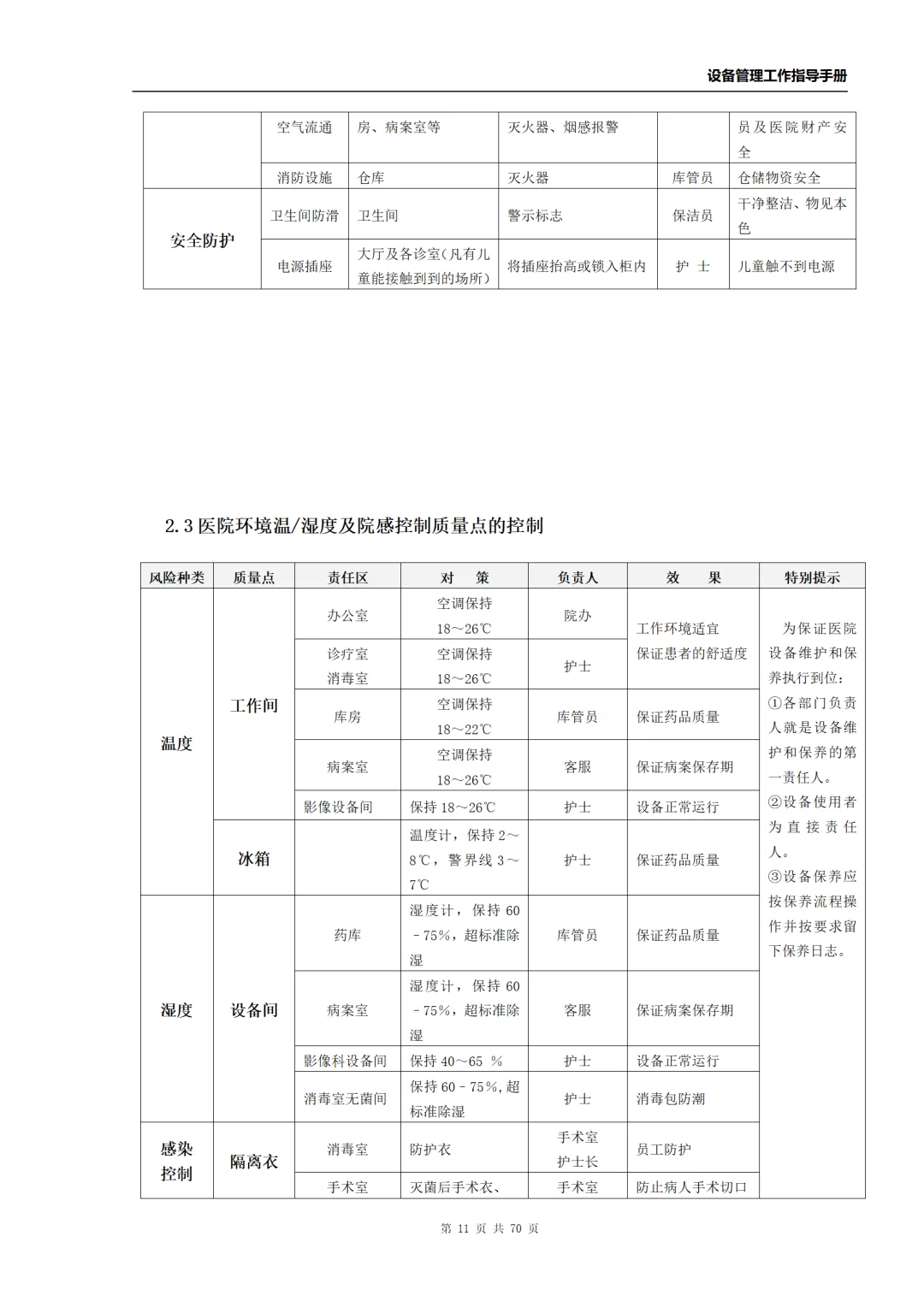
✔️设备 安 全 规范
✔️AM100自动搅拌机
✔️牙 科 手机使用时常见问题以及保养方法
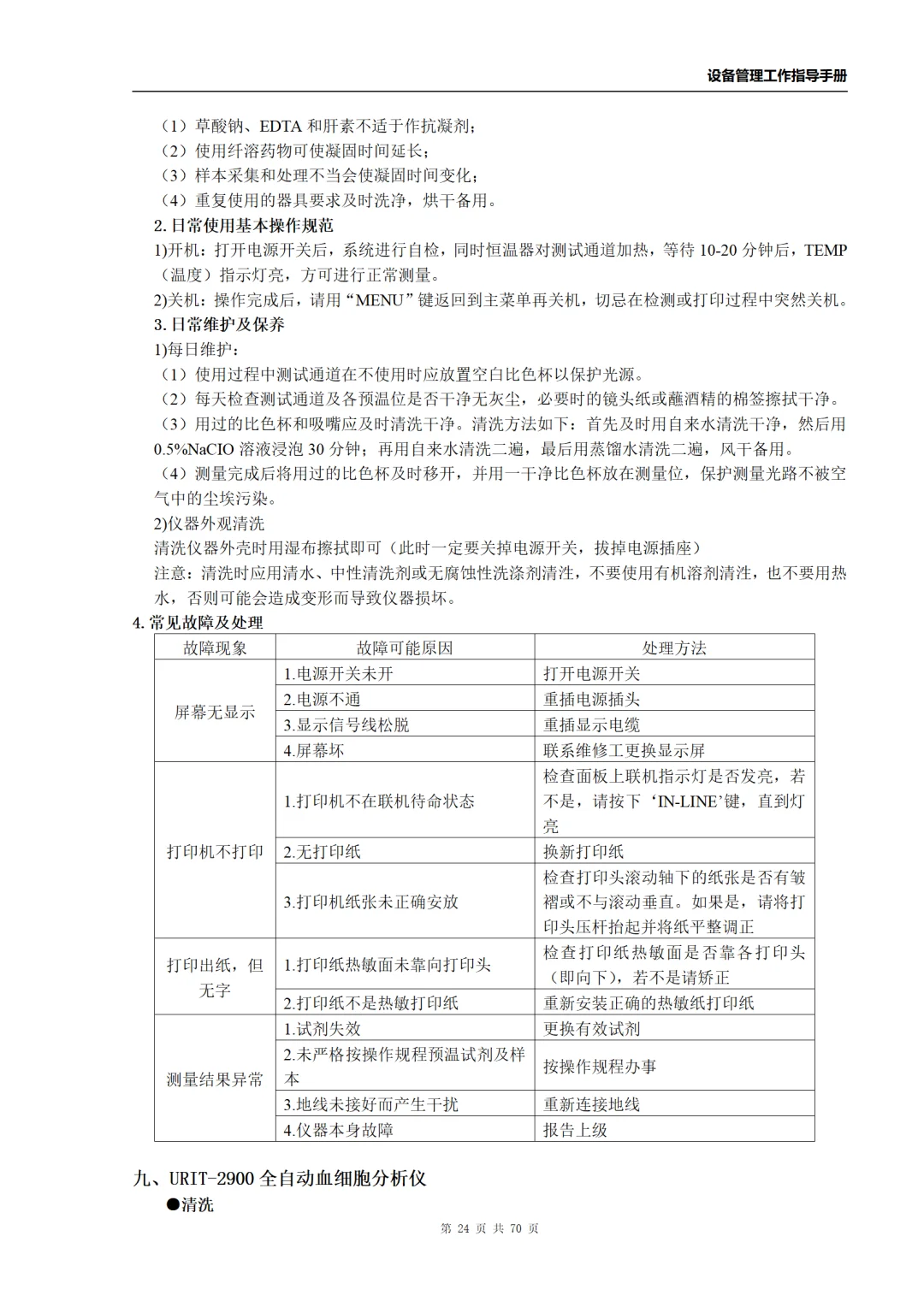
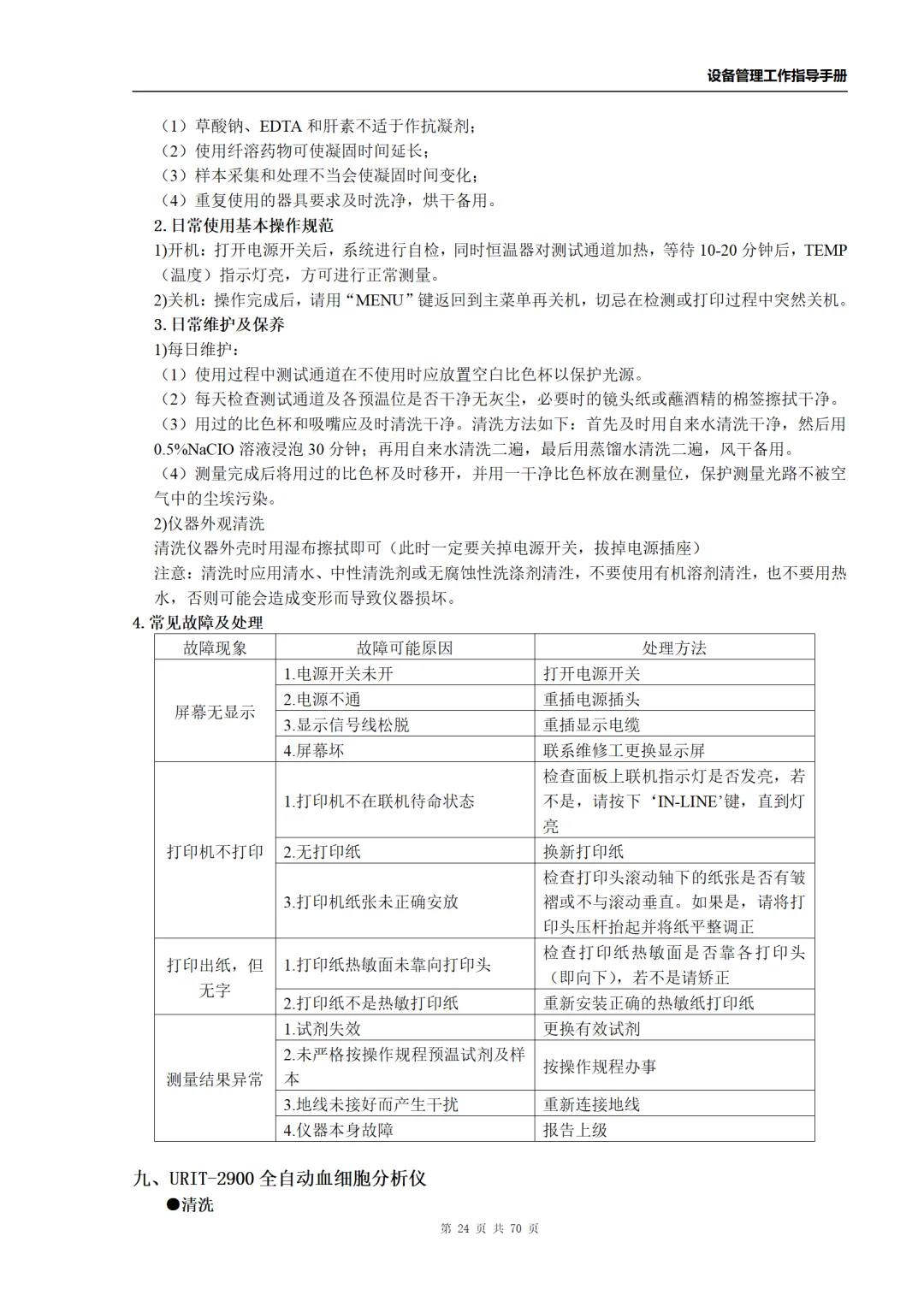
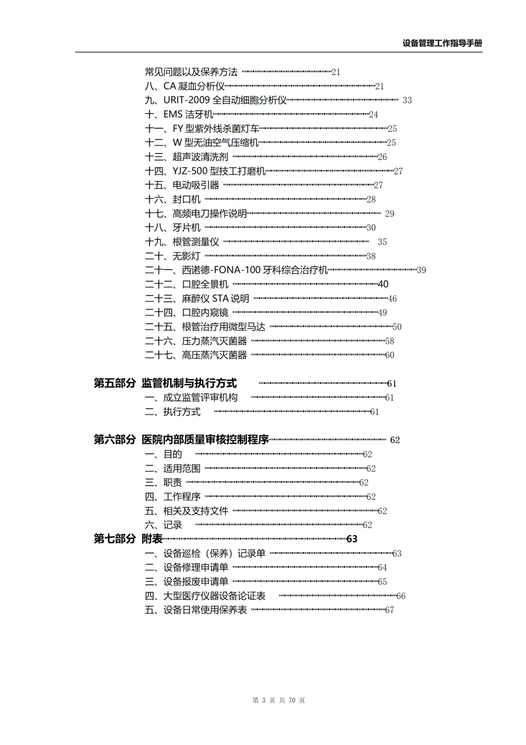
✔️CA凝血分析仪
✔️URIT-2009全自动细胞分析仪
✔️EMS洁牙机
✔️FY型紫外线 杀 菌 灯车
✔️W型无油空气压缩机
✔️超声波清洗剂
✔️YJZ-500型技工打磨机
✔️电动吸引器
✔️封口机
✔️高频电刀说明
✔️牙片机
✔️根管测量仪
✔️无影灯
✔️西诺德-FONA-100综合治 疗 机
✔️口腔全景机
✔️麻醉仪STA说明
✔️口腔内窥镜
✔️根管用微型马达
✔️压力蒸汽 灭 菌 器
✔️高压蒸汽 灭 菌 器
?内容简介
✔️格式:word,可编辑可修改可打印
✔️页数:70页
✔️字数:44134
?适合谁用
✔️口腔门诊
✔️口腔护士长带教培训
✔️口腔护士
✔️口腔护士新手
#口腔管理 #口腔护士 #口腔管理运营 #口腔门诊 #口腔设备 #口腔设备保养 #口腔护士规范化培训 #口腔护士提升 #口腔护士新手 #口腔护士新手入门
今天给大家分享口腔设备分类、保养分类、保养规范
?目录
✔️设备定期保养和检查制度
✔️检查计划
✔️日常例行保养作业规范
✔️设备保养工作指导
✔️设备外包保养维修规范
✔️设备巡回检查制度
✔️设备维修
✅维修工作制度
✅维修工作程序
✅重要诊断仪器维修流程
✔️报废工作
✅报废条件
✅报废程序
✔️设备安装、调试、验收
✔️设备档案管理
✅档案
✅管理
✔️设备分类、保养分类、保养规范
✔️设备属性分类
✔️医 疗 设备保养分类
✔️设备计量检测规范
✔️异常情况紧急处理
✔️设备 安 全 规范
✔️AM100自动搅拌机
✔️牙 科 手机使用时常见问题以及保养方法
✔️CA凝血分析仪
✔️URIT-2009全自动细胞分析仪
✔️EMS洁牙机
✔️FY型紫外线 杀 菌 灯车
✔️W型无油空气压缩机
✔️超声波清洗剂
✔️YJZ-500型技工打磨机
✔️电动吸引器
✔️封口机
✔️高频电刀说明
✔️牙片机
✔️根管测量仪
✔️无影灯
✔️西诺德-FONA-100综合治 疗 机
✔️口腔全景机
✔️麻醉仪STA说明
✔️口腔内窥镜
✔️根管用微型马达
✔️压力蒸汽 灭 菌 器
✔️高压蒸汽 灭 菌 器
?内容简介
✔️格式:word,可编辑可修改可打印
✔️页数:70页
✔️字数:44134
?适合谁用
✔️口腔门诊
✔️口腔护士长带教培训
✔️口腔护士
✔️口腔护士新手
#口腔管理 #口腔护士 #口腔管理运营 #口腔门诊 #口腔设备 #口腔设备保养 #口腔护士规范化培训 #口腔护士提升 #口腔护士新手 #口腔护士新手入门


