



电力系统方向的科研蓝海来啦!找不到创新点的宝子可以结合人工智能!
.
?电力系统+人工智能选题推荐:
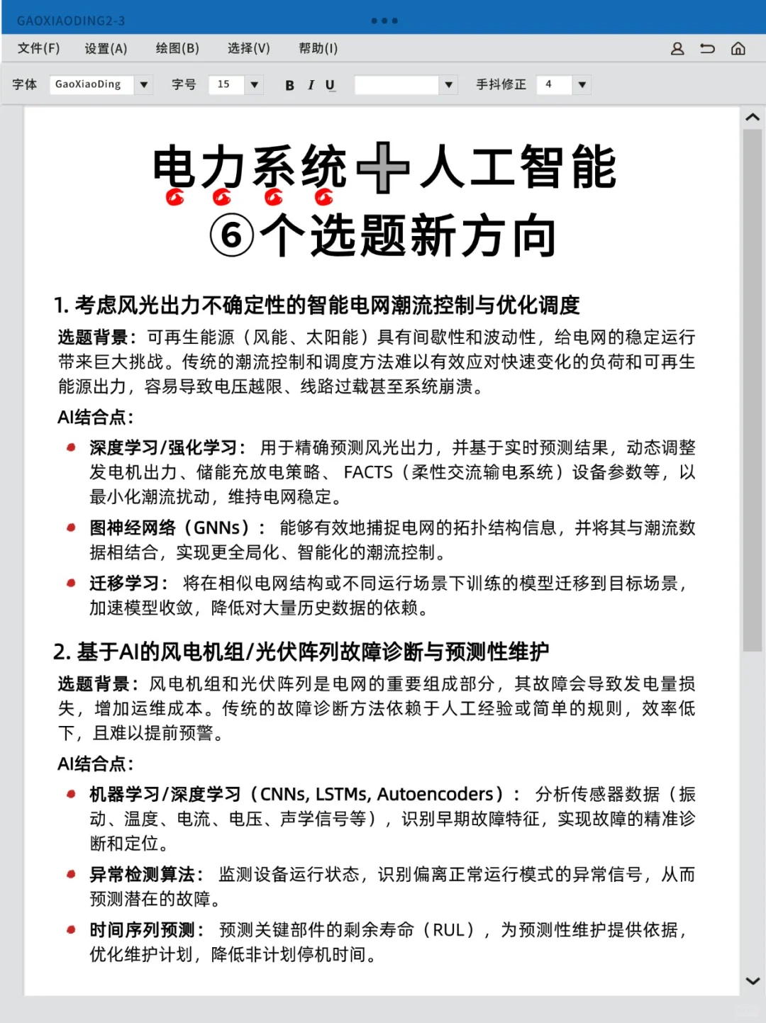
1️⃣考虑风光出力不确定性的智能电网潮流控制与优化调度
2️⃣基于AI的风电机组/光伏阵列故障诊断与预测性维护
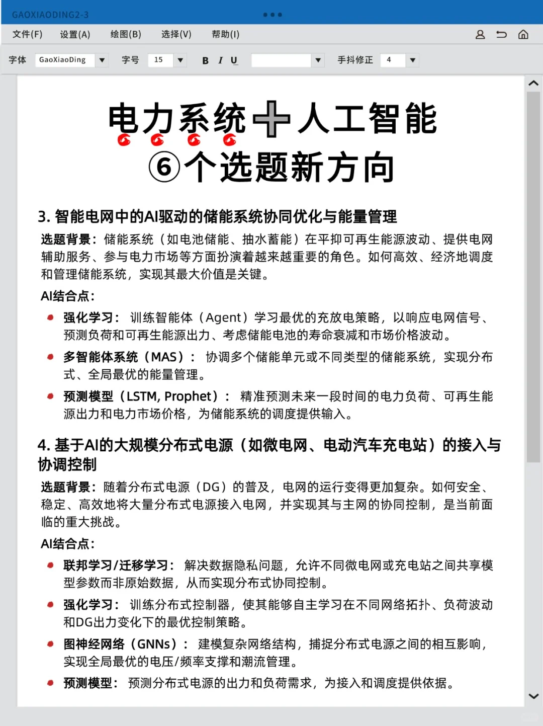
3️⃣智能电网中的AI驱动的储能系统协同优化与能量管理
4️⃣基于AI的大规模分布式电源(如微电网、电动汽车充电站)的接入与协调控制
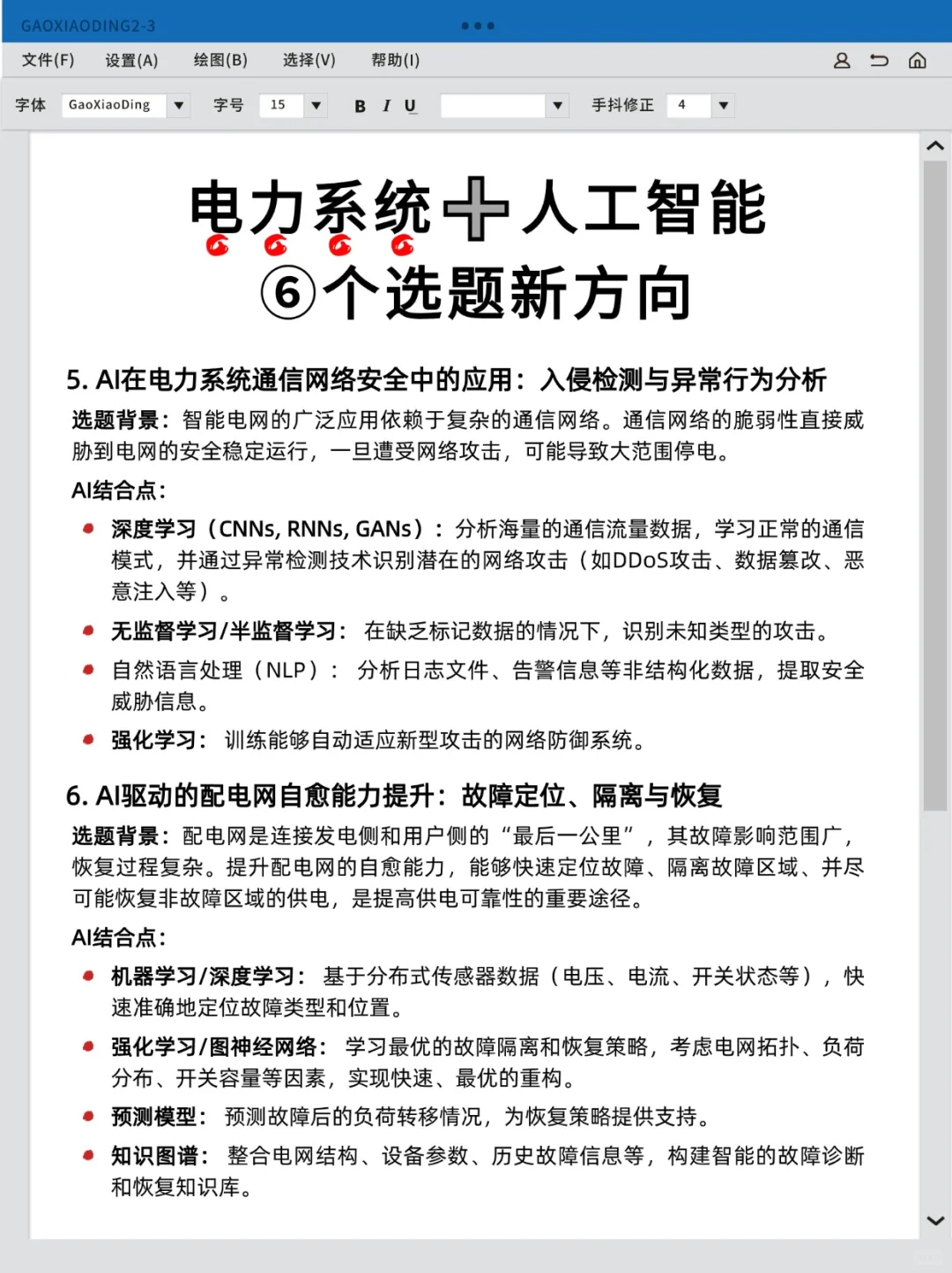
5️⃣AI在电力系统通信网络安全中的应用:入侵检测与异常行为分析
6️⃣AI驱动的配电网自愈能力提升:故障定位、隔离与恢复
.
?对“电力系统+人工智能”这方面科研感兴趣的宝子可以d~
#电力系统 #电力系统分析 #电气工程及其自动化 #提供思路和创新点 #人工智能 #深度学习 #机器学习 #电力 #研究生 #选题
.
?电力系统+人工智能选题推荐:
1️⃣考虑风光出力不确定性的智能电网潮流控制与优化调度
2️⃣基于AI的风电机组/光伏阵列故障诊断与预测性维护
3️⃣智能电网中的AI驱动的储能系统协同优化与能量管理
4️⃣基于AI的大规模分布式电源(如微电网、电动汽车充电站)的接入与协调控制
5️⃣AI在电力系统通信网络安全中的应用:入侵检测与异常行为分析
6️⃣AI驱动的配电网自愈能力提升:故障定位、隔离与恢复
.
?对“电力系统+人工智能”这方面科研感兴趣的宝子可以d~
#电力系统 #电力系统分析 #电气工程及其自动化 #提供思路和创新点 #人工智能 #深度学习 #机器学习 #电力 #研究生 #选题


