手机版
二维码
购物车
(
0
)
供应
求购
公司
团购
展会
资讯
招商
品牌
人才
知道
专题
图库
视频
下载
商圈
推广
热搜:
采购方式
甲带
滤芯
气动隔膜泵
带式称重给煤机
减速机型号
减速机
链式给煤机
履带
无级变速机
首页
供应
求购
公司
团购
展会
资讯
招商
品牌
人才
知道
专题
图库
视频
下载
商圈
首页
>
资讯
>
通信3C
无线通信方向的同学不要再亖磕传统方法了
日期:2025-11-04 00:57:21 来源:网络整理 作者:本站编辑
评论:0
无线通信方向的同学不要再亖磕传统方法了
无线通信方向的科研蓝海来啦!
找不到创新点的宝子可以结合人工智能!轻松冲高区!
.
?无线通信+人工智能选题推荐:
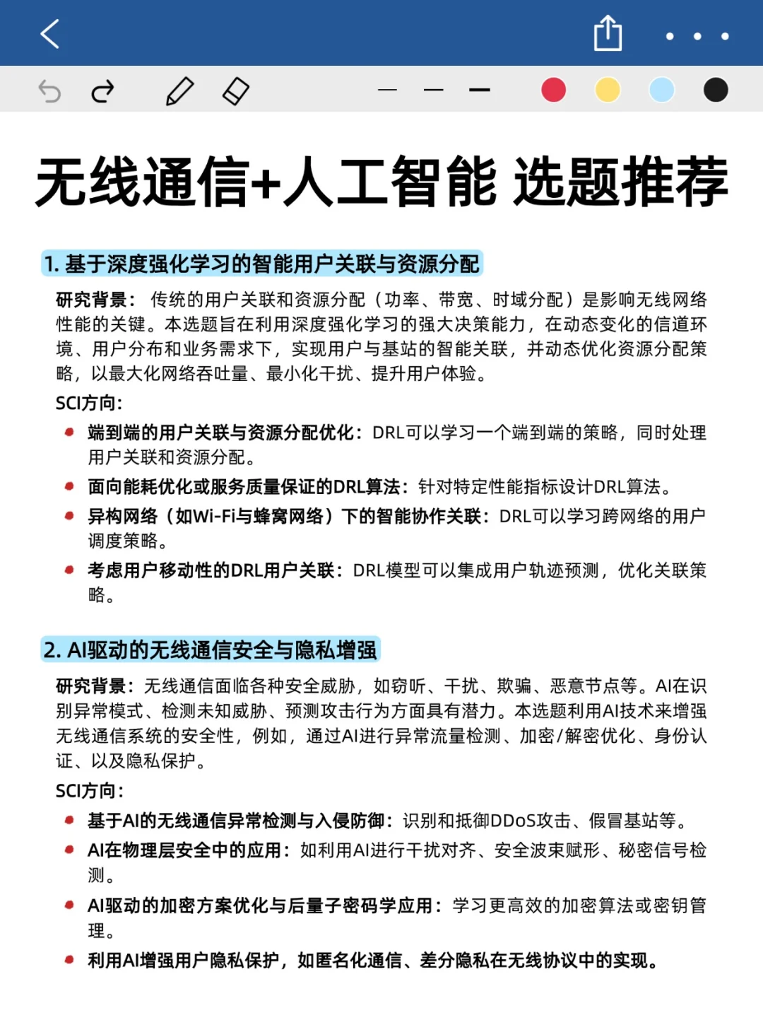
1⃣基于深度强化学习的智能用户关联与资源分配
2⃣AI驱动的无线通信安全与隐私增强
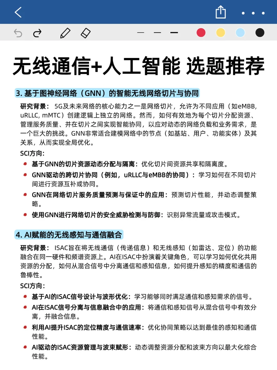
3⃣基于图神经网络(GNN)的智能无线网络切片与协同
4⃣AI赋能的无线感知与通信融合
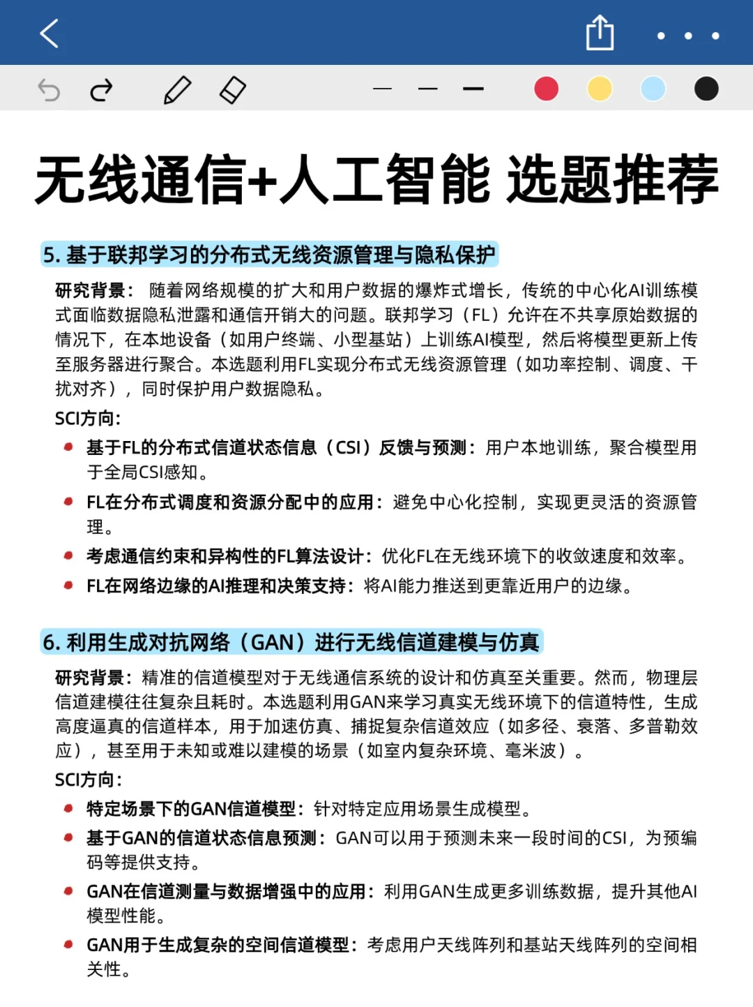
5⃣基于联邦学习的分布式无线资源管理与隐私保护
6⃣利用生成对抗网络(GAN)进行无线信道建模与仿真
.
?team在无线通信+人工智能这块已有非常的成熟idea和完整学习路径,感兴趣的宝子欢迎d~
#无线通信
#电子信息
#信息与技术
#计算机视觉
#人工智能
#深度学习
#选题
#研究生
#无线感知
打赏
更多
>
同类资讯
• 随身WiFi怎么选?看完这篇就知道(
0
条
相关评论
推荐图文
推荐资讯
点击排行
网站首页
|
关于我们
|
联系方式
|
使用协议
|
版权隐私
|
网站地图
|
排名推广
|
广告服务
|
积分换礼
|
网站留言
|
RSS订阅
|
违规举报
|
皖ICP备20008326号-18
(c)2008-2022 免费发布网 All Rights Reserved