











本网页提供隆化县事业单位招聘结构化面试题库及答案解析?,涵盖综合分析、组织管理等多个维度,包含80道精选真题及详细逐字稿✍️,助力考生掌握面试技巧?,高效备考⏱️。内容全面覆盖面试常见题型,解析深入浅出?,适合考生系统学习与模拟练习?️。
1、综合分析题:河北承德市隆化县正大力推动绿色产业发展?,但在推进过程中遇到资金短缺?、技术难题?等阻碍,你如何看待这些问题并给出针对性解决措施?
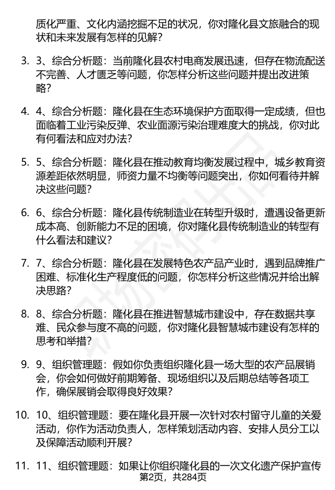
2、综合分析题:隆化县在促进文旅融合发展时?️,出现旅游产品同质化严重?♀️、文化内涵挖掘不足的状况,你对隆化县文旅融合的现状和未来发展有怎样的见解?
3、综合分析题:当前隆化县农村电商发展迅速?,但存在物流配送不完善?、人才匮乏?等问题,你怎样分析这些问题并提出改进策略?
4、综合分析题:隆化县在生态环境保护方面取得一定成绩?,但也面临着工业污染反弹?、农业面源污染治理难度大的挑战,你对此有何看法和应对办法?
5、综合分析题:隆化县在推动教育均衡发展过程中?,城乡教育资源差距依然明显?,师资力量不均衡等问题突出,你如何看待并解决这些问题?
6、综合分析题:隆化县传统制造业在转型升级时?,遭遇设备更新成本高?、创新能力不足的困境,你对隆化县传统制造业的转型有什么看法和建议?
7、综合分析题:隆化县在发展特色农产品产业时?,遇到品牌推广困难?、标准化生产程度低的问题,你怎样分析这些情况并给出解决思路?
8、综合分析题:隆化县在推进智慧城市建设中?,存在数据共享难?、民众参与度不高的问题,你对隆化县智慧城市建设有怎样的思考和举措?
9、组织管理题:假如你负责组织隆化县一场大型的农产品展销会?,你会如何做好前期筹备、现场组织以及后期总结等各项工作,确保展销会取得良
#职场密码 #职场密码面试题库 #面试题库 #河北事业单位面试 #承德事业单位面试 #隆化事业单位面试 #事业单位面试题 #结构化面试题 #面试题答案 #面试题库参考
1、综合分析题:河北承德市隆化县正大力推动绿色产业发展?,但在推进过程中遇到资金短缺?、技术难题?等阻碍,你如何看待这些问题并给出针对性解决措施?
2、综合分析题:隆化县在促进文旅融合发展时?️,出现旅游产品同质化严重?♀️、文化内涵挖掘不足的状况,你对隆化县文旅融合的现状和未来发展有怎样的见解?
3、综合分析题:当前隆化县农村电商发展迅速?,但存在物流配送不完善?、人才匮乏?等问题,你怎样分析这些问题并提出改进策略?
4、综合分析题:隆化县在生态环境保护方面取得一定成绩?,但也面临着工业污染反弹?、农业面源污染治理难度大的挑战,你对此有何看法和应对办法?
5、综合分析题:隆化县在推动教育均衡发展过程中?,城乡教育资源差距依然明显?,师资力量不均衡等问题突出,你如何看待并解决这些问题?
6、综合分析题:隆化县传统制造业在转型升级时?,遭遇设备更新成本高?、创新能力不足的困境,你对隆化县传统制造业的转型有什么看法和建议?
7、综合分析题:隆化县在发展特色农产品产业时?,遇到品牌推广困难?、标准化生产程度低的问题,你怎样分析这些情况并给出解决思路?
8、综合分析题:隆化县在推进智慧城市建设中?,存在数据共享难?、民众参与度不高的问题,你对隆化县智慧城市建设有怎样的思考和举措?
9、组织管理题:假如你负责组织隆化县一场大型的农产品展销会?,你会如何做好前期筹备、现场组织以及后期总结等各项工作,确保展销会取得良
#职场密码 #职场密码面试题库 #面试题库 #河北事业单位面试 #承德事业单位面试 #隆化事业单位面试 #事业单位面试题 #结构化面试题 #面试题答案 #面试题库参考


