手机版
二维码
购物车
(
0
)
供应
求购
公司
团购
展会
资讯
招商
品牌
人才
知道
专题
图库
视频
下载
商圈
推广
热搜:
采购方式
甲带
滤芯
气动隔膜泵
带式称重给煤机
减速机型号
无级变速机
链式给煤机
履带
减速机
首页
供应
求购
公司
团购
展会
资讯
招商
品牌
人才
知道
专题
图库
视频
下载
商圈
首页
>
资讯
>
节能环保
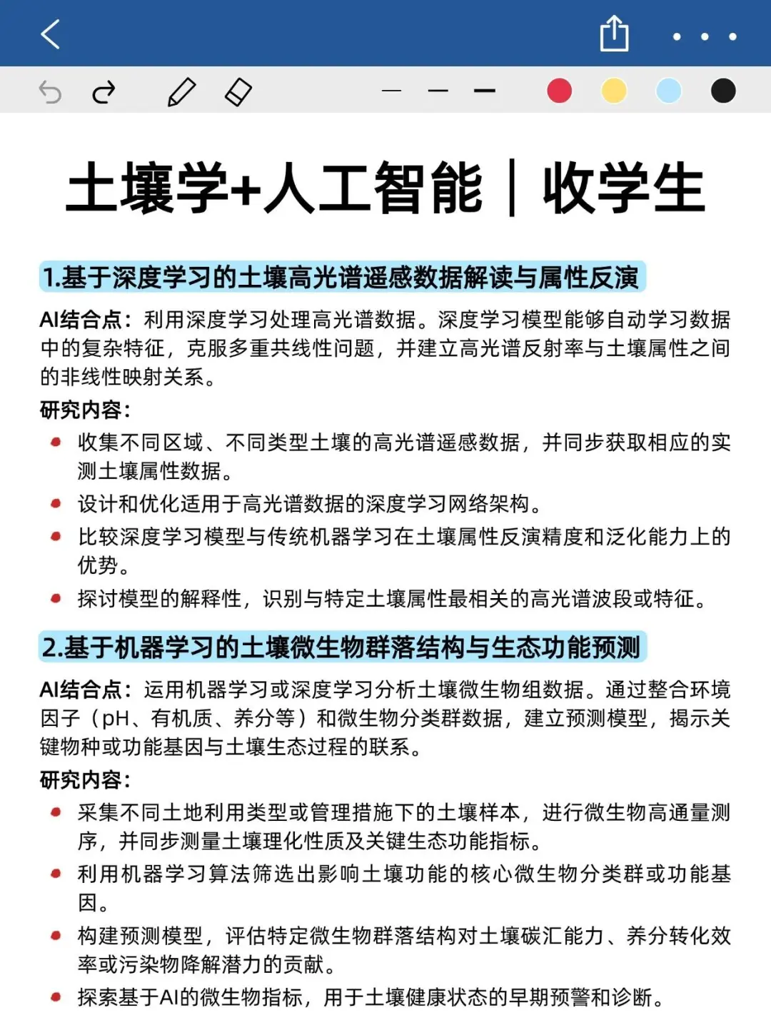
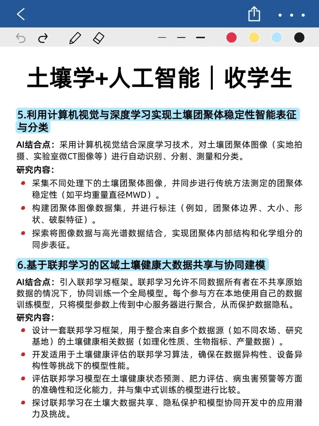
带几个土壤学方向的学生,感兴趣的来
日期:2025-11-03 20:30:32 来源:网络整理 作者:本站编辑
评论:0
带几个土壤学方向的学生,感兴趣的来
[派对R]
土壤学方向找不到创新点的宝子可以结合人工智能!轻松冲高区!
.
?Team在土壤学方向已有非常成熟的idea和完整学习路径
?可以带3个同学,感兴趣的dd~
.
✅适合人群:
导师放养,方向不匹配或者没有创新点
传统半导体方向,发文困难,结合AI更容易发文
想申博、毕业、保研、评职称等
.
?对土壤学结合人工智能感兴趣的同学可以DD~,详细了解
#土壤学
#土壤检测
#土壤修复
#人工智能
#深度学习
#科研
#环境工程
#SCI
#论文发表
打赏
更多
>
同类资讯
• 2025北京军转新变化!这3个重点一
0
条
相关评论
推荐图文
推荐资讯
点击排行
网站首页
|
关于我们
|
联系方式
|
使用协议
|
版权隐私
|
网站地图
|
排名推广
|
广告服务
|
积分换礼
|
网站留言
|
RSS订阅
|
违规举报
|
皖ICP备20008326号-18
(c)2008-2022 免费发布网 All Rights Reserved