



新风系统和空气净化器作为净化室内空气的有效手段,[赞R]受到了许多家庭的青睐,那么这两者是替代关系吗?是不是只要二选一就够了?[暗中观察R]
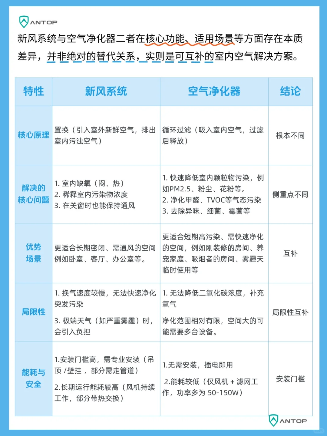
其实新风系统与空气净化器并非绝对的替代关系,二者在核心功能、适用场景等方面存在本质差异,实则是可互补的室内空气解决方案。若受条件限制只能二选一,可根据自身对空气质量的需求侧重点来选择。
新风系统主要是解决 “空气新鲜度” 问题,避免室内缺氧和污浊空气堆积,是长期改善室内空气环境的核心[派对R]。
空气净化器主要是解决 “污染物快速净化” 问题,在极端污染、局部高污染场景下,比新风更高效、灵活。[得意R]
#空气净化器 #除醛空气净化器 #健康家居环境 #新风系统 #空气净化器和新风系统怎么选 #新风系统可以除甲醛吗 #新风系统空气净化器 #除甲醛 #空气净化器怎么选
其实新风系统与空气净化器并非绝对的替代关系,二者在核心功能、适用场景等方面存在本质差异,实则是可互补的室内空气解决方案。若受条件限制只能二选一,可根据自身对空气质量的需求侧重点来选择。
新风系统主要是解决 “空气新鲜度” 问题,避免室内缺氧和污浊空气堆积,是长期改善室内空气环境的核心[派对R]。
空气净化器主要是解决 “污染物快速净化” 问题,在极端污染、局部高污染场景下,比新风更高效、灵活。[得意R]
#空气净化器 #除醛空气净化器 #健康家居环境 #新风系统 #空气净化器和新风系统怎么选 #新风系统可以除甲醛吗 #新风系统空气净化器 #除甲醛 #空气净化器怎么选


