



? 马来西亚5大区域工业园
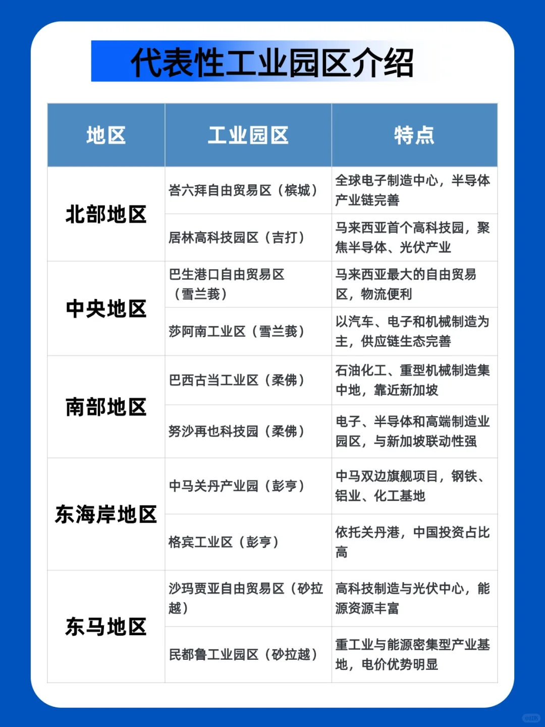
? 北部地区
?想做半导体、电子或医疗器械?首选槟城峇六拜自由贸易区—— 全球电子制造中心,产业链超完善,上下游配套不用愁。
?要是对成本敏感,吉打居林高科技园区更合适!作为马来西亚首个高科技园,聚焦半导体和光伏,成本比槟城低,还能享受高科技产业专属政策。
? 中央地区
?做出口导向型企业或物流相关业务,雪兰莪巴生港口自由贸易区必看!作为马来西亚最大自贸区,紧邻港口,物流效率拉满,进出口方便。
?汽车、电子组装或机械制造企业,别错过雪兰莪莎阿南工业区—— 供应链生态成熟,周边配套全,找零件、对接合作都省心。
? 南部地区
?靠近新加坡,想做石化或重型机械制造?柔佛巴西古当工业区是首选!产业集中,还能借新加坡的区位优势,跨境业务更灵活。
?做电子、半导体或生物医药的话,柔佛努沙再也科技园更对口 —— 和新加坡联动性强,技术交流、人才流动都方便,高端制造企业适配度高。
? 东海岸地区
?中资企业想做钢铁、铝业或化工?彭亨中马关丹产业园必须关注!中马双边旗舰项目,政策支持足,资源加工产业链成熟,合作对接更顺畅。
?依托关丹港做铝土矿加工、钢铁业务,彭亨格宾工业区很合适 —— 中国投资占比高,港口物流便利,资源进口、成品出口都高效。
? 东马地区
☀️做电子制造或太阳能产业,砂拉越沙玛贾亚自由贸易区别放过!高科技制造基地,能源资源丰富,光伏产业发展配套全,供电稳定有保障。
☀️高耗能产业选砂拉越民都鲁工业园区—— 电价优势超明显,能大幅降低运营成本,而且是能源密集型产业专属基地,合规更省心。
? 5条选址避坑建议
1️⃣先看产业:电子半导体盯北部,汽车制造找中央,资源加工选东海岸/东马,精准匹配才能少踩配套不足的坑。
2️⃣政策优惠:像伊斯干达经济特区、沙捞越可再生能源走廊,有税收减免、低价土地。
3️⃣基础设施:优先选靠近国际港口(巴生港、槟城港)、水电稳定的园区!比如做进出口,物流不便会让交货周期拖长,直接影响订单。
4️⃣人才供应链:北部和巴生谷地区人才储备足,技术岗、管理岗都好招;要是去人才少的区域,提前规划员工住宿、培训配套。
5️⃣环保合规:比如居林高科技园区强制要求20%能源来自太阳能,提前对接园区确认环保标准,避免后期整改花冤枉钱。
#马来西亚建厂 #马来西亚工业园区 #马来西亚公司注册 #马来西亚投资建厂 #马来西亚设厂 #企业设厂马来西亚
? 北部地区
?想做半导体、电子或医疗器械?首选槟城峇六拜自由贸易区—— 全球电子制造中心,产业链超完善,上下游配套不用愁。
?要是对成本敏感,吉打居林高科技园区更合适!作为马来西亚首个高科技园,聚焦半导体和光伏,成本比槟城低,还能享受高科技产业专属政策。
? 中央地区
?做出口导向型企业或物流相关业务,雪兰莪巴生港口自由贸易区必看!作为马来西亚最大自贸区,紧邻港口,物流效率拉满,进出口方便。
?汽车、电子组装或机械制造企业,别错过雪兰莪莎阿南工业区—— 供应链生态成熟,周边配套全,找零件、对接合作都省心。
? 南部地区
?靠近新加坡,想做石化或重型机械制造?柔佛巴西古当工业区是首选!产业集中,还能借新加坡的区位优势,跨境业务更灵活。
?做电子、半导体或生物医药的话,柔佛努沙再也科技园更对口 —— 和新加坡联动性强,技术交流、人才流动都方便,高端制造企业适配度高。
? 东海岸地区
?中资企业想做钢铁、铝业或化工?彭亨中马关丹产业园必须关注!中马双边旗舰项目,政策支持足,资源加工产业链成熟,合作对接更顺畅。
?依托关丹港做铝土矿加工、钢铁业务,彭亨格宾工业区很合适 —— 中国投资占比高,港口物流便利,资源进口、成品出口都高效。
? 东马地区
☀️做电子制造或太阳能产业,砂拉越沙玛贾亚自由贸易区别放过!高科技制造基地,能源资源丰富,光伏产业发展配套全,供电稳定有保障。
☀️高耗能产业选砂拉越民都鲁工业园区—— 电价优势超明显,能大幅降低运营成本,而且是能源密集型产业专属基地,合规更省心。
? 5条选址避坑建议
1️⃣先看产业:电子半导体盯北部,汽车制造找中央,资源加工选东海岸/东马,精准匹配才能少踩配套不足的坑。
2️⃣政策优惠:像伊斯干达经济特区、沙捞越可再生能源走廊,有税收减免、低价土地。
3️⃣基础设施:优先选靠近国际港口(巴生港、槟城港)、水电稳定的园区!比如做进出口,物流不便会让交货周期拖长,直接影响订单。
4️⃣人才供应链:北部和巴生谷地区人才储备足,技术岗、管理岗都好招;要是去人才少的区域,提前规划员工住宿、培训配套。
5️⃣环保合规:比如居林高科技园区强制要求20%能源来自太阳能,提前对接园区确认环保标准,避免后期整改花冤枉钱。
#马来西亚建厂 #马来西亚工业园区 #马来西亚公司注册 #马来西亚投资建厂 #马来西亚设厂 #企业设厂马来西亚


