



分布式储能方向的科研蓝海来啦![派对R]找不到创新点的宝子可以结合人工智能!轻松冲高区!
.
?分布式储能+人工智能选题推荐:
1⃣️基于强化学习的分布式储能协调优化与电网稳定性提升
2⃣️基于深度学习的分布式储能运行状态预测与故障诊断
3⃣️基于图神经网络的分布式储能支撑微电网/区域电网的运行与规划
4⃣️基于生成对抗网络的分布式储能场景生成与极端事件仿真
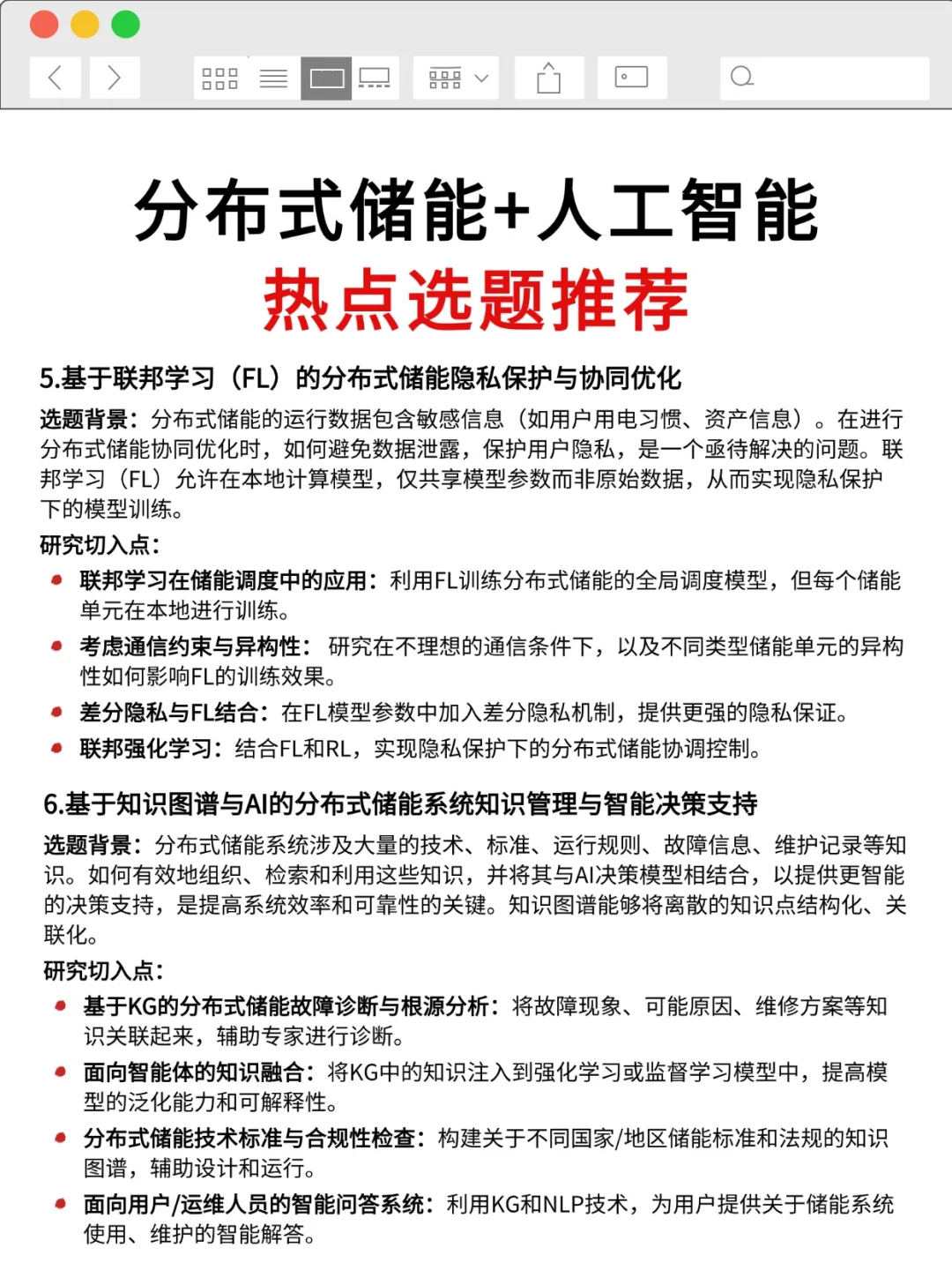
5⃣️基于联邦学习(FL)的分布式储能隐私保护与协同优化
6⃣️基于知识图谱与AI的分布式储能系统知识管理与智能决策支持
.
?♀️team在分布式储能+人工智能这块已有非常的成熟idea和完整学习路径,感兴趣的宝子欢迎d~
#分布式储能 #储能 #电力 #人工智能 #深度学习 #机器学习 #科研 #选题 #可再生能源发电 #研究生 #电力工程
.
?分布式储能+人工智能选题推荐:
1⃣️基于强化学习的分布式储能协调优化与电网稳定性提升
2⃣️基于深度学习的分布式储能运行状态预测与故障诊断
3⃣️基于图神经网络的分布式储能支撑微电网/区域电网的运行与规划
4⃣️基于生成对抗网络的分布式储能场景生成与极端事件仿真
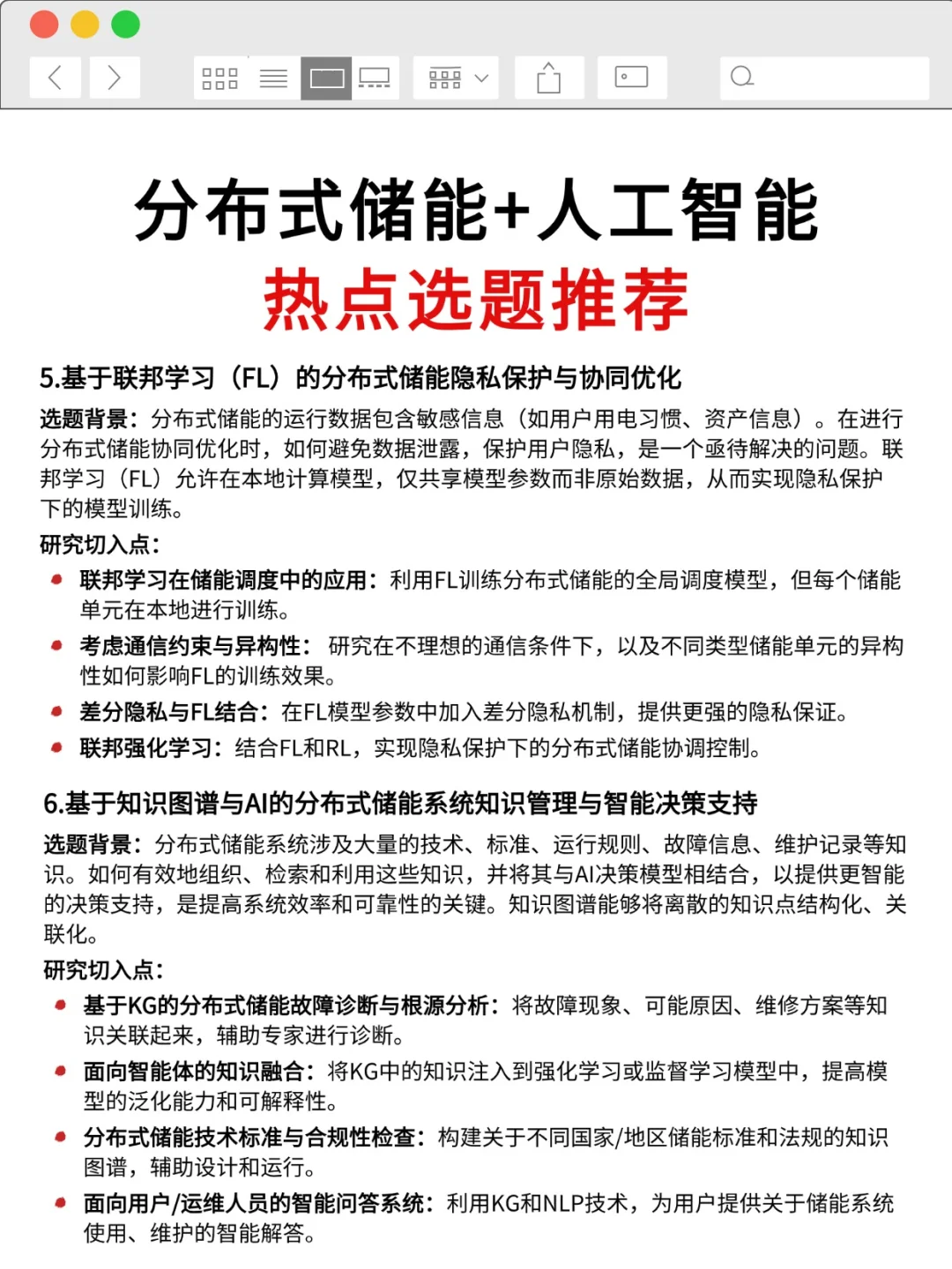
5⃣️基于联邦学习(FL)的分布式储能隐私保护与协同优化
6⃣️基于知识图谱与AI的分布式储能系统知识管理与智能决策支持
.
?♀️team在分布式储能+人工智能这块已有非常的成熟idea和完整学习路径,感兴趣的宝子欢迎d~
#分布式储能 #储能 #电力 #人工智能 #深度学习 #机器学习 #科研 #选题 #可再生能源发电 #研究生 #电力工程


