手机版
二维码
购物车
(
0
)
供应
求购
公司
团购
展会
资讯
招商
品牌
人才
知道
专题
图库
视频
下载
商圈
推广
热搜:
采购方式
甲带
滤芯
气动隔膜泵
减速机
减速机型号
带式称重给煤机
履带
链式给煤机
无级变速机
首页
供应
求购
公司
团购
展会
资讯
招商
品牌
人才
知道
专题
图库
视频
下载
商圈
首页
>
资讯
>
电工电气
安科瑞微电网协调控制器控制设备光储置换
日期:2025-11-03 17:45:35 来源:网络整理 作者:本站编辑
评论:0
安科瑞微电网协调控制器控制设备光储置换
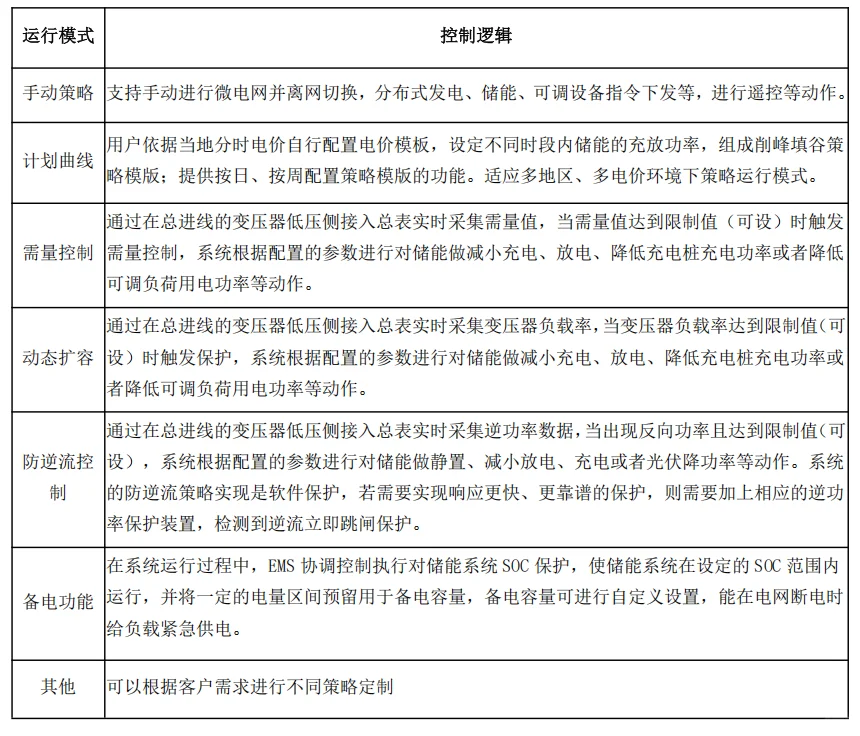
ACCU-100 微电网协调控制器是一种应用于微电网、分布式发电、储能等领域的智能协调控制器。装置满足光伏系统、风力发电、储能系统以及充电桩等设备的接入,通过对微电网系统进行全天候数据采集分析,监视光伏、风能、储能系统、充电桩运行状态及健康状况,并在此基础上以安全经济优化运行为目标,获取最优控制策略进而对微电网实施调节控制,实现微电网分布式能源、储能系统、负荷的实时动态调节功能,促进新能源就地化消纳,提高电网运行稳定性、补偿负荷波动;有效实现微电网的需求管理,提高微电网运行效率、降低供电成本,保障微电网安全、可靠、经济运行。
#企业微电网
#安科瑞
#能源管理
打赏
更多
>
同类资讯
• 汽车零部件供货商企业无偿内推
0
条
相关评论
推荐图文
推荐资讯
点击排行
0
1
稳压器
0
2
铜柱式大功率150KVA稳压器
0
3
三相电力稳压器和普通稳压器区别在哪?
0
4
1500卖30KVA稳压器 需要自己来拉
0
5
高低压智能组合式稳压器!SBW大功率稳压器
0
6
工厂大功率稳压器的作用
0
7
大功率交流稳压器的作用
0
8
大功率稳压器有必要买吗?
0
9
80kw稳压器是智商税吗?
网站首页
|
关于我们
|
联系方式
|
使用协议
|
版权隐私
|
网站地图
|
排名推广
|
广告服务
|
积分换礼
|
网站留言
|
RSS订阅
|
违规举报
|
皖ICP备20008326号-18
(c)2008-2022 免费发布网 All Rights Reserved