

















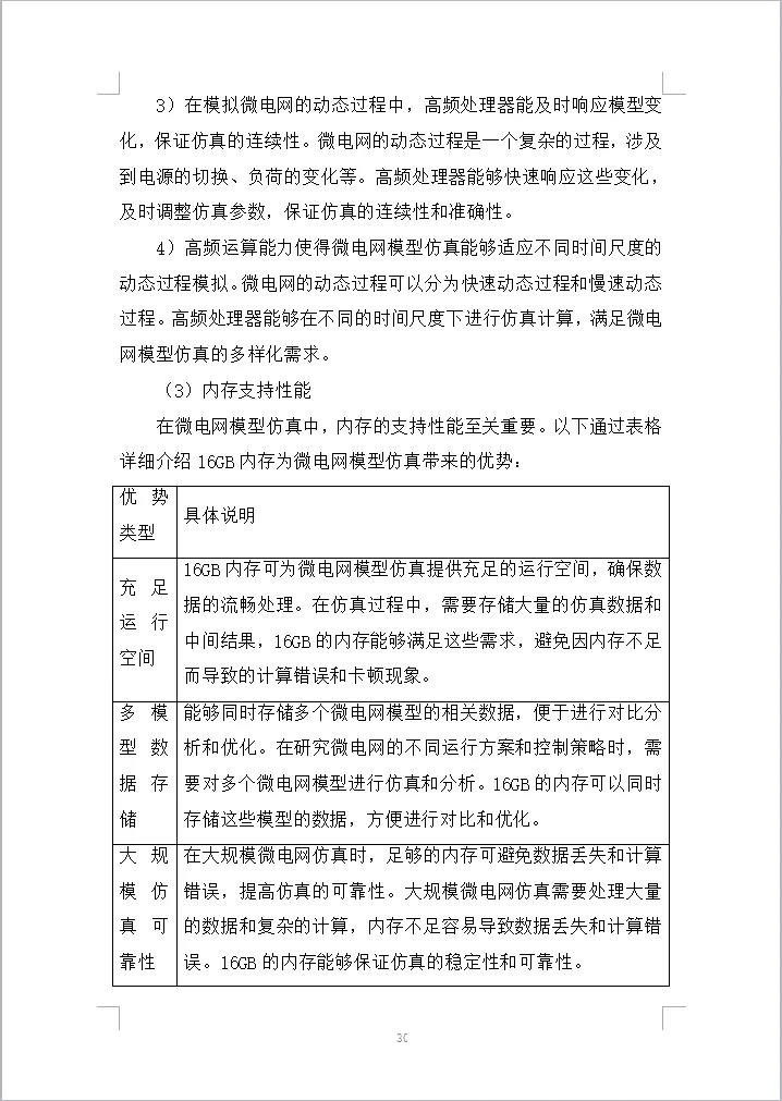
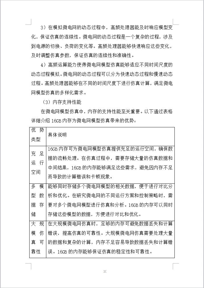
大学微电网CPS仿真测试硬件设备采购项目投标方案(874页)
第一章 货物指标(第5页)
第一节 CPU与FPGA架构配置(第5页)
第二节 FPGA板与信号调理模块(第56页)
第三节 服务器接口与系统配置(第99页)
第四节 仿真授权与编程接口(第138页)
第五节 模拟量输入性能参数(第175页)
第六节 模拟量输出性能参数 (第203页)
第七节 数字量输入功能配置(第236页)
第八节 数字量输出功能配置(第258页)
第九节 仿真上位机硬件配置(第304页)
第十节 双模式仿真能力支持(第328页)
第十一节 以太网通信能力保障(第378页)
第十二节 图形化用户界面设计(第416页)
第二章 供货安装调试方案(第450页)
第一节 供货计划与进度保障(第450页)
第二节 现场安装部署实施(第514页)
第三节 系统调试与验收方案(第596页)
第三章 售后服务与维保方案(第668页)
第一节 快速响应服务机制(第668页)
第二节 全周期维保服务保障(第722页)
第三节 系统升级与持续支持(第821页)#标书模板 #标书代写 #智能硬件设计 #能源行业 #信息物理系统 #cps #电力行业 #数字化 #智慧化 #信息与技术
第一章 货物指标(第5页)
第一节 CPU与FPGA架构配置(第5页)
第二节 FPGA板与信号调理模块(第56页)
第三节 服务器接口与系统配置(第99页)
第四节 仿真授权与编程接口(第138页)
第五节 模拟量输入性能参数(第175页)
第六节 模拟量输出性能参数 (第203页)
第七节 数字量输入功能配置(第236页)
第八节 数字量输出功能配置(第258页)
第九节 仿真上位机硬件配置(第304页)
第十节 双模式仿真能力支持(第328页)
第十一节 以太网通信能力保障(第378页)
第十二节 图形化用户界面设计(第416页)
第二章 供货安装调试方案(第450页)
第一节 供货计划与进度保障(第450页)
第二节 现场安装部署实施(第514页)
第三节 系统调试与验收方案(第596页)
第三章 售后服务与维保方案(第668页)
第一节 快速响应服务机制(第668页)
第二节 全周期维保服务保障(第722页)
第三节 系统升级与持续支持(第821页)#标书模板 #标书代写 #智能硬件设计 #能源行业 #信息物理系统 #cps #电力行业 #数字化 #智慧化 #信息与技术


