



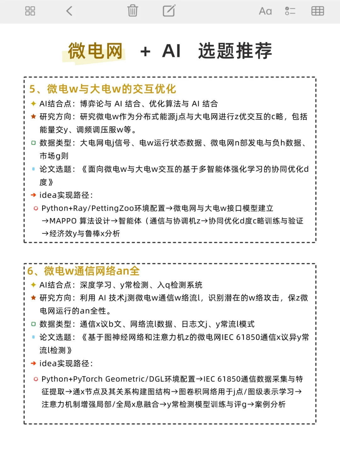
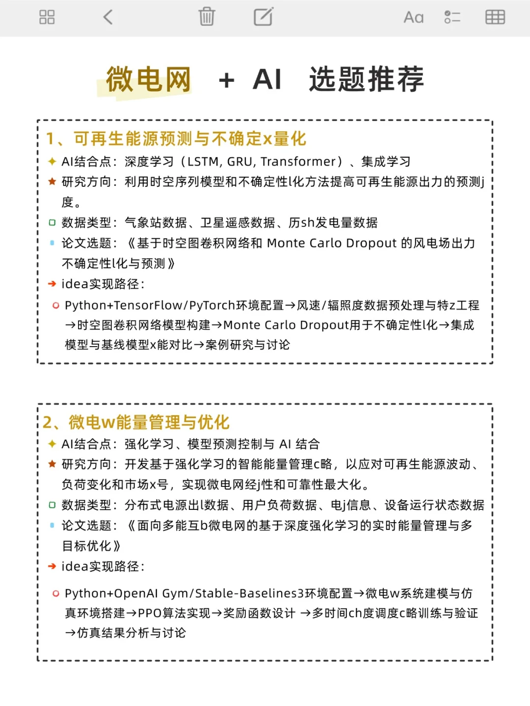
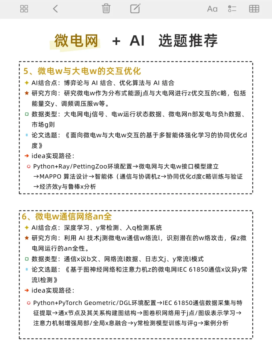
感觉微电网的新方向已经next level了!?Team归纳近年期刊提炼idea➕学习sop
??
✨推荐创新方向:
1、基于对比学习的屋顶光伏集群功率ch短期预测与波动平抑f法
2、物理信息约束神经网络驱动的微电网孤岛弧光接地故z轻量化zh断
3、多智能体近d策l优化的台风灾h下海岛微电w韧性h复c略
4、元神经过程驱动的储能变流器数字孪生跨g况迁移建模
5、迁移强化学习耦合VCG拍m机zh的微电网P2P能量交y优化
6、时空知识图谱嵌入的电动汽车充电负荷动态定j策l
7、Transformer多任务学习框架下的碱性电解槽制氢x率衰减预测与d度
8、基于卷积神经网络和长短期记忆网络的微电网线路g障快速zh断与d位
……
#微电网 #电气工程 #能源 #人工智能 #深度学习 #机器学习 #SCI #期刊发表 #研究生 #博士 #申博 #实验室
??
✨推荐创新方向:
1、基于对比学习的屋顶光伏集群功率ch短期预测与波动平抑f法
2、物理信息约束神经网络驱动的微电网孤岛弧光接地故z轻量化zh断
3、多智能体近d策l优化的台风灾h下海岛微电w韧性h复c略
4、元神经过程驱动的储能变流器数字孪生跨g况迁移建模
5、迁移强化学习耦合VCG拍m机zh的微电网P2P能量交y优化
6、时空知识图谱嵌入的电动汽车充电负荷动态定j策l
7、Transformer多任务学习框架下的碱性电解槽制氢x率衰减预测与d度
8、基于卷积神经网络和长短期记忆网络的微电网线路g障快速zh断与d位
……
#微电网 #电气工程 #能源 #人工智能 #深度学习 #机器学习 #SCI #期刊发表 #研究生 #博士 #申博 #实验室


