手机版
二维码
购物车
(
0
)
供应
求购
公司
团购
展会
资讯
招商
品牌
人才
知道
专题
图库
视频
下载
商圈
推广
热搜:
采购方式
甲带
滤芯
气动隔膜泵
减速机
减速机型号
带式称重给煤机
履带
链式给煤机
无级变速机
首页
供应
求购
公司
团购
展会
资讯
招商
品牌
人才
知道
专题
图库
视频
下载
商圈
首页
>
资讯
>
电工电气
微电网方向的同学不要再亖磕传统方法了
日期:2025-11-03 17:17:40 来源:网络整理 作者:本站编辑
评论:0
微电网方向的同学不要再亖磕传统方法了
微电网方向的科研蓝海来啦!
[派对R]
找不到创新点的宝子可以结合人工智能!
.
?微电网+人工智能选题推荐:
1️⃣基于强化学习的微电网能量管理和调度优化
2️⃣基于生成对抗网络的微电网仿真与合成数据生成
3️⃣基于图神经网络的微电网状态感知与故障诊断
4️⃣基于深度学习的微电网负荷预测与不确定性量化
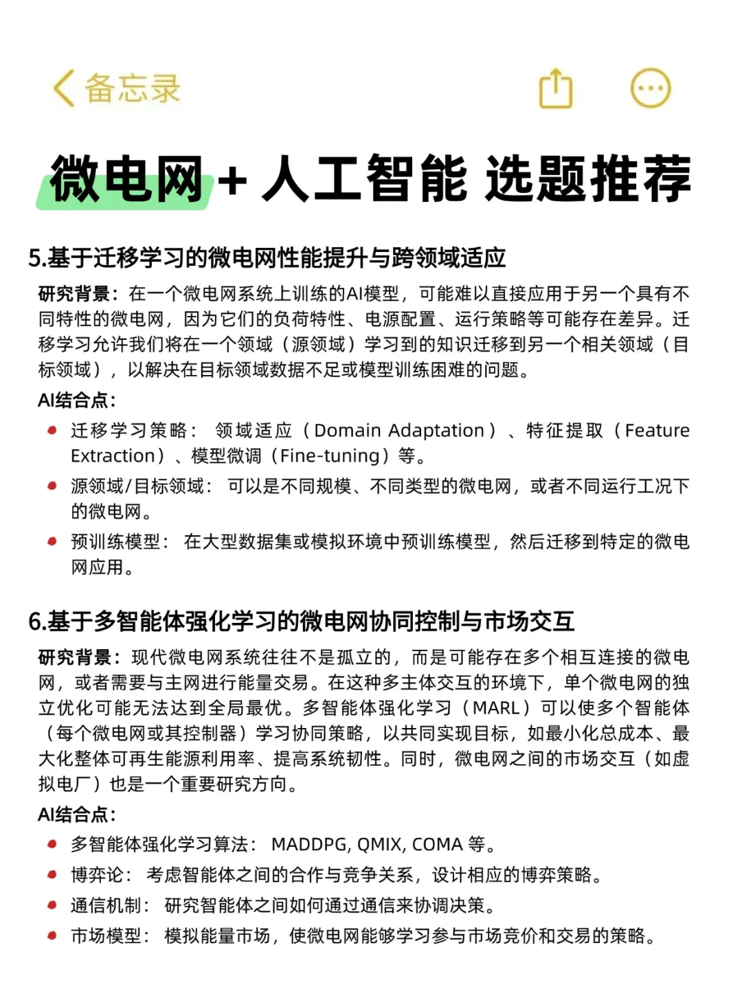
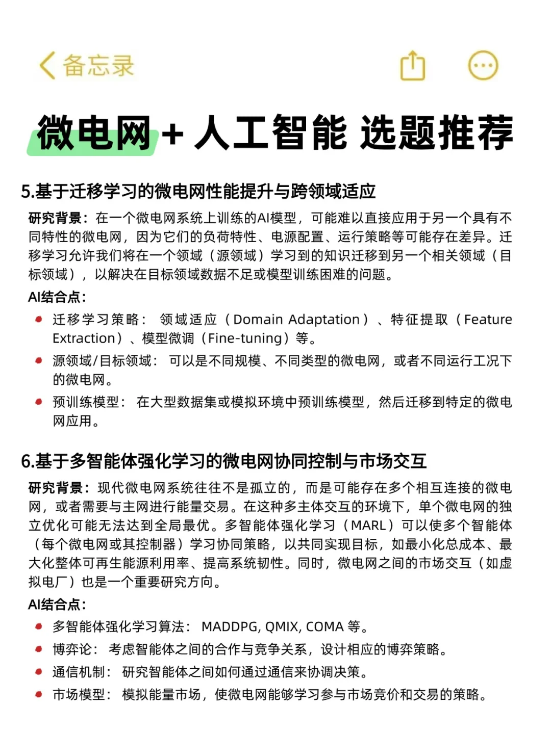
5️⃣基于迁移学习的微电网性能提升与跨领域适应
6️⃣基于多智能体强化学习的微电网协同控制与市场交互
.
?对“微电网+人工智能”这方面科研感兴趣的宝子欢迎d~
#微电网
#微电网控制
#电力
#人工智能
#深度学习
#机器学习
#科研
#研究生
#选题
#提供思路和创新点
#循环神经网络
#电网
打赏
更多
>
同类资讯
• 汽车零部件供货商企业无偿内推
0
条
相关评论
推荐图文
推荐资讯
点击排行
0
1
稳压器
0
2
铜柱式大功率150KVA稳压器
0
3
三相电力稳压器和普通稳压器区别在哪?
0
4
1500卖30KVA稳压器 需要自己来拉
0
5
高低压智能组合式稳压器!SBW大功率稳压器
0
6
工厂大功率稳压器的作用
0
7
大功率交流稳压器的作用
0
8
大功率稳压器有必要买吗?
0
9
80kw稳压器是智商税吗?
网站首页
|
关于我们
|
联系方式
|
使用协议
|
版权隐私
|
网站地图
|
排名推广
|
广告服务
|
积分换礼
|
网站留言
|
RSS订阅
|
违规举报
|
皖ICP备20008326号-18
(c)2008-2022 免费发布网 All Rights Reserved