



一、深水湖库富营养化的背景
深水湖库(水深通常大于10米)是我国重要的饮用水源、灌溉水源和生态屏障,如千岛湖、三峡水库等。然而,随着经济发展和人口增长,大量工业废水、农业面源污染(化肥、农药)和生活污水通过河流、地表径流等方式进入湖库,导致氮、磷等营养物质过量输入。这些营养盐的积累打破了水体原有的生态平衡,引发藻类异常增殖、溶解氧耗竭、生物多样性下降等富营养化现象。近年来,我国深水湖库富营养化问题日益突出,甚至部分水库出现季节性藻华,威胁水资源安全和生态功能。
二、深水湖库富营养化的成因
1.外源输入主导
农业面源污染(占我国湖库氮磷负荷的60%以上)、城镇污水排放、工业废水是主要外源。深水湖库流域面积广,污染物易随径流长期累积。
2. 内源释放加剧
深水湖库分层现象显著(夏季表层暖水与底层冷水形成温跃层),底层长期缺氧,导致沉积物中磷的厌氧释放(铁结合态磷解吸),形成“内源污染库”。
3. 水文条件特殊
深水湖库水流滞留时间长,污染物难扩散,营养盐易在底层富集。水库调度(如水位波动)还可能扰动沉积物,加剧内源释放。
三、深水湖库富营养化的特征
1.垂直分异性显著
表层藻类增殖:光照充足的表层易形成蓝藻(如微囊藻)或硅藻优势种群,但受水深限制,生物量通常低于浅水湖泊。底层缺氧与污染物累积。
2.内源污染贡献率高
深水湖库沉积物营养盐储量可达水体的数十倍,内源释放占总负荷的30%~50%(浅水湖泊通常<20%)。
3.响应滞后且恢复周期长
深水湖库生态系统的稳定性较高,富营养化初期症状不明显,但一旦突破临界点(如总磷>0.02 mg/L),治理难度极大。
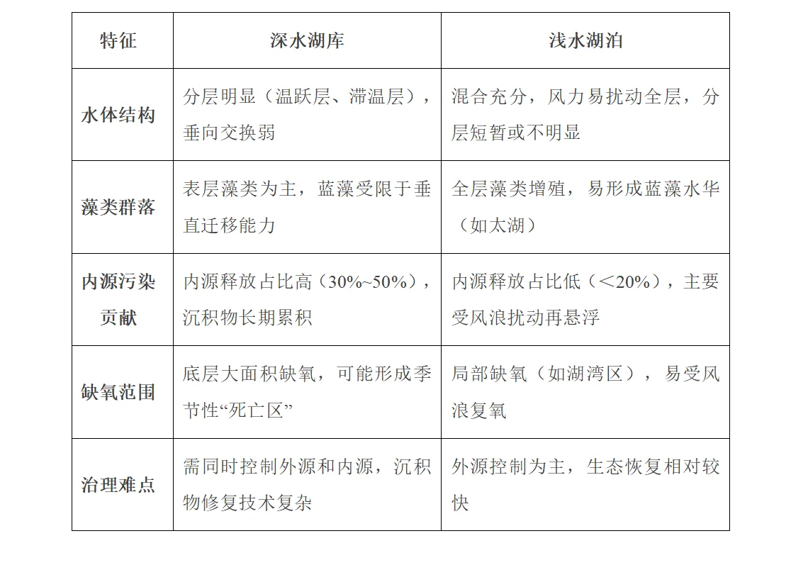
四、与浅水湖泊富营养化的显著区别
深水湖库富营养化是外源输入与内源释放共同作用的结果,其垂直分层特性、内源污染主导性及恢复滞后性显著区别于浅水湖泊。
在倡导生态修复,以及工程措施有限的情况下,我们更倡导通过人工复氧的方式,营造好氧环境,促进河湖水体生态系统的修复,从而抑制深水湖库富营养化的状况。如果使用超纳米气溶复氧技术,可在深水湖库底部产生直径小于200nm的气泡,水体中氧的利用率高达95%以上,氧传质效率可达90%以上,底层复氧效果能达到12 mg/L以上,从而在水体底部形成一个滞氧层,从而隔绝底层内源污染的释放;同时,由于所构建的富氧环境,有利于湖库内各种鱼类的存活。在该系统的作用下,解决深水湖库富营养化的问题。
深水湖库(水深通常大于10米)是我国重要的饮用水源、灌溉水源和生态屏障,如千岛湖、三峡水库等。然而,随着经济发展和人口增长,大量工业废水、农业面源污染(化肥、农药)和生活污水通过河流、地表径流等方式进入湖库,导致氮、磷等营养物质过量输入。这些营养盐的积累打破了水体原有的生态平衡,引发藻类异常增殖、溶解氧耗竭、生物多样性下降等富营养化现象。近年来,我国深水湖库富营养化问题日益突出,甚至部分水库出现季节性藻华,威胁水资源安全和生态功能。
二、深水湖库富营养化的成因
1.外源输入主导
农业面源污染(占我国湖库氮磷负荷的60%以上)、城镇污水排放、工业废水是主要外源。深水湖库流域面积广,污染物易随径流长期累积。
2. 内源释放加剧
深水湖库分层现象显著(夏季表层暖水与底层冷水形成温跃层),底层长期缺氧,导致沉积物中磷的厌氧释放(铁结合态磷解吸),形成“内源污染库”。
3. 水文条件特殊
深水湖库水流滞留时间长,污染物难扩散,营养盐易在底层富集。水库调度(如水位波动)还可能扰动沉积物,加剧内源释放。
三、深水湖库富营养化的特征
1.垂直分异性显著
表层藻类增殖:光照充足的表层易形成蓝藻(如微囊藻)或硅藻优势种群,但受水深限制,生物量通常低于浅水湖泊。底层缺氧与污染物累积。
2.内源污染贡献率高
深水湖库沉积物营养盐储量可达水体的数十倍,内源释放占总负荷的30%~50%(浅水湖泊通常<20%)。
3.响应滞后且恢复周期长
深水湖库生态系统的稳定性较高,富营养化初期症状不明显,但一旦突破临界点(如总磷>0.02 mg/L),治理难度极大。
四、与浅水湖泊富营养化的显著区别
深水湖库富营养化是外源输入与内源释放共同作用的结果,其垂直分层特性、内源污染主导性及恢复滞后性显著区别于浅水湖泊。
在倡导生态修复,以及工程措施有限的情况下,我们更倡导通过人工复氧的方式,营造好氧环境,促进河湖水体生态系统的修复,从而抑制深水湖库富营养化的状况。如果使用超纳米气溶复氧技术,可在深水湖库底部产生直径小于200nm的气泡,水体中氧的利用率高达95%以上,氧传质效率可达90%以上,底层复氧效果能达到12 mg/L以上,从而在水体底部形成一个滞氧层,从而隔绝底层内源污染的释放;同时,由于所构建的富氧环境,有利于湖库内各种鱼类的存活。在该系统的作用下,解决深水湖库富营养化的问题。


