推广 热搜: 采购方式  甲带  滤芯  气动隔膜泵  带式称重给煤机  减速机型号  链式给煤机  减速机  无级变速机  履带 

一天吃透一条产业链:积木玩具

   日期:2025-11-03 14:29:35     来源:网络整理    作者:本站编辑    评论:0    
一天吃透一条产业链:积木玩具

一天吃透一条产业链:积木玩具

一天吃透一条产业链:积木玩具

一天吃透一条产业链:积木玩具

一天吃透一条产业链:积木玩具

一天吃透一条产业链:积木玩具

一天吃透一条产业链:积木玩具

一天吃透一条产业链:积木玩具

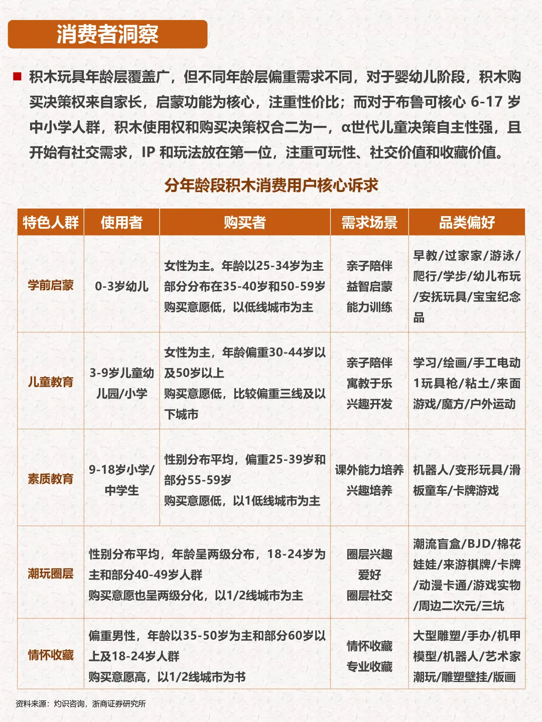
积木玩具是指木制或塑料材质的、具有一定规格和形状,且可以进行不同的排列、组装形成各种不同的形状和结构样式的玩具,具有应用场景多样(亲子陪伴、圈层社交、专业收藏等)、受众群体广泛、价值属性多元的特点。

传统积木玩具同质化严重,而带有IP属性的玩具在同类产品中脱颖而出。国产积木品牌逐渐与国内外热门IP合作通过IP内容精品化、多元化,实现跨业态、跨品类的产品覆盖,让积木增加收藏、社交等功能,从而让消费受众更广泛,积木开始具备“潮玩”属性。

原作者:
@青柠檬丸子
#行业 #行业研究 #财经 #行业分析 #财经知识 #行业揭秘 #商业 #积木 #积木玩具 #积木拼搭
 
打赏
 
更多>同类资讯
0相关评论

推荐图文
推荐资讯
点击排行
网站首页  |  关于我们  |  联系方式  |  使用协议  |  版权隐私  |  网站地图  |  排名推广  |  广告服务  |  积分换礼  |  网站留言  |  RSS订阅  |  违规举报  |  皖ICP备20008326号-18
Powered By DESTOON