






#get职场新知识
分享期出口退免税的问答给大家
都是之前宝子们高频提问或者有疑虑的
这是最后一期啦(52-70)
前两篇可以反之前的笔记
需要pdf完整版的宝可以直接私我
-
问题如下,一定要收藏起来:
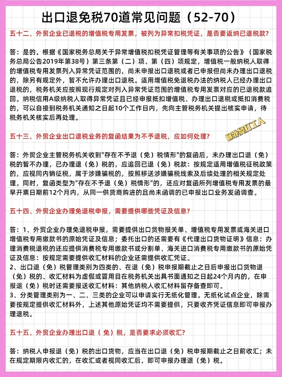
五十二、外贸企业已退税的增值税专用发票,被列为异常扣税凭证,是否要返纳已退税款?
五十三、外贸企业出口退税业务的复函结果为不予退税,应如何处理?
五十四、外贸企业办理免退税申报,需要提供哪些凭证及信息?
五十五、外贸企业办理出口退( 免)税,是否要求必须收汇?
五十六、视同收汇具体有哪些情形,需要提供什么证明材料?
五十七、出口退(免)税管理中,收汇材料具体指什么?
五十八、外贸企业如何生成《 出口货物收汇申报表》数据?
五十九、外贸企业如何在电子税务局读入电子口岸下载的报关单数据?
六十、外贸企业在电子税务局办理免退税申报时,提示商品码异常的疑点应如何处理?
六十一外贸企业如何生成《 海关出口商品代码、名称、退税率调整对应表数据?
六十二、纳税人发现扣税凭证错误勾选了退税认证,如何办理\"进货凭证信息回退\"业务?
六十三、外贸企业申报退税的相关凭证长期无信息,怎么办?
六十四、外贸企业如何查询出口退( 免 )税备案信息?
六十五、外贸企业如何查询、下载历史退税申报数据?
六十六、外贸企业如何查询已作\"退税勾选\"的增值税专用发票的信息?
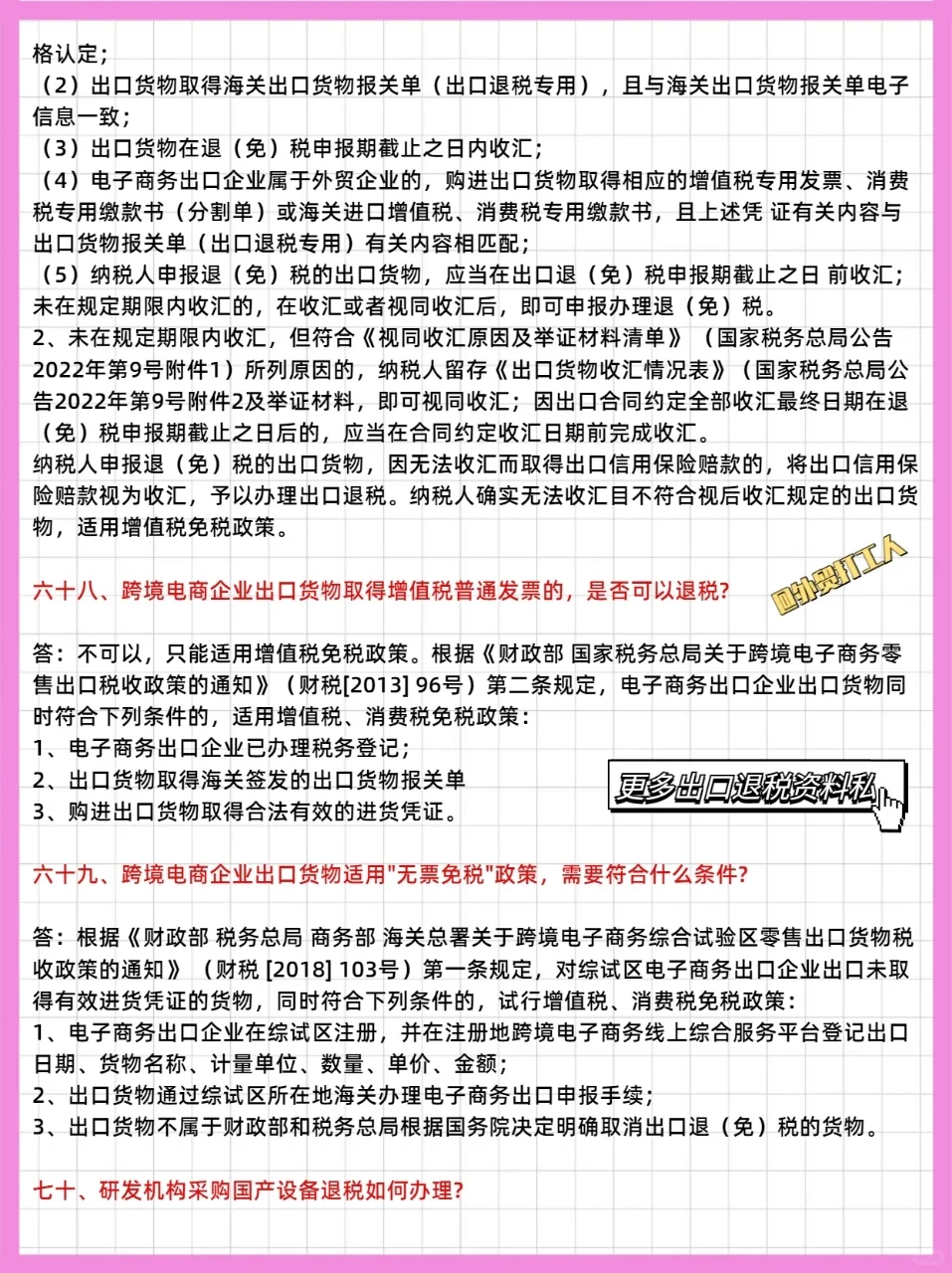
六十七、跨境电商企业出口货物,申请办理退税需要符合什么条件?
六十八、跨境电商企业出口货物取得增值税普通发票的,是否可以退税?
六十九、跨境电商企业出口货物适用\"无票免税\"政策,需要符合什么条件?
七十、研发机构采购国产设备退税如何办理? #会计 #出口外贸 #出口退税 #职场干货 #我是会计女孩 #财税 #财税知识 #外贸 #外贸分享 #进出口
分享期出口退免税的问答给大家
都是之前宝子们高频提问或者有疑虑的
这是最后一期啦(52-70)
前两篇可以反之前的笔记
需要pdf完整版的宝可以直接私我
-
问题如下,一定要收藏起来:
五十二、外贸企业已退税的增值税专用发票,被列为异常扣税凭证,是否要返纳已退税款?
五十三、外贸企业出口退税业务的复函结果为不予退税,应如何处理?
五十四、外贸企业办理免退税申报,需要提供哪些凭证及信息?
五十五、外贸企业办理出口退( 免)税,是否要求必须收汇?
五十六、视同收汇具体有哪些情形,需要提供什么证明材料?
五十七、出口退(免)税管理中,收汇材料具体指什么?
五十八、外贸企业如何生成《 出口货物收汇申报表》数据?
五十九、外贸企业如何在电子税务局读入电子口岸下载的报关单数据?
六十、外贸企业在电子税务局办理免退税申报时,提示商品码异常的疑点应如何处理?
六十一外贸企业如何生成《 海关出口商品代码、名称、退税率调整对应表数据?
六十二、纳税人发现扣税凭证错误勾选了退税认证,如何办理\"进货凭证信息回退\"业务?
六十三、外贸企业申报退税的相关凭证长期无信息,怎么办?
六十四、外贸企业如何查询出口退( 免 )税备案信息?
六十五、外贸企业如何查询、下载历史退税申报数据?
六十六、外贸企业如何查询已作\"退税勾选\"的增值税专用发票的信息?
六十七、跨境电商企业出口货物,申请办理退税需要符合什么条件?
六十八、跨境电商企业出口货物取得增值税普通发票的,是否可以退税?
六十九、跨境电商企业出口货物适用\"无票免税\"政策,需要符合什么条件?
七十、研发机构采购国产设备退税如何办理? #会计 #出口外贸 #出口退税 #职场干货 #我是会计女孩 #财税 #财税知识 #外贸 #外贸分享 #进出口


