



出口退税“自产”和“视同自产”怎么区分?
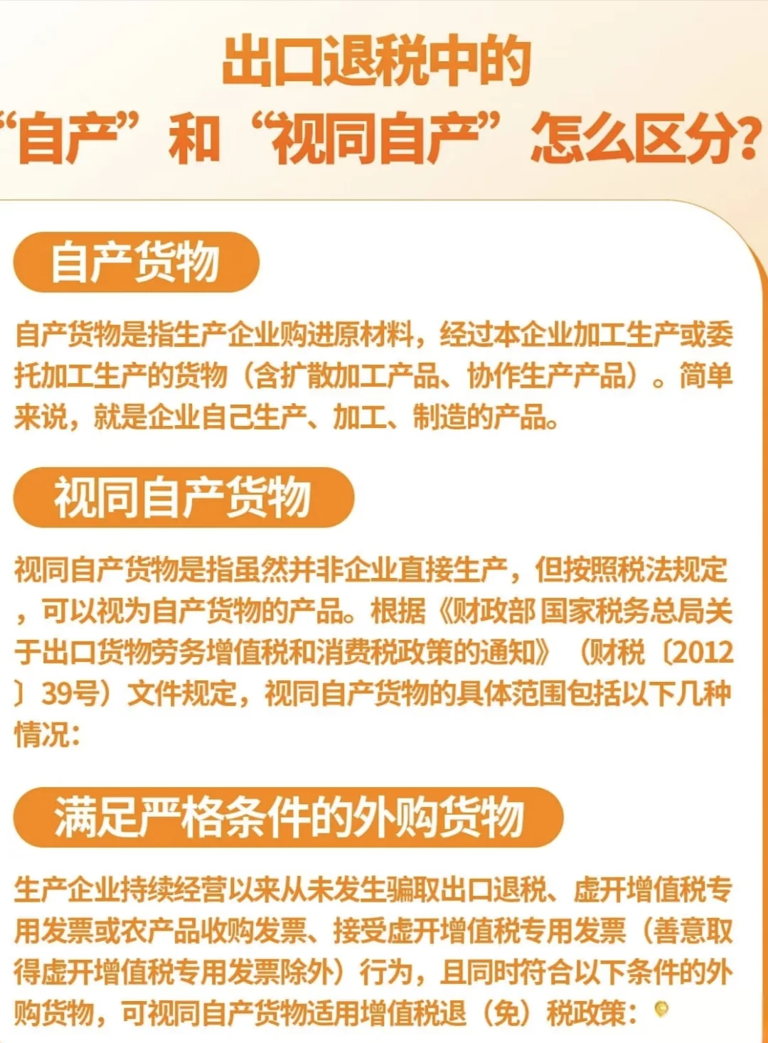
自产货物
自产货物是指生产企业购进原材料,经过本企业加工生产或委托加工生产的货物(含扩散加工产品、协作生产产品)。简单来说,就是企业自己生产、加工、制造的产品。
视同自产货物
视同自产货物是指虽然并非企业直接生产,但按照税法规定,可以视为自产货物的产品。根据《财政部 国家税务总局关于出口货物劳务增值税和消费税政策的通知》(财税〔2012〕39号)文件规定,视同自产货物的具体范围包括以下几种情况:
满足严格条件的外购货物
生产企业持续经营以来从未发生骗取出口退税、虚开增值税专用发票或农产品收购发票、接受虚开增值税专用发票(善意取得虚开增值税专用发票除外)行为,且同时符合以下条件的外购货物,可视同自产货物适用增值税退(免)税政策:
1.已取得增值税一般纳税人资格。
2.已持续经营2年及2年以上。
3.纳税信用等级A级。
4.上一年度销售额5亿元以上。
5.外购出口的货物与本企业自产货物同类型或具有相关性。
其他符合条件的外购货物
生产企业持续经营以来从未发生骗取出口退税、虚开增值税专用发票或农产品收购发票、接受虚开增值税专用发票(善意取得虚开增值税专用发票除外)行为,但不能同时符合上述严格条件的生产企业,出口的外购货物符合下列条件之一的,可视同自产货物申报适用增值税退(免)税政策:
1.同时符合以下条件的外购货物:与本企业生产的货物名称、性能相同;使用本企业注册商标或境外单位或个人提供给本企业使用的商标;出口给进口本企业自产货物的境外单位或个人。
2.与本企业所生产的货物属于配套出口,且出口给进口本企业自产货物的境外单位或个人的外购货物,符合以下条件之一:用于维修本企业出口的自产货物的工具、零部件、配件;不经过本企业加工或组装,出口后能直接与本企业自产货物组合成成套设备的货物。
3.经集团公司总部所在地的地级以上国家税务局认定的集团公司,其控股的生产企业之间收购的自产货物以及集团公司与其控股的生产企业之间收购的自产货物。
4.同时符合以下条件的委托加工货物:与本企业生产的货物名称、性能相同,或者是用本企业生产的货物再委托深加工的货物;出口给进口本企业自产货物的境外单位或个人;委托方与受托方必须签订委托加工协议,且主要原材料必须由委托方提供,受托方不垫付资金,只收取加工费,开具加工费(含代垫的辅助材料)的增值税专用发票。
自产货物
自产货物是指生产企业购进原材料,经过本企业加工生产或委托加工生产的货物(含扩散加工产品、协作生产产品)。简单来说,就是企业自己生产、加工、制造的产品。
视同自产货物
视同自产货物是指虽然并非企业直接生产,但按照税法规定,可以视为自产货物的产品。根据《财政部 国家税务总局关于出口货物劳务增值税和消费税政策的通知》(财税〔2012〕39号)文件规定,视同自产货物的具体范围包括以下几种情况:
满足严格条件的外购货物
生产企业持续经营以来从未发生骗取出口退税、虚开增值税专用发票或农产品收购发票、接受虚开增值税专用发票(善意取得虚开增值税专用发票除外)行为,且同时符合以下条件的外购货物,可视同自产货物适用增值税退(免)税政策:
1.已取得增值税一般纳税人资格。
2.已持续经营2年及2年以上。
3.纳税信用等级A级。
4.上一年度销售额5亿元以上。
5.外购出口的货物与本企业自产货物同类型或具有相关性。
其他符合条件的外购货物
生产企业持续经营以来从未发生骗取出口退税、虚开增值税专用发票或农产品收购发票、接受虚开增值税专用发票(善意取得虚开增值税专用发票除外)行为,但不能同时符合上述严格条件的生产企业,出口的外购货物符合下列条件之一的,可视同自产货物申报适用增值税退(免)税政策:
1.同时符合以下条件的外购货物:与本企业生产的货物名称、性能相同;使用本企业注册商标或境外单位或个人提供给本企业使用的商标;出口给进口本企业自产货物的境外单位或个人。
2.与本企业所生产的货物属于配套出口,且出口给进口本企业自产货物的境外单位或个人的外购货物,符合以下条件之一:用于维修本企业出口的自产货物的工具、零部件、配件;不经过本企业加工或组装,出口后能直接与本企业自产货物组合成成套设备的货物。
3.经集团公司总部所在地的地级以上国家税务局认定的集团公司,其控股的生产企业之间收购的自产货物以及集团公司与其控股的生产企业之间收购的自产货物。
4.同时符合以下条件的委托加工货物:与本企业生产的货物名称、性能相同,或者是用本企业生产的货物再委托深加工的货物;出口给进口本企业自产货物的境外单位或个人;委托方与受托方必须签订委托加工协议,且主要原材料必须由委托方提供,受托方不垫付资金,只收取加工费,开具加工费(含代垫的辅助材料)的增值税专用发票。


