推广 热搜: 采购方式  甲带  滤芯  气动隔膜泵  带式称重给煤机  减速机型号  链式给煤机  减速机  无级变速机  履带 

汽车零部件产业园产业及园区发展规划!

   日期:2025-11-03 10:13:32     来源:网络整理    作者:本站编辑    评论:0    
汽车零部件产业园产业及园区发展规划!

汽车零部件产业园产业及园区发展规划!

汽车零部件产业园产业及园区发展规划!

汽车零部件产业园产业及园区发展规划!

汽车零部件产业园产业及园区发展规划!

汽车零部件产业园产业及园区发展规划!

汽车零部件产业园产业及园区发展规划!

汽车零部件产业园产业及园区发展规划!

汽车零部件产业园产业及园区发展规划!

汽车零部件产业园产业及园区发展规划!

汽车零部件产业园产业及园区发展规划!

汽车零部件产业园产业及园区发展规划!

汽车零部件产业园产业及园区发展规划!

汽车零部件产业园产业及园区发展规划!

汽车零部件产业园产业及园区发展规划!

汽车零部件产业园产业及园区发展规划!

汽车零部件产业园产业及园区发展规划!

汽车零部件产业园产业及园区发展规划!

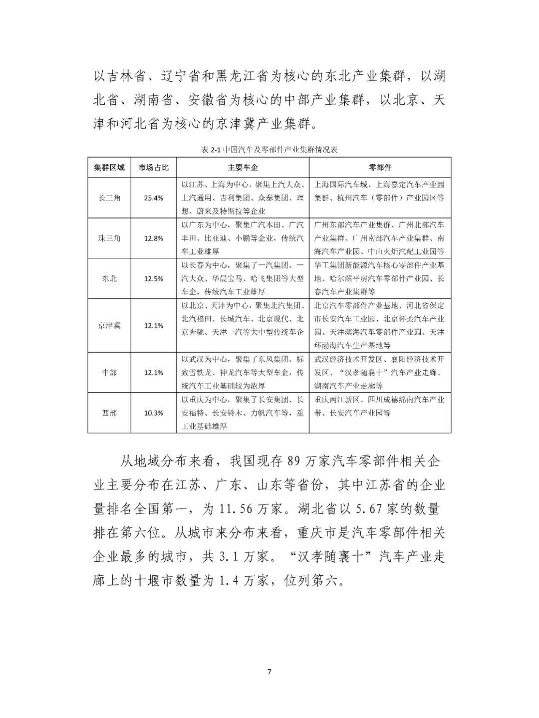
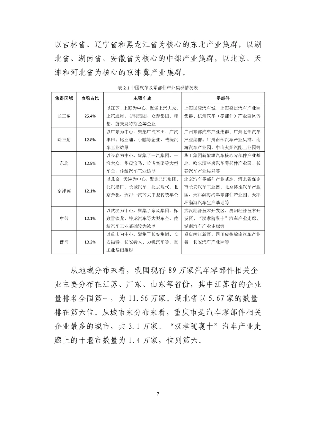
汽车零部件产业园产业及园区发展规划,包括项目介绍、产业布局、空间布局、产业结构、产业链、精准招商、零部件专项研究等内容~

本篇适合汽车零部件、装备制造产业园操盘手、招商人员阅读参考~

老规矩,详情请滑动头图查看,下一篇看什么等你点菜~

汽车零部件产业园 #汽车零部件园区  #装备制造  #智能制造产业园  #智能装备产业园  #汽车产业园  #汽车园区  #汽车基地  #云山沐歌汽配创意产业园
 
打赏
 
更多>同类资讯
0相关评论

推荐图文
推荐资讯
点击排行
网站首页  |  关于我们  |  联系方式  |  使用协议  |  版权隐私  |  网站地图  |  排名推广  |  广告服务  |  积分换礼  |  网站留言  |  RSS订阅  |  违规举报  |  皖ICP备20008326号-18
Powered By DESTOON