














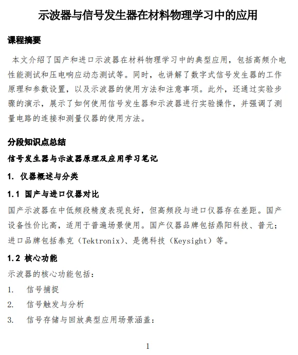
??宝子们!今天必须给你们安利一波实验室里的宝藏CP???示波器+信号发生器✨这对黄金搭档简直是材料物理学习的开挂神器?!无论是高频介电性能测试⚙️还是压电响应动态监测?,有了它们分分钟解锁学霸模式?~
?【国产VS进口大比拼】????
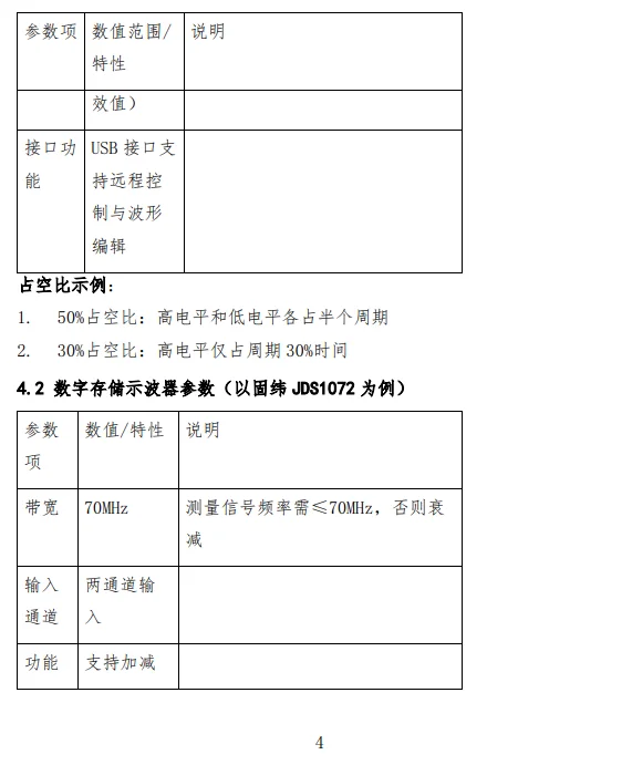
国产设备性价比?搭配进口精密仪器?,双剑合璧带你玩转各种高端操作!从数字式信号源的参数设置?到示波器的波形捕捉?,手把手教你避开新手村陷阱?~
?实验步骤划重点❗️
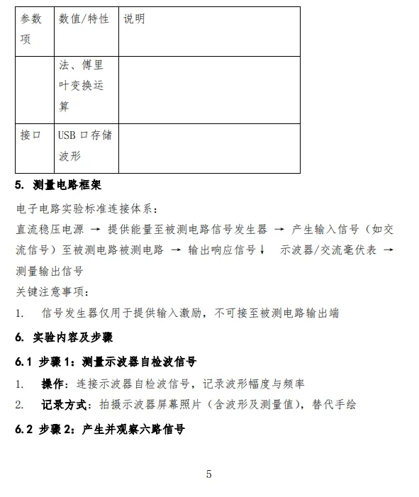
✅连线攻略:测量电路怎么接才不翻车??看这里!
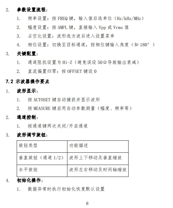
✅仪器调教:频率/幅度/相位……参数设置全解析?️✅避坑指南:这些操作雷区千万别踩中⚠️?
?别担心看不懂!本笔记自带萌新友好滤镜?,连电路图都给你画成表情包了?~跟着做实验报告稳拿A+?!
?有任何疑问尽管砸过来鸭?!留言等你来撩????
??“老师我的波形为什么总跑偏?”??“示波器自动校准功能这样用!”
?祝刷到这条笔记的宝子们统统满绩不挂科??!实验室锦鲤护体?~
#材料物理 #示波器使用 #信号发生器 #电子信息 #常用电子仪器的使用实验报告 #常用电子仪器的使用 #模电常用电子仪器 #示波器实验 #浪漫生活的记录者 #实验报告册
?【国产VS进口大比拼】????
国产设备性价比?搭配进口精密仪器?,双剑合璧带你玩转各种高端操作!从数字式信号源的参数设置?到示波器的波形捕捉?,手把手教你避开新手村陷阱?~
?实验步骤划重点❗️
✅连线攻略:测量电路怎么接才不翻车??看这里!
✅仪器调教:频率/幅度/相位……参数设置全解析?️✅避坑指南:这些操作雷区千万别踩中⚠️?
?别担心看不懂!本笔记自带萌新友好滤镜?,连电路图都给你画成表情包了?~跟着做实验报告稳拿A+?!
?有任何疑问尽管砸过来鸭?!留言等你来撩????
??“老师我的波形为什么总跑偏?”??“示波器自动校准功能这样用!”
?祝刷到这条笔记的宝子们统统满绩不挂科??!实验室锦鲤护体?~
#材料物理 #示波器使用 #信号发生器 #电子信息 #常用电子仪器的使用实验报告 #常用电子仪器的使用 #模电常用电子仪器 #示波器实验 #浪漫生活的记录者 #实验报告册


