

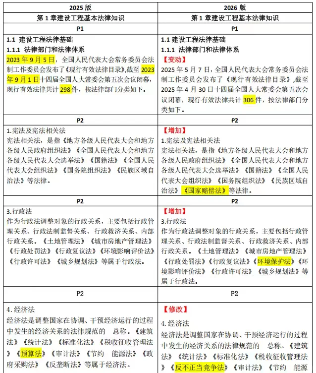
(一)变动比例:
页码增加 7 页,整体变动比约 8%,实质性影响比例约 5%。
(二)重点变动内容:
重点涉及实质性变动调整的章节知识点(部分):
1.5.1 企业增值税(整体变动)
2.5.2 中小企业款项支付保障(付款期限变动)
5.3.1 买卖合同 (删除、新增)
5.3.4 租赁合同 (新增)
6.3.1 施工单位的安全生产责任 (新增、变动)
6.4.1 编制和实施安全技术措施、专项施工方案 (新增、变动)
6.4.3 施工现场消防安全责任(整体变化)
7.2.1 无障碍设施建设 (新增)
7.2.2 无障碍环境建设保障措施 (删除、新增)
8.1.1 建设工程大气污染防治 (变动)
8.1.2 建设工程水污染防治 (变动)
9.2.1 劳动用工管理 (新增)
9.2.2 工资支付保障 (新增)
9.3.2 劳动保护 (新增、删除、变动)
#二建 #二建法规 #2026版二建教材
页码增加 7 页,整体变动比约 8%,实质性影响比例约 5%。
(二)重点变动内容:
重点涉及实质性变动调整的章节知识点(部分):
1.5.1 企业增值税(整体变动)
2.5.2 中小企业款项支付保障(付款期限变动)
5.3.1 买卖合同 (删除、新增)
5.3.4 租赁合同 (新增)
6.3.1 施工单位的安全生产责任 (新增、变动)
6.4.1 编制和实施安全技术措施、专项施工方案 (新增、变动)
6.4.3 施工现场消防安全责任(整体变化)
7.2.1 无障碍设施建设 (新增)
7.2.2 无障碍环境建设保障措施 (删除、新增)
8.1.1 建设工程大气污染防治 (变动)
8.1.2 建设工程水污染防治 (变动)
9.2.1 劳动用工管理 (新增)
9.2.2 工资支付保障 (新增)
9.3.2 劳动保护 (新增、删除、变动)
#二建 #二建法规 #2026版二建教材


