

? 外贸工厂老板、跨境电商人、以及刚入行的货代小白看过来!
还在为如何选择国际物流方式头疼吗?今天小编就整理了国际物流运输方式的各自特点,让您轻松选对运输方式!
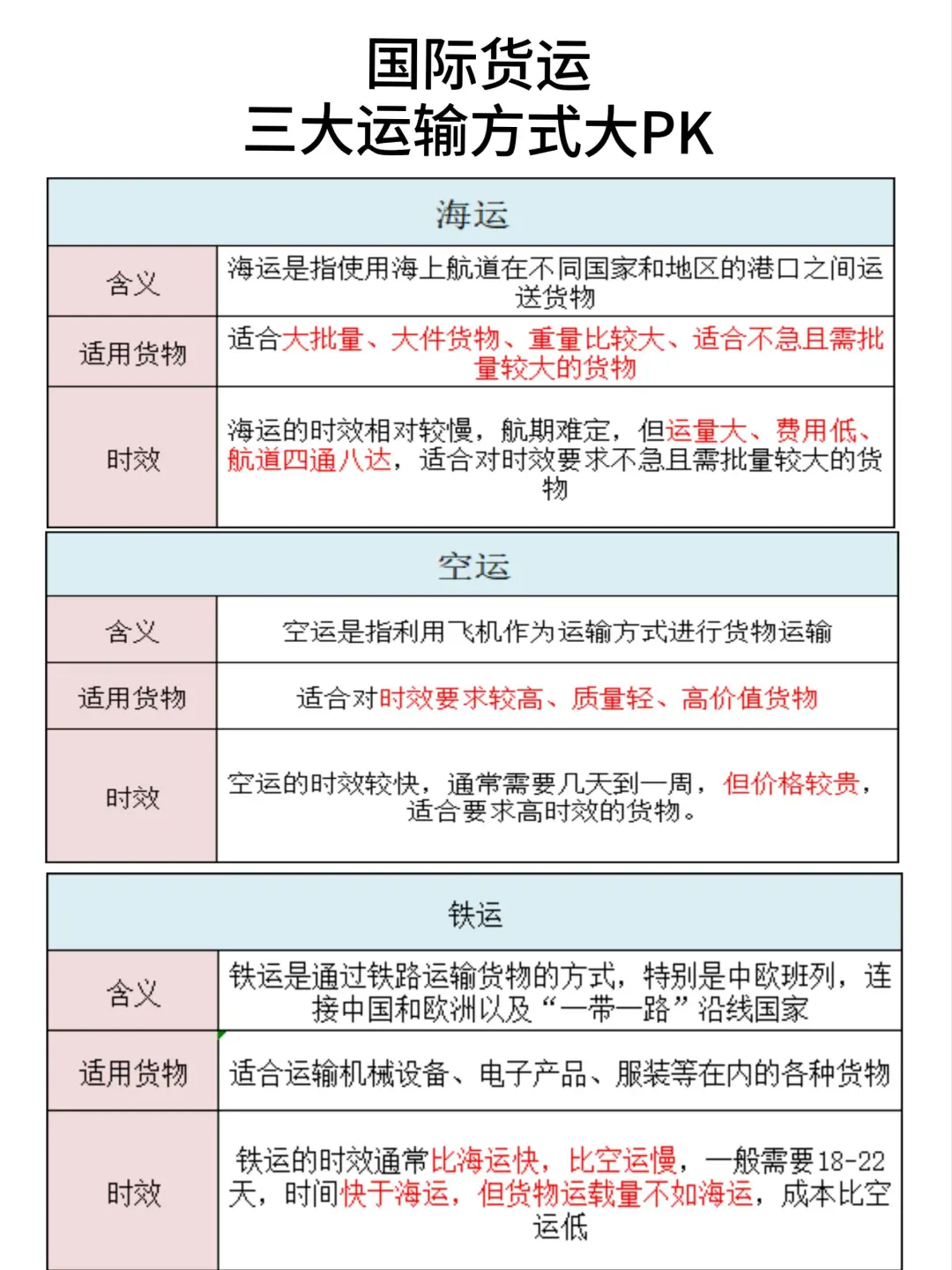
一、海运。以海运船舶作为运载工具,收取运费作为报酬,将货物经海路由一国港口运送至另一国港口。
- 优势:运量大、费用低,航道四通八达。
- 不足之处:航速慢、航行日期不易确定,适用于对于时效要求不大、低附加值、大批量、重量比较大的货物。
二、国际铁路运输。现行的铁路货物运输种类分为:整车、零担、集装箱三种。
- 整车适于运输大宗货物。
- 零担适于运输小批量的零星货物。
- 集装箱适于运输精密、贵重、易损的货物。
- 优势:运送能力强、不受气候影响,能保证运行的稳定性和持续性,较安全、准时。
- 不足之处:投入、维护成本比较高,运载量不如海运,适用于大宗、笨重货物的长途运输。
三、航空运输。指在具有航空线路和飞机场的条件下,利用飞机作为运输工具进行货物运输的一种运输方式。
- 优势:速度快、安全性高。
- 不足之处:价格昂贵、飞行受气候条件限制,适用于质量轻、高附加值的货物。
四、卡航。是卡车航空运输的简称,意思是像航空速度一样的卡车运输服务。
- 优势:收货限制较宽松。
- 不足之处:受天气影响、价格相对比较高。
五、多式联运。两种及其以上的交通工具相互衔接、转运而共同完成的运输过程,统称为复合运输。
- 优势:简化托运、结算和理赔手续,节省人力、物力和相关费用。
- 不足之处:运输质量难以把控,搬运、周转次数越多,货物的安全风险也就越高。
?关于我们
?一家综合物流供应链服务提供商
?专业团队、服务高效、价格优惠、安全可靠
✅美国专线/欧洲/加拿大专线/全球搬家
✅FBA物流/海派空派/清关/海外仓/货物保险国际物流FBA
#外贸 #外贸分享 #国际物流 #外贸知识 #干货 #知识 #外贸人找客户 #外贸经验 #海运 #进出口
还在为如何选择国际物流方式头疼吗?今天小编就整理了国际物流运输方式的各自特点,让您轻松选对运输方式!
一、海运。以海运船舶作为运载工具,收取运费作为报酬,将货物经海路由一国港口运送至另一国港口。
- 优势:运量大、费用低,航道四通八达。
- 不足之处:航速慢、航行日期不易确定,适用于对于时效要求不大、低附加值、大批量、重量比较大的货物。
二、国际铁路运输。现行的铁路货物运输种类分为:整车、零担、集装箱三种。
- 整车适于运输大宗货物。
- 零担适于运输小批量的零星货物。
- 集装箱适于运输精密、贵重、易损的货物。
- 优势:运送能力强、不受气候影响,能保证运行的稳定性和持续性,较安全、准时。
- 不足之处:投入、维护成本比较高,运载量不如海运,适用于大宗、笨重货物的长途运输。
三、航空运输。指在具有航空线路和飞机场的条件下,利用飞机作为运输工具进行货物运输的一种运输方式。
- 优势:速度快、安全性高。
- 不足之处:价格昂贵、飞行受气候条件限制,适用于质量轻、高附加值的货物。
四、卡航。是卡车航空运输的简称,意思是像航空速度一样的卡车运输服务。
- 优势:收货限制较宽松。
- 不足之处:受天气影响、价格相对比较高。
五、多式联运。两种及其以上的交通工具相互衔接、转运而共同完成的运输过程,统称为复合运输。
- 优势:简化托运、结算和理赔手续,节省人力、物力和相关费用。
- 不足之处:运输质量难以把控,搬运、周转次数越多,货物的安全风险也就越高。
?关于我们
?一家综合物流供应链服务提供商
?专业团队、服务高效、价格优惠、安全可靠
✅美国专线/欧洲/加拿大专线/全球搬家
✅FBA物流/海派空派/清关/海外仓/货物保险国际物流FBA
#外贸 #外贸分享 #国际物流 #外贸知识 #干货 #知识 #外贸人找客户 #外贸经验 #海运 #进出口


