手机版
二维码
购物车
(
0
)
供应
求购
公司
团购
展会
资讯
招商
品牌
人才
知道
专题
图库
视频
下载
商圈
推广
热搜:
采购方式
甲带
滤芯
气动隔膜泵
带式称重给煤机
减速机型号
减速机
链式给煤机
履带
无级变速机
首页
供应
求购
公司
团购
展会
资讯
招商
品牌
人才
知道
专题
图库
视频
下载
商圈
首页
>
资讯
>
交通运输
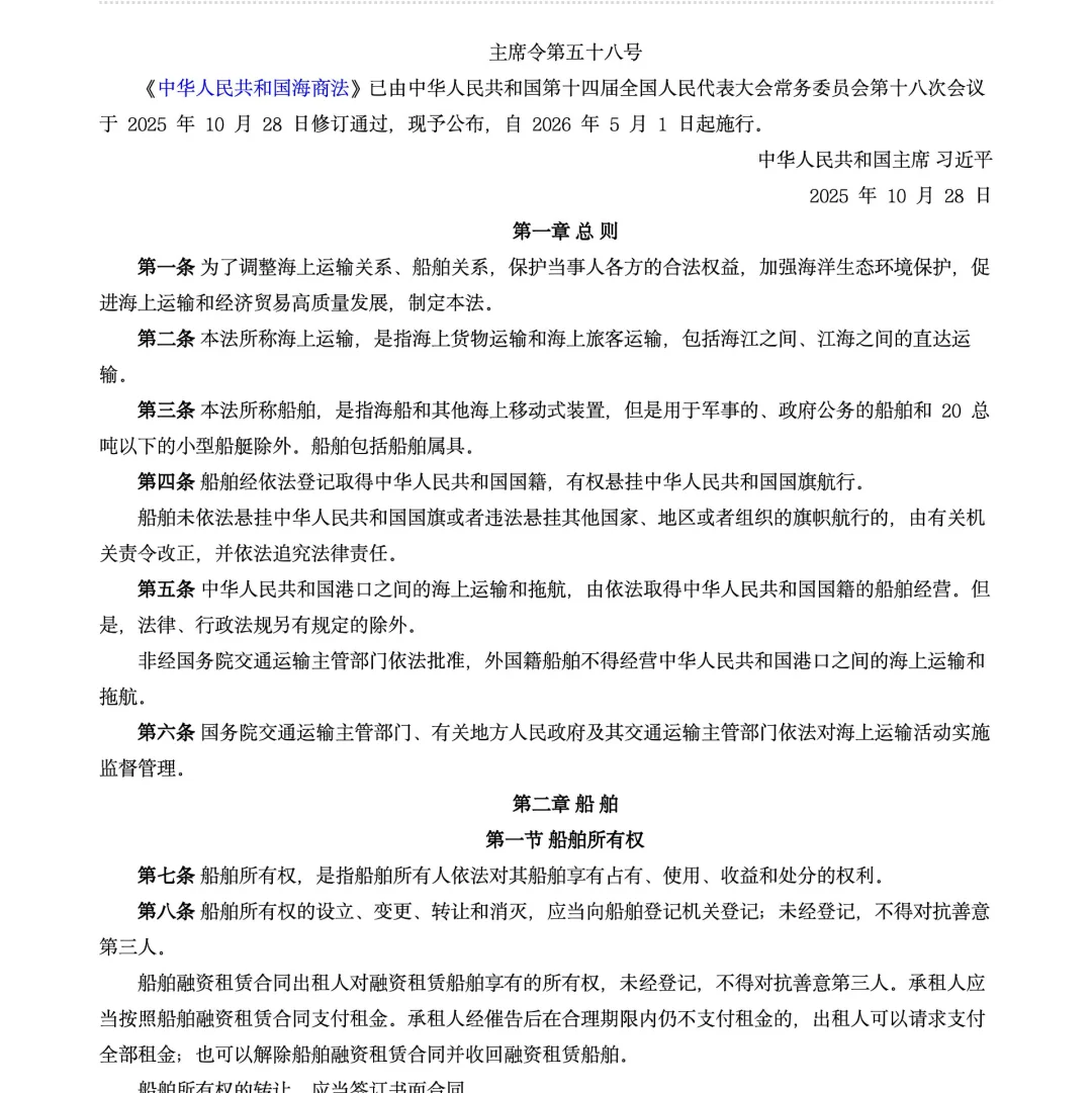
新修订的《海商法》自2026年5月1日起施行
日期:2025-11-03 10:08:14 来源:网络整理 作者:本站编辑
评论:0
新修订的《海商法》自2026年5月1日起施行
新修订的《海商法》自2026年5月1日起施行
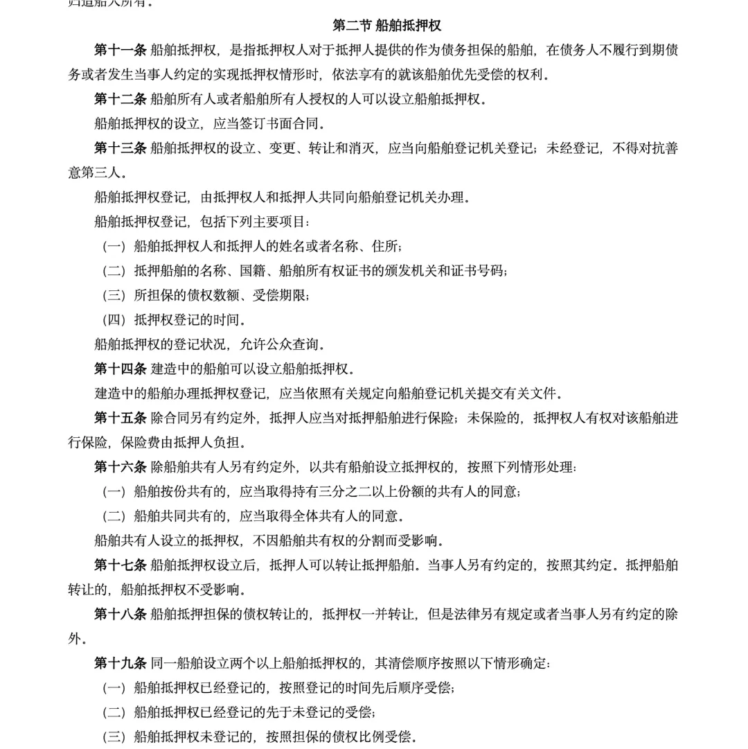
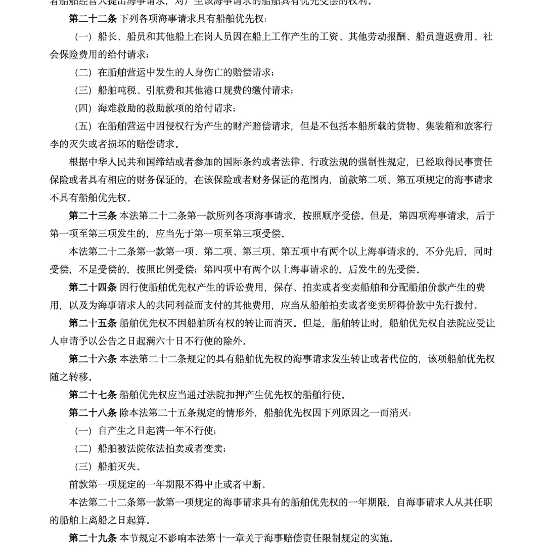
共16章310条
#海商法
#海商法新修
#海商法就业
#海商法律师
#海商法新修订
#海上运输
#船舶
#航运
#贸易
#海上货物运输
打赏
更多
>
同类资讯
• 国内首架MD-11全货机 —— B-2170
0
条
相关评论
推荐图文
推荐资讯
点击排行
网站首页
|
关于我们
|
联系方式
|
使用协议
|
版权隐私
|
网站地图
|
排名推广
|
广告服务
|
积分换礼
|
网站留言
|
RSS订阅
|
违规举报
|
皖ICP备20008326号-18
(c)2008-2022 免费发布网 All Rights Reserved