手机版
二维码
购物车
(
0
)
供应
求购
公司
团购
展会
资讯
招商
品牌
人才
知道
专题
图库
视频
下载
商圈
推广
热搜:
采购方式
甲带
滤芯
气动隔膜泵
带式称重给煤机
减速机型号
减速机
链式给煤机
履带
无级变速机
首页
供应
求购
公司
团购
展会
资讯
招商
品牌
人才
知道
专题
图库
视频
下载
商圈
首页
>
资讯
>
印刷包装
毛利率的计算逻辑笔记分享
日期:2025-11-03 10:06:36 来源:网络整理 作者:本站编辑
评论:0
毛利率的计算逻辑笔记分享
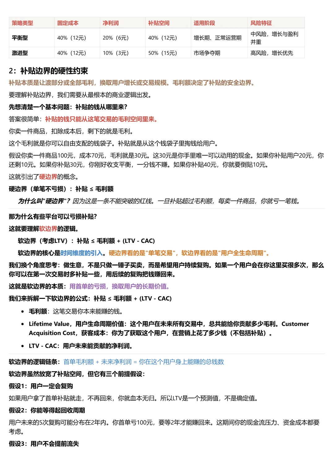
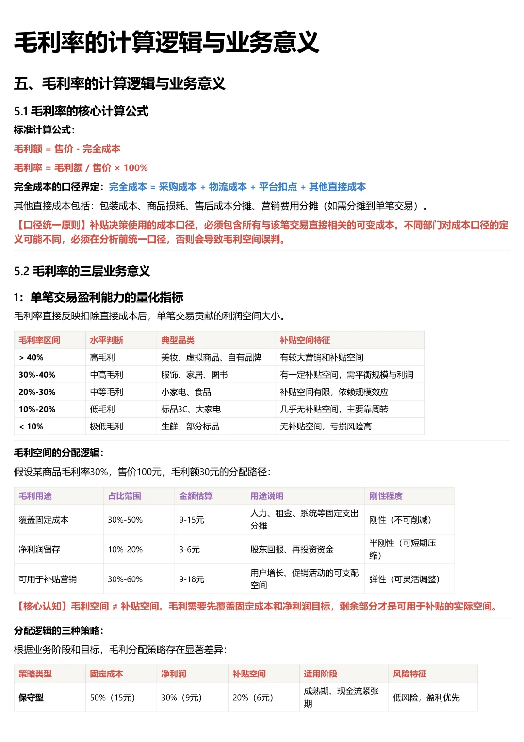
标准计算公式:
毛利额 = 售价 - 完全成本
毛利率 = 毛利额 / 售价 × 100%
完全成本的口径界定:完全成本 = 采购成本 + 物流成本 + 平台扣点 + 其他直接成本
其他直接成本包括:包装成本、商品损耗、售后成本分摊、营销费用分摊(如需分摊到单笔交易)。
【口径统一原则】补贴决策使用的成本口径,必须包含所有与该笔交易直接相关的可变成本。不同部门对成本口径的定义可能不同,必须在分析前统一口径,否则会导致毛利空间误判。
#数据分析
#数据分析我在行
#数据分析求职
#互联网大厂
#数据分析师
#商业分析
#数据分析转行
#学习
#面经
#干货
打赏
更多
>
同类资讯
• 12种常见印刷工艺,帮您定制专属
0
条
相关评论
推荐图文
推荐资讯
点击排行
网站首页
|
关于我们
|
联系方式
|
使用协议
|
版权隐私
|
网站地图
|
排名推广
|
广告服务
|
积分换礼
|
网站留言
|
RSS订阅
|
违规举报
|
皖ICP备20008326号-18
(c)2008-2022 免费发布网 All Rights Reserved