

为全面推进新版国有投资建设工程项目招评标办法在全市的统一执行,规范招标文件编制行为,《金华市建设工程施工招标文件示范文本(2023版)》于近日正式发布,作为工程项目招评标办法的配套性文件,该文本进一步明确细化了招标投标工作要求,打造了标准模板,对促进工程项目招标投标活动规范,保障招标人和投标人的合法权益,进一步优化营商环境起到积极作用。


↓示范文本内容一览↓
1.本文本主要编写依据结合最新文件进行调整。
2.对全文文字表述进行优化,统一文件中的同义不同词的内容。
3.结合《金华市国有投资项目招标评标办法(2023)版》,优化原文件中相关程序性内容,集中表述否决投标情形。
4.积极响应1117号文,简化投标文件形式要求,增加评标报告审查内容。
5.增加招标控制价、最高投标限价等内容。
6.积极响应国家、省针对招投标营商环境的文件精神,删除原文件中不合理条款。
7.优化招标文件中附件格式内容,与全流程电子交易综合系统统一。


点击链接查看原文件











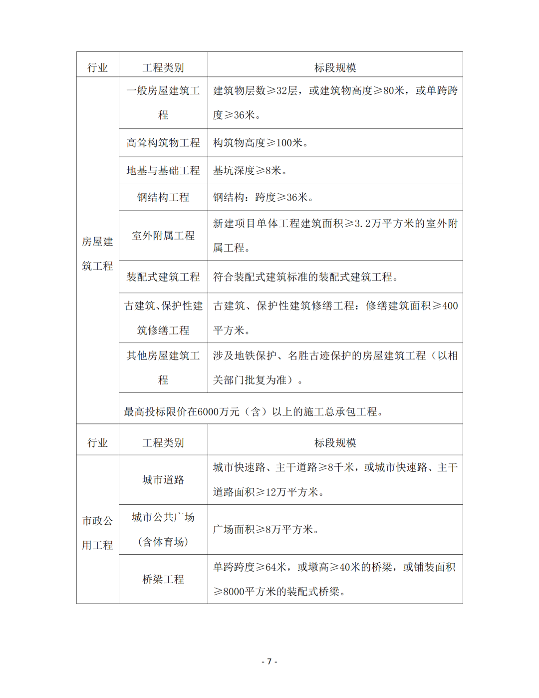
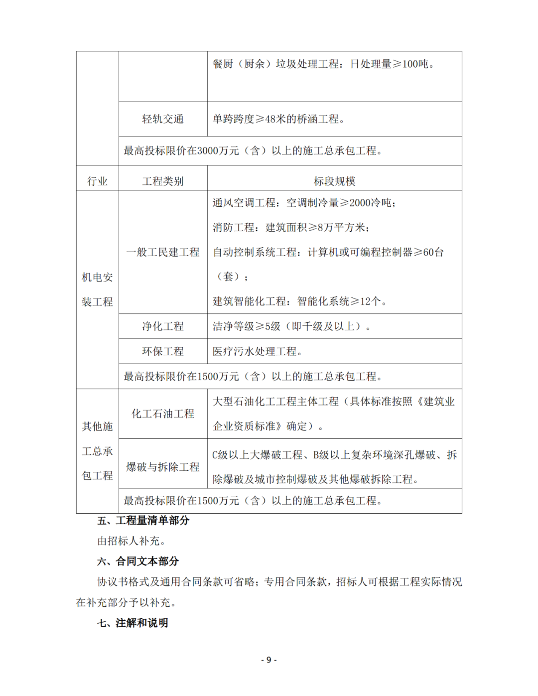
......
(完整版请点击左下角阅读原文下载)


更多资讯

扫码关注我们

别忘了点

分享、

收藏、

在看、

点赞
哦!


