推广 热搜: 采购方式  甲带  滤芯  气动隔膜泵  减速机  履带  减速机型号  带式称重给煤机  链式给煤机  无级变速机 

3月适老家具标准正式实施,买家具有据可查!

   日期:2025-11-03 09:56:45     来源:网络整理    作者:本站编辑    评论:0    
3月适老家具标准正式实施,买家具有据可查!

3月适老家具标准正式实施,买家具有据可查!

3月适老家具标准正式实施,买家具有据可查!

3月适老家具标准正式实施,买家具有据可查!

3月适老家具标准正式实施,买家具有据可查!

3月适老家具标准正式实施,买家具有据可查!

3月适老家具标准正式实施,买家具有据可查!

3月适老家具标准正式实施,买家具有据可查!

3月适老家具标准正式实施,买家具有据可查!

3月适老家具标准正式实施,买家具有据可查!

3月适老家具标准正式实施,买家具有据可查!

3月适老家具标准正式实施,买家具有据可查!

3月适老家具标准正式实施,买家具有据可查!

3月适老家具标准正式实施,买家具有据可查!

3月适老家具标准正式实施,买家具有据可查!

3月适老家具标准正式实施,买家具有据可查!

3月适老家具标准正式实施,买家具有据可查!

3月适老家具标准正式实施,买家具有据可查!

3月适老家具标准正式实施,买家具有据可查!

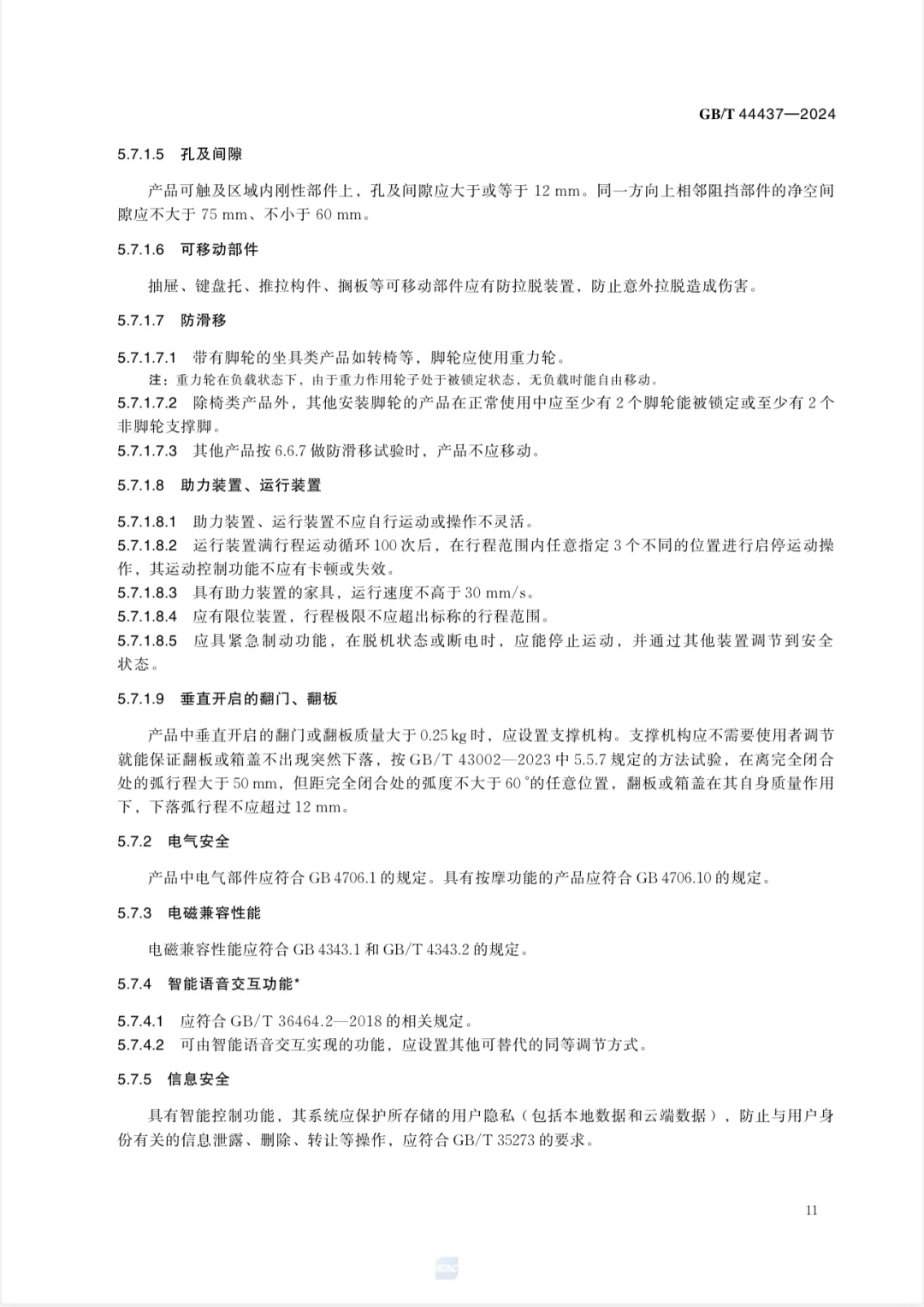
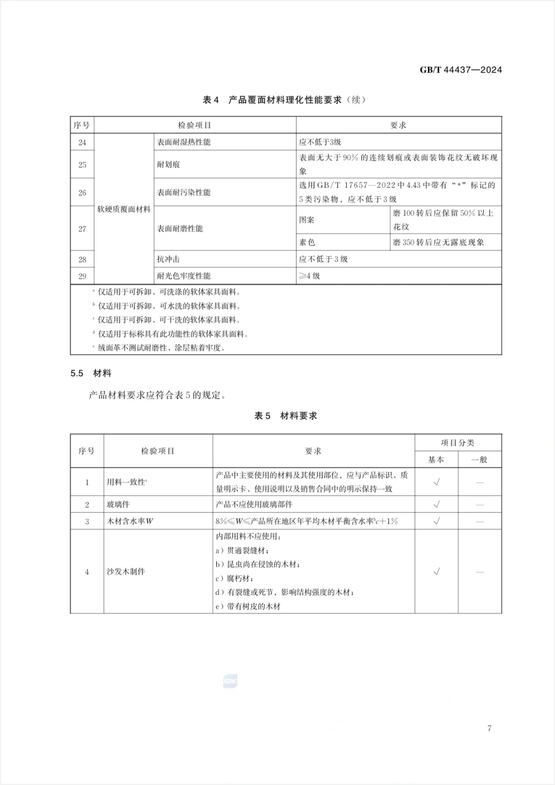
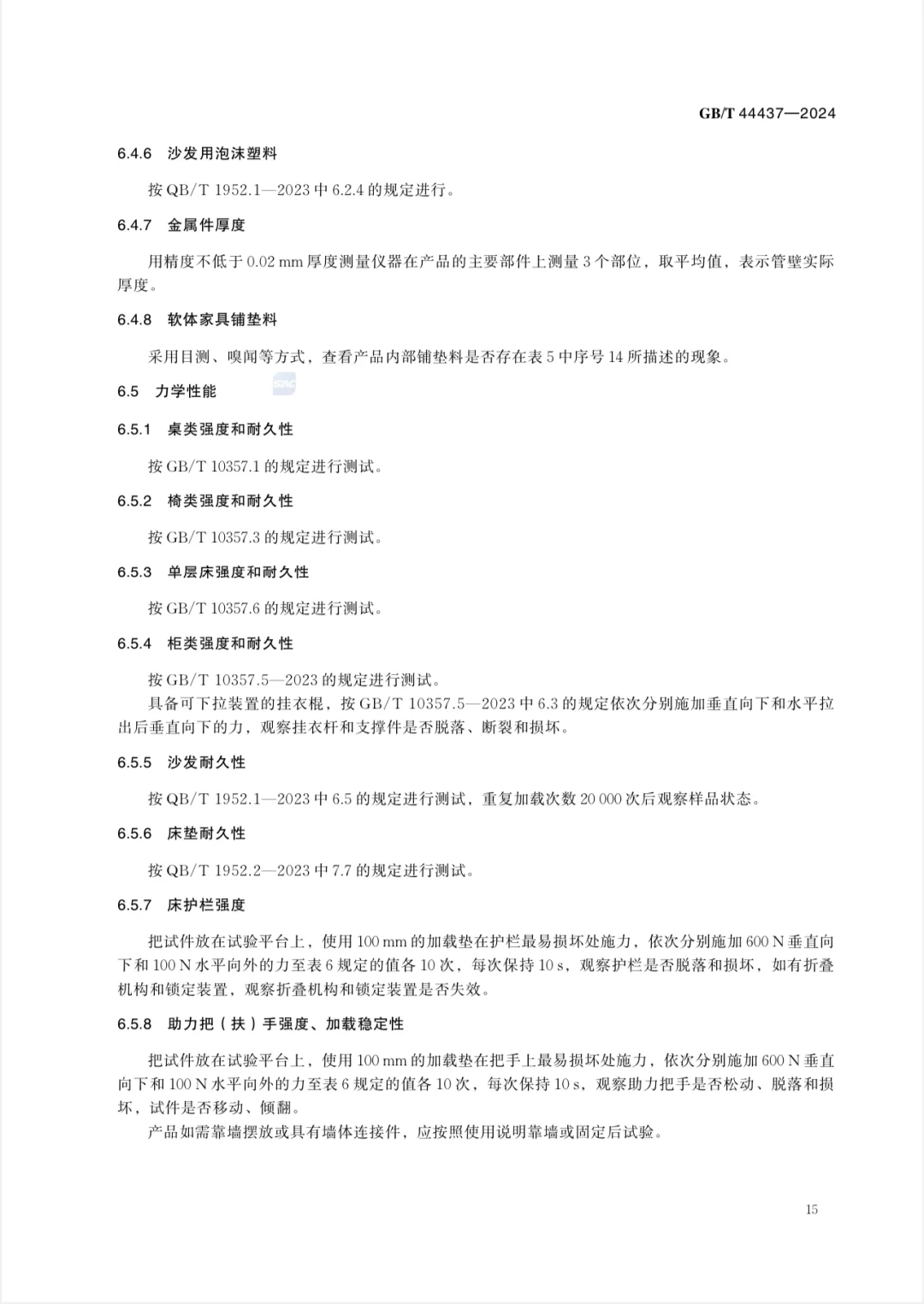
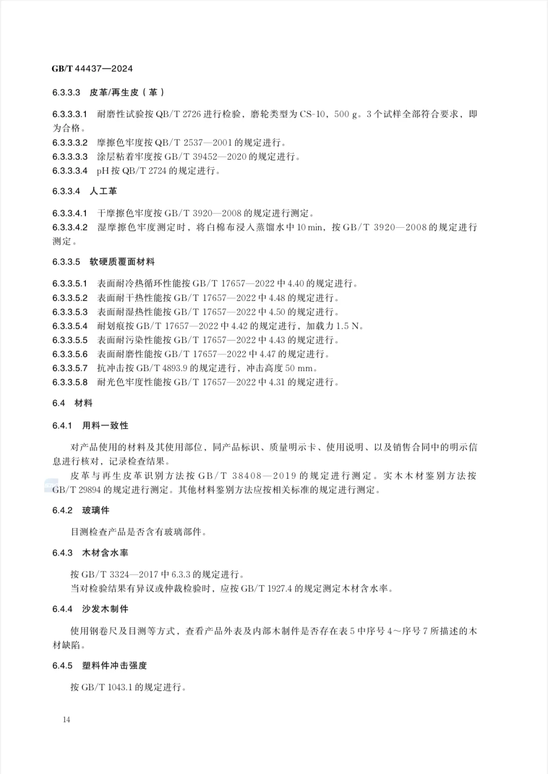
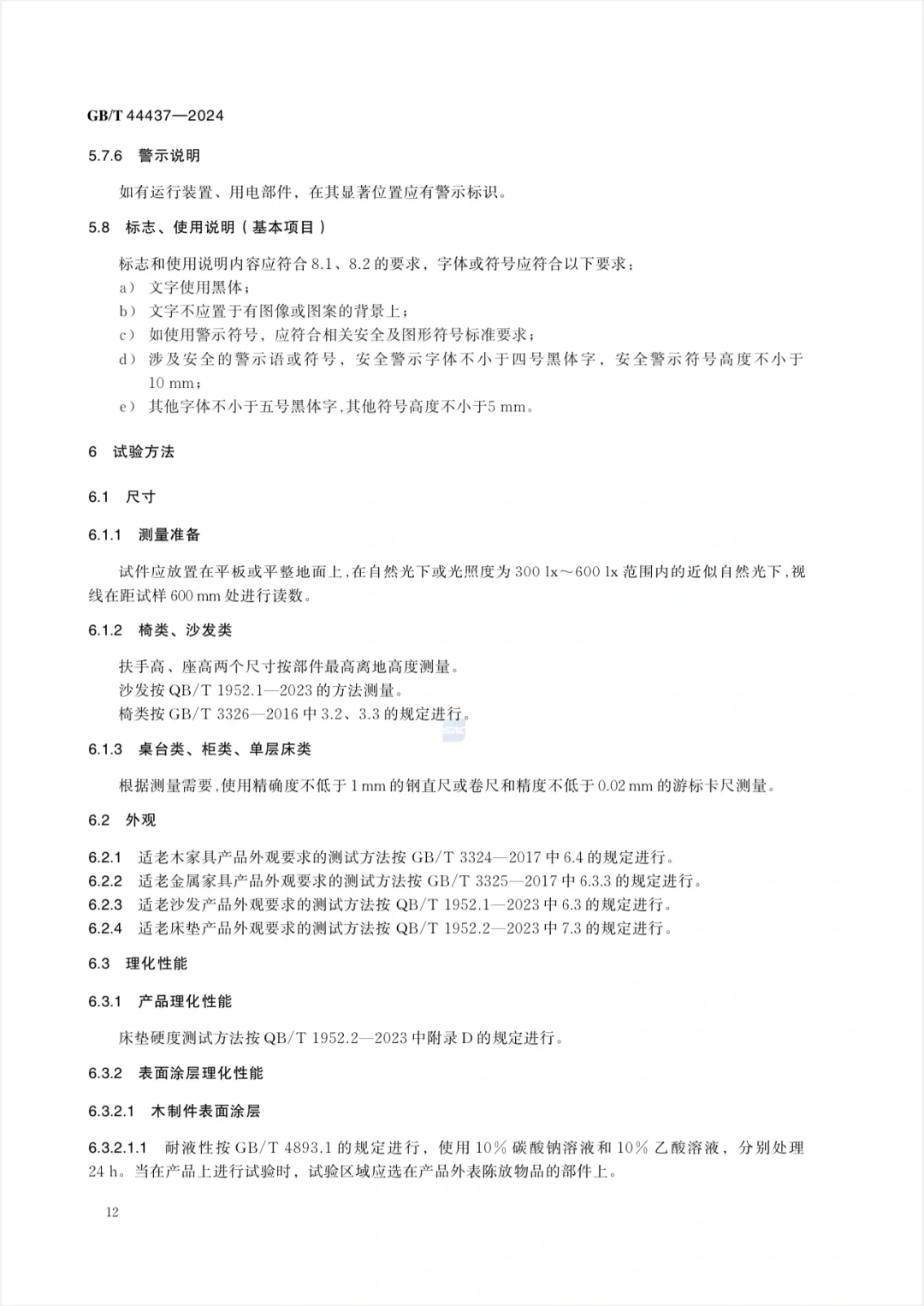
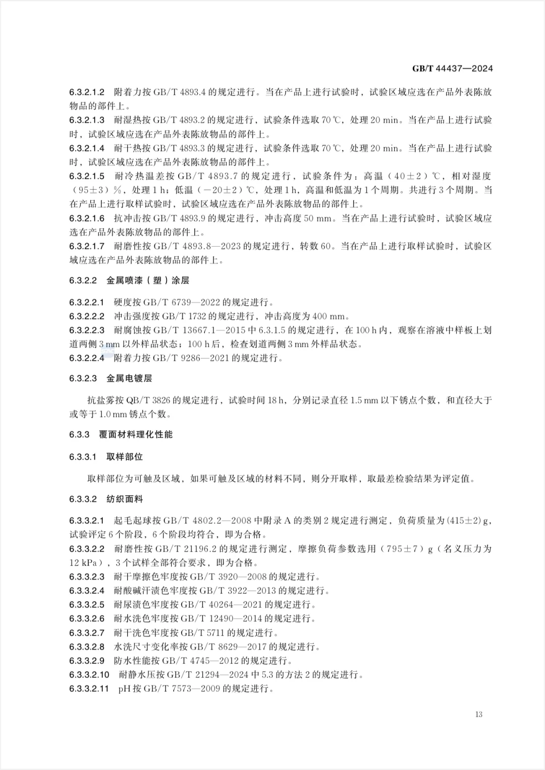
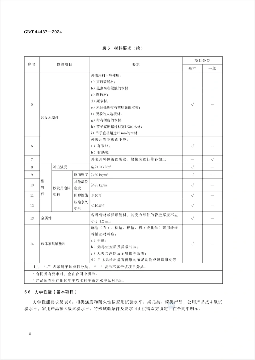
市场监管总局近日批准发布《适老家具 通用技术要求》国家标准,于2025年3月1日正式实施。
该标准充分考虑老年人的身心变化和生活需求,根据不同老年人行为能力等级,对家具的理化性能、结构安全等提出了相关要求和试验方法,有利于指导家具企业设计生产更多符合老年人需求的家具产品。
#养老#居家养老 #适老化家具 #适老性设计 #适老化改造 #装修
 
打赏
 
更多>同类资讯
0相关评论

推荐图文
推荐资讯
点击排行
网站首页  |  关于我们  |  联系方式  |  使用协议  |  版权隐私  |  网站地图  |  排名推广  |  广告服务  |  积分换礼  |  网站留言  |  RSS订阅  |  违规举报  |  皖ICP备20008326号-18
Powered By DESTOON