手机版
二维码
购物车
(
0
)
供应
求购
公司
团购
展会
资讯
招商
品牌
人才
知道
专题
图库
视频
下载
商圈
推广
热搜:
采购方式
甲带
滤芯
气动隔膜泵
带式称重给煤机
减速机型号
减速机
链式给煤机
履带
无级变速机
首页
供应
求购
公司
团购
展会
资讯
招商
品牌
人才
知道
专题
图库
视频
下载
商圈
首页
>
资讯
>
招投标信息
政府采购的七种方式及区别
日期:2025-11-03 02:14:14 来源:网络整理 作者:本站编辑
评论:0
政府采购的七种方式及区别
政府采购是指政府机关及其所属单位为实现公共利益,使用财政性资金购买货物、工程和服务的行为。
为了确保政府采购的公开、公平和公正,国家制定了相应的法律法规,明确了政府采购的方式。
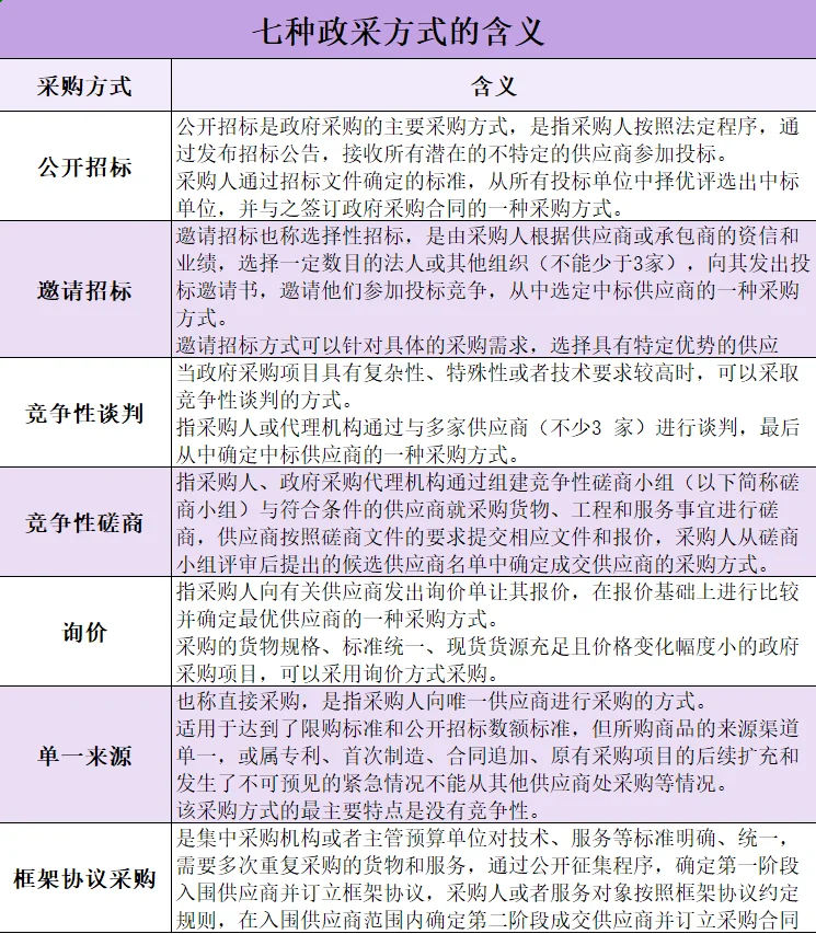
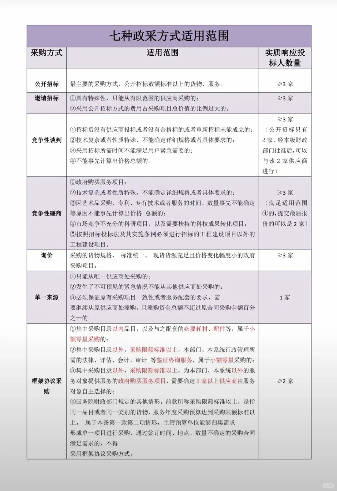
根据相关法规,政府采购主要有公开招标、邀请招标、竞争性谈判、单一来源采购、询价、竞争性磋商和框架协议采购七种方式。
下面就具体来看看这七种采购方式的含义、适用范围、实质响应投标人数量、评审办法、操作流程和采购方式的区别。
#采购
#采购日常
#cppm
#采购与供应链管理
#CPPM
#供应链管理
#供应链
#我的学习进化论
打赏
更多
>
同类资讯
• 求大数据把我推荐给需要的人
0
条
相关评论
推荐图文
推荐资讯
点击排行
网站首页
|
关于我们
|
联系方式
|
使用协议
|
版权隐私
|
网站地图
|
排名推广
|
广告服务
|
积分换礼
|
网站留言
|
RSS订阅
|
违规举报
|
皖ICP备20008326号-18
(c)2008-2022 免费发布网 All Rights Reserved