

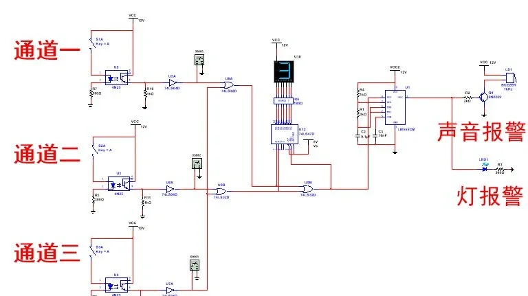
multisim多路光电防盗报警电路仿真设计功能:1.输入电压12V。2.输出信号同时驱动LED和蜂鸣器。3.具有数码管显示报警地点功能。4.可以根据需求随时扩展报警路数。5.利用光电检测电路实现对人体检测。资料包含:仿真源文件+原理说明书+演示视频
模拟和数字电子电路:放大电路、滤波电路、运算电路、信号转换电路、信号发生器、直流电源、组合逻辑电路、时序逻辑电路、集成触发器、计数器、脉冲单元电路、 模数转换器和数模转换器、单片机、DSP、逻辑笔、数字钟、传感器、抢答器等;
模拟和数字电子电路:放大电路、滤波电路、运算电路、信号转换电路、信号发生器、直流电源、组合逻辑电路、时序逻辑电路、集成触发器、计数器、脉冲单元电路、 模数转换器和数模转换器、单片机、DSP、逻辑笔、数字钟、传感器、抢答器等;


