


? 展会信息持续更新中,先马住这篇就够啦!
-
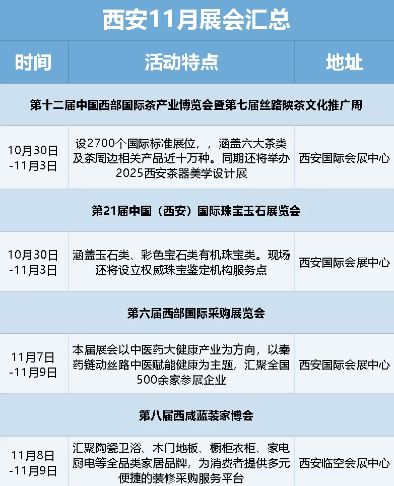
1️⃣ 第十二届西部国际茶产业博览会
? 10月30日 - 11月3日
? 西安国际会展中心
2️⃣ 第21届国际珠宝玉石展览会
? 10月30日 - 11月3日
? 西安国际会展中心
3️⃣ 第六届西部国际采购展览会
? 11月7日 - 11月9日
? 西安国际会展中心
4️⃣ 第八届家居博览会
? 11月8日 - 11月9日
? 西安临空会展中心
5️⃣ 第三届西北礼品家居展
? 11月8日
? 西安曲江国际会议中心
6️⃣ 第十届全国新渠道爆品集聚展
? 11月18日 - 11月19日
? 西安国际会展中心
7️⃣ 西安生活用品交易会
? 11月20日 - 12月1日
? 西安国际会展中心
⚠️ 具体开展情况以官方发布为准哦~
-
信息来源:西安商务 | 综合整理:西安本地宝
#西安周末去哪儿 #会展 #西安展会 #西安茶博会 #西安珠宝展 #西安国际会展中心 #西安旅游 #展会现场
-
1️⃣ 第十二届西部国际茶产业博览会
? 10月30日 - 11月3日
? 西安国际会展中心
2️⃣ 第21届国际珠宝玉石展览会
? 10月30日 - 11月3日
? 西安国际会展中心
3️⃣ 第六届西部国际采购展览会
? 11月7日 - 11月9日
? 西安国际会展中心
4️⃣ 第八届家居博览会
? 11月8日 - 11月9日
? 西安临空会展中心
5️⃣ 第三届西北礼品家居展
? 11月8日
? 西安曲江国际会议中心
6️⃣ 第十届全国新渠道爆品集聚展
? 11月18日 - 11月19日
? 西安国际会展中心
7️⃣ 西安生活用品交易会
? 11月20日 - 12月1日
? 西安国际会展中心
⚠️ 具体开展情况以官方发布为准哦~
-
信息来源:西安商务 | 综合整理:西安本地宝
#西安周末去哪儿 #会展 #西安展会 #西安茶博会 #西安珠宝展 #西安国际会展中心 #西安旅游 #展会现场


