手机版
二维码
购物车
(
0
)
供应
求购
公司
团购
展会
资讯
招商
品牌
人才
知道
专题
图库
视频
下载
商圈
推广
热搜:
采购方式
甲带
滤芯
气动隔膜泵
带式称重给煤机
减速机型号
无级变速机
链式给煤机
履带
减速机
首页
供应
求购
公司
团购
展会
资讯
招商
品牌
人才
知道
专题
图库
视频
下载
商圈
首页
>
资讯
>
医疗保健
帮你读懂体检报告单上的这些指标异常
日期:2025-11-03 01:24:27 来源:网络整理 作者:本站编辑
评论:0
帮你读懂体检报告单上的这些指标异常
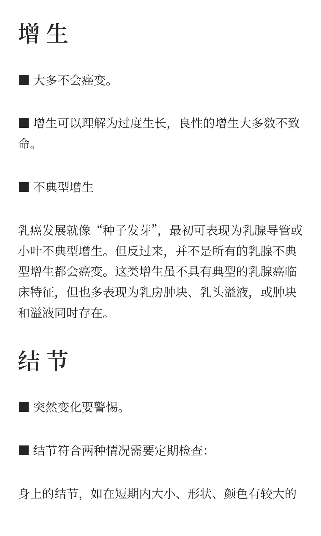
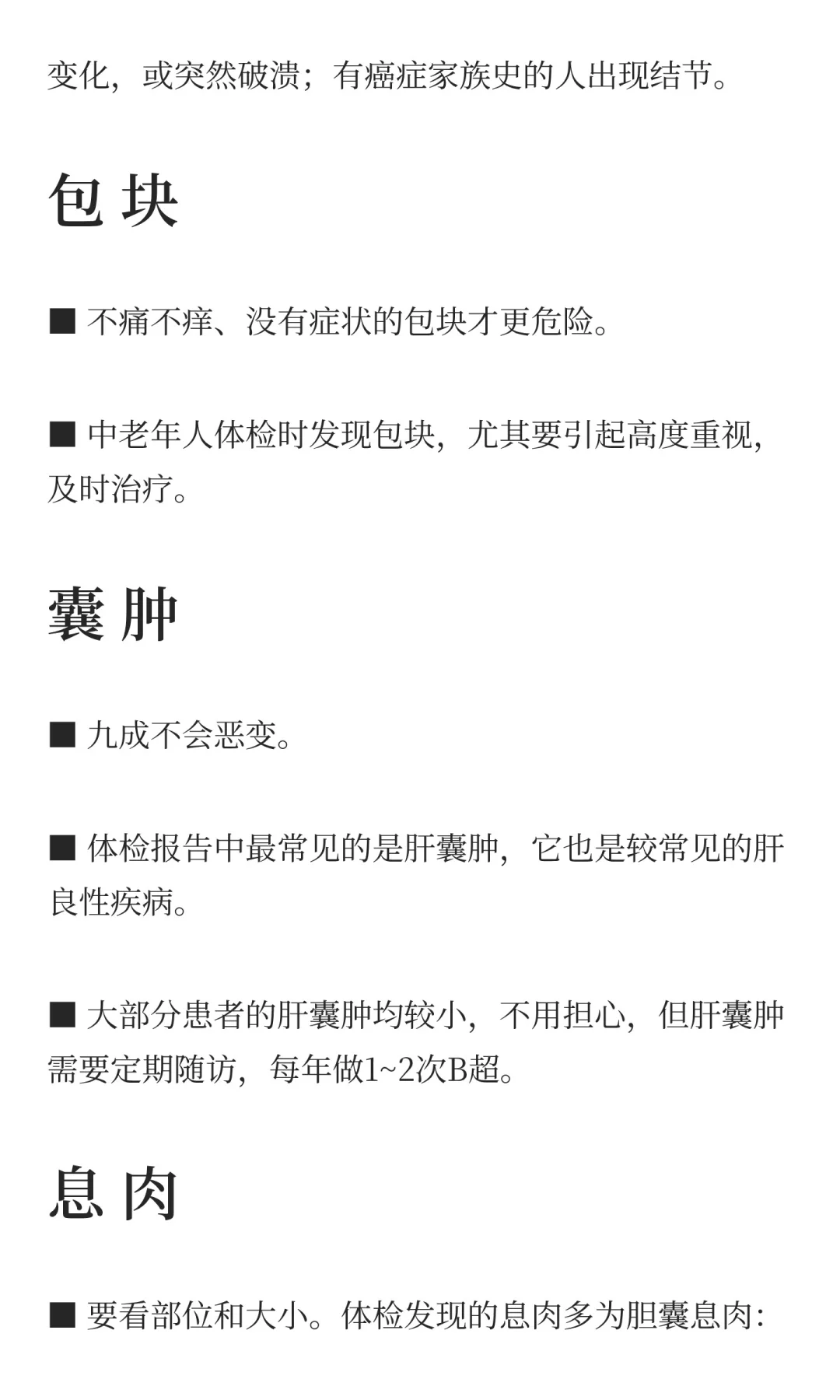
体检报告单上的这些指标异常,原来暗示着这些病
#帮你看懂体检报告
#体检报告
#血常规
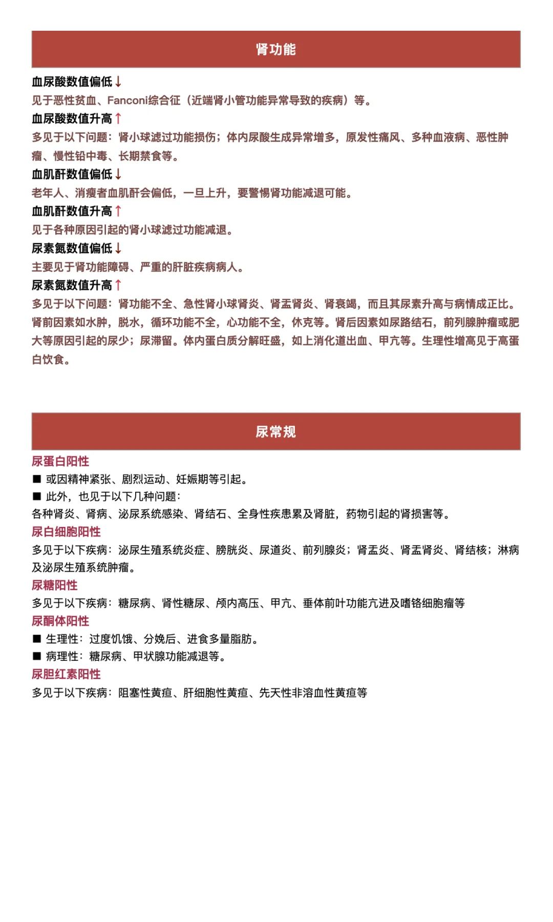
#尿常规
#肝功
#肾功
打赏
更多
>
同类资讯
• 从解放军33医院到临床一线,张俊
0
条
相关评论
推荐图文
推荐资讯
点击排行
0
1
糖友ED发病早十年,花生医疗北京丰台分院携手协和专家严肃支招
0
2
北京五洲妇儿医院精细手术为8年不孕患者打通“生命之路”
0
3
从解放军33医院到临床一线,张俊莉中西医结合,守护女性健康
网站首页
|
关于我们
|
联系方式
|
使用协议
|
版权隐私
|
网站地图
|
排名推广
|
广告服务
|
积分换礼
|
网站留言
|
RSS订阅
|
违规举报
|
皖ICP备20008326号-18
(c)2008-2022 免费发布网 All Rights Reserved