

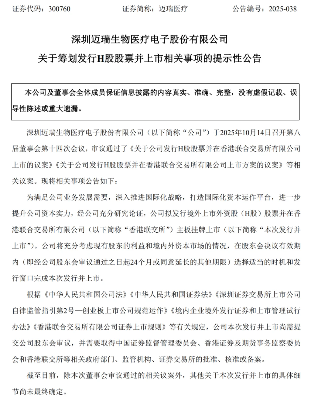
刚刚!
迈瑞医疗突然宣布赴港上市,这个在A股市值2800亿的国产医疗器械龙头,又要开启新征程了?
? 事件速览 10月14日晚,迈瑞医疗发布公告:拟在香港联交所主板发行H股,发行规模不超过发行后总股本10%。
这是迈瑞的第三次资本市场之旅?
✦ 2006年 登陆纽交所,成为首家美股上市的中国医疗设备企业
✦ 2016年 私有化退市
✦ 2018年 回归A股创业板,募资59.34亿
✦ 2025年 即将二次上市港股
? 犀利拆解 很多人疑惑:A股混得好好的,为啥还要折腾去香港?
✦ 国际化野心藏不住了 迈瑞产品已经卖到190多个国家,但资本国际化还差一步。港股是连接内地和国际资本的桥梁,上市后能吸引更多海外机构投资者,提升全球品牌影响力。说白了,迈瑞要从\"中国制造\"升级成\"全球品牌\"?
✦ 钱要花在刀刃上 公告明确募资用途:推进国际化布局+加大研发投入+补充运营资金。迈瑞每年研发投入占营收10%以上,现在要跟GPS(通用电气、飞利浦、西门子)这些百年巨头正面刚,没有持续的资金投入根本玩不转?
✦ 对老百姓的真实福利 迈瑞越强大,普通人越受益!目前国内三甲医院的监护仪、超声、血液分析仪,很多都是迈瑞产品。企业有钱搞研发,产品性能提升、价格下降,最终受益的是每个去医院看病的人。想想十年前进口设备动辄几百万,现在国产设备性能不差、价格只有三分之一,这就是技术进步带来的红利?
✦ 治理结构全面升级 为了符合港股要求,迈瑞这次动作很大:新增独立董事、明确执行/非执行董事角色、调整专业委员会...这套组合拳下来,公司治理更规范、决策更透明,对投资者和员工都是好事?
? 积极展望
从纽交所到A股再到港股,迈瑞的每一步都踩在行业发展节点上。
这次赴港上市,不仅是企业的里程碑,更是中国医疗器械产业崛起的信号!
当国产设备能跟进口货掰手腕,咱们看病的选择就更多、负担就更轻
最近关注健康管理的朋友,办公桌上可以备个《医学常识速查手册》,了解基础医疗知识,遇事不慌张!
想了解更多医疗行业劲爆消息?快来我主页,每天带你解锁医疗圈大事件?
你看好迈瑞的港股表现吗?评论区说说你的预测
#迈瑞医疗 #港股上市 #医疗器械 #国产医疗 #资本市场
迈瑞医疗突然宣布赴港上市,这个在A股市值2800亿的国产医疗器械龙头,又要开启新征程了?
? 事件速览 10月14日晚,迈瑞医疗发布公告:拟在香港联交所主板发行H股,发行规模不超过发行后总股本10%。
这是迈瑞的第三次资本市场之旅?
✦ 2006年 登陆纽交所,成为首家美股上市的中国医疗设备企业
✦ 2016年 私有化退市
✦ 2018年 回归A股创业板,募资59.34亿
✦ 2025年 即将二次上市港股
? 犀利拆解 很多人疑惑:A股混得好好的,为啥还要折腾去香港?
✦ 国际化野心藏不住了 迈瑞产品已经卖到190多个国家,但资本国际化还差一步。港股是连接内地和国际资本的桥梁,上市后能吸引更多海外机构投资者,提升全球品牌影响力。说白了,迈瑞要从\"中国制造\"升级成\"全球品牌\"?
✦ 钱要花在刀刃上 公告明确募资用途:推进国际化布局+加大研发投入+补充运营资金。迈瑞每年研发投入占营收10%以上,现在要跟GPS(通用电气、飞利浦、西门子)这些百年巨头正面刚,没有持续的资金投入根本玩不转?
✦ 对老百姓的真实福利 迈瑞越强大,普通人越受益!目前国内三甲医院的监护仪、超声、血液分析仪,很多都是迈瑞产品。企业有钱搞研发,产品性能提升、价格下降,最终受益的是每个去医院看病的人。想想十年前进口设备动辄几百万,现在国产设备性能不差、价格只有三分之一,这就是技术进步带来的红利?
✦ 治理结构全面升级 为了符合港股要求,迈瑞这次动作很大:新增独立董事、明确执行/非执行董事角色、调整专业委员会...这套组合拳下来,公司治理更规范、决策更透明,对投资者和员工都是好事?
? 积极展望
从纽交所到A股再到港股,迈瑞的每一步都踩在行业发展节点上。
这次赴港上市,不仅是企业的里程碑,更是中国医疗器械产业崛起的信号!
当国产设备能跟进口货掰手腕,咱们看病的选择就更多、负担就更轻
最近关注健康管理的朋友,办公桌上可以备个《医学常识速查手册》,了解基础医疗知识,遇事不慌张!
想了解更多医疗行业劲爆消息?快来我主页,每天带你解锁医疗圈大事件?
你看好迈瑞的港股表现吗?评论区说说你的预测
#迈瑞医疗 #港股上市 #医疗器械 #国产医疗 #资本市场


