




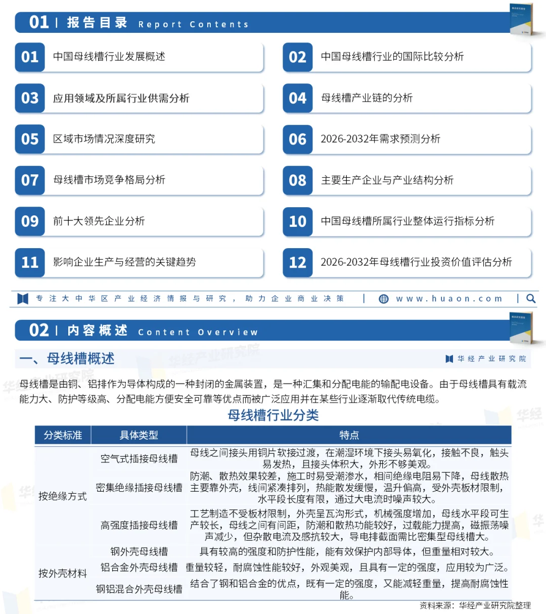
母线槽是由铜、铝排作为导体构成的一种封闭的金属装置,是一种汇集和分配电能的输配电设备。由于母线槽具有载流能力大、防护等级高、分配电能方便安全可靠等优点而被广泛应用并在某些行业逐渐取代传统电缆。
母线槽行业产业链上游主要为铜材、铝材、绝缘制品等原材料以及电子元器件等零部件的生产制造;下游应用领域广泛,包括电力、电子、汽车制造、轨道交通、数据中心、冶金化工、商业地产、新能源等。
母线槽行业产业链上游为铜材,数据显示,2025年1-8月中国铜材行业产量约为1659.8万吨。产量的上涨为母线槽行业提供充足的原材料支持。
随着全球城市人口的不断增加和城市规模的扩大,电力需求急剧增长。母线槽作为电力传输和分配的关键设备,在城市电网建设、高层建筑、地铁、机场、医院等公共设施建设中得到广泛应用,从而推动了母线槽市场规模的增长。数据显示2024年全球母线槽行业市场规模约为412.62亿美元。
中国数据中心、智能电网等新兴领域的快速发展,对母线槽的需求呈现出显著的增长趋势。数据中心需要大量的电力来支持服务器等设备的运行,母线槽因其导电能力强、承载能力高、传输容量大等优势,成为数据中心电力传输的重要选择。2024年中国母线槽行业市场规模约为726.62亿元。数据显示,2024年中国母线槽行业产量为1698万米,需求量约为1566万米。
我国母线槽行业企业竞争格局呈现出多极化特征。一方面,大型综合企业如威腾电气凭借规模、品牌和完整产业链优势占据广泛市场份额。另一方面,部分企业如白云电器等凭借技术专长在高端定制市场有独特竞争力,众多企业在产品质量、技术创新、市场拓展等多方面展开激烈竞争,同时也在共同推动行业的发展与进步。
华经产业研究院研究团队使用桌面研究与定量调查、定性分析相结合的方式,全面客观的剖析母线槽行业发展的总体市场容量、产业链、经营特性、盈利能力和商业模式等。科学使用SCP模型、SWOT、PEST、回归分析、SPACE矩阵等研究模型与方法综合分析母线槽行业市场环境、产业政策、竞争格局、技术革新、市场风险、行业壁垒、机遇以及挑战等相关因素。根据母线槽行业的发展轨迹及实践经验,精心研究编制《2026-2032年中国母线槽行业市场全景监测及投资方向研究报告》,为企业、科研、投资机构等单位投资决策、战略规划、产业研究提供重要参考。
#母线槽 #行业分析报告 #咨询 #市场分析报告 #投资
母线槽行业产业链上游主要为铜材、铝材、绝缘制品等原材料以及电子元器件等零部件的生产制造;下游应用领域广泛,包括电力、电子、汽车制造、轨道交通、数据中心、冶金化工、商业地产、新能源等。
母线槽行业产业链上游为铜材,数据显示,2025年1-8月中国铜材行业产量约为1659.8万吨。产量的上涨为母线槽行业提供充足的原材料支持。
随着全球城市人口的不断增加和城市规模的扩大,电力需求急剧增长。母线槽作为电力传输和分配的关键设备,在城市电网建设、高层建筑、地铁、机场、医院等公共设施建设中得到广泛应用,从而推动了母线槽市场规模的增长。数据显示2024年全球母线槽行业市场规模约为412.62亿美元。
中国数据中心、智能电网等新兴领域的快速发展,对母线槽的需求呈现出显著的增长趋势。数据中心需要大量的电力来支持服务器等设备的运行,母线槽因其导电能力强、承载能力高、传输容量大等优势,成为数据中心电力传输的重要选择。2024年中国母线槽行业市场规模约为726.62亿元。数据显示,2024年中国母线槽行业产量为1698万米,需求量约为1566万米。
我国母线槽行业企业竞争格局呈现出多极化特征。一方面,大型综合企业如威腾电气凭借规模、品牌和完整产业链优势占据广泛市场份额。另一方面,部分企业如白云电器等凭借技术专长在高端定制市场有独特竞争力,众多企业在产品质量、技术创新、市场拓展等多方面展开激烈竞争,同时也在共同推动行业的发展与进步。
华经产业研究院研究团队使用桌面研究与定量调查、定性分析相结合的方式,全面客观的剖析母线槽行业发展的总体市场容量、产业链、经营特性、盈利能力和商业模式等。科学使用SCP模型、SWOT、PEST、回归分析、SPACE矩阵等研究模型与方法综合分析母线槽行业市场环境、产业政策、竞争格局、技术革新、市场风险、行业壁垒、机遇以及挑战等相关因素。根据母线槽行业的发展轨迹及实践经验,精心研究编制《2026-2032年中国母线槽行业市场全景监测及投资方向研究报告》,为企业、科研、投资机构等单位投资决策、战略规划、产业研究提供重要参考。
#母线槽 #行业分析报告 #咨询 #市场分析报告 #投资


