





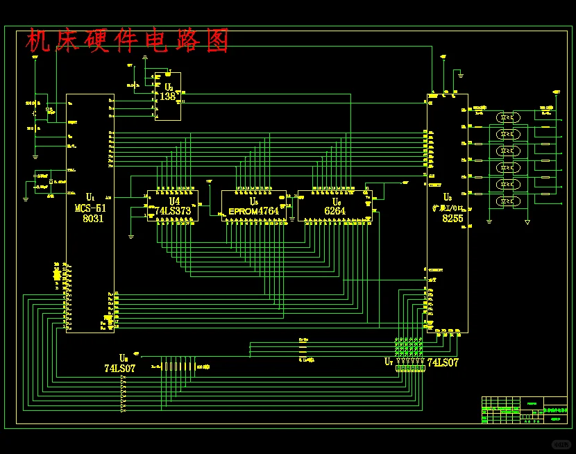
XK5036立式铣床数控化改造总体及垂直进给伺服系统设计含4张CAD图.数控技术及数控机床在当今机械制造业中的重要地位和巨大效益,显示了其在国家基础工业现代化中的战略性作用,并已成为传统机械制造工业提升改造和实现自动化、柔性化、集成化生产的重要手段和标志。数控技术及数控机床的广泛应用,给机械制造业的产业结构、产品种类和档次以及生产方式带来了革命性的变化。数控机床是现代加工车间最重要的装备。
本文的研究目标是针对XK5036铣床的特点,在满足生产的前提下,对原铣床做尽可能少的改动,利用数控系统控制铣床运动,实现工作台X、Y、Z的三坐标控制及任意三轴的联动控制,提高铣床的加工精度和自动化水平,完成铣床的数控化改造。
根据经济性原则和生产的需要,采用的总体方案为:拆除机床工作台X、 Y、 Z轴原进给系统。将滑动丝杠副更换为滚珠丝杠副,并改装减速齿轮箱、减速齿轮、步进电机。采用步进电机减速齿轮带动滚珠丝杠转动,并通过丝杠螺母副带动工作台转动。首先进行切削力的计算,然后根据切削力的大小计算丝杠的强度、刚度,再结合效率计算校核所选丝杠。选择合适的滚珠丝杠安装方式。之后进行齿轮传动机构设计,根据所选步进电机的步距角、脉冲当量,结合公式计算出减速比,选择合适的齿轮,根据所选齿轮的参数计算出齿轮的转动惯,再结合丝杠的转动惯量,算出总的转动惯量。最后进行转距的计算,计算负载和空载时的最大转矩,根据最大转矩选择匹配的步进电机。
本文的研究目标是针对XK5036铣床的特点,在满足生产的前提下,对原铣床做尽可能少的改动,利用数控系统控制铣床运动,实现工作台X、Y、Z的三坐标控制及任意三轴的联动控制,提高铣床的加工精度和自动化水平,完成铣床的数控化改造。
根据经济性原则和生产的需要,采用的总体方案为:拆除机床工作台X、 Y、 Z轴原进给系统。将滑动丝杠副更换为滚珠丝杠副,并改装减速齿轮箱、减速齿轮、步进电机。采用步进电机减速齿轮带动滚珠丝杠转动,并通过丝杠螺母副带动工作台转动。首先进行切削力的计算,然后根据切削力的大小计算丝杠的强度、刚度,再结合效率计算校核所选丝杠。选择合适的滚珠丝杠安装方式。之后进行齿轮传动机构设计,根据所选步进电机的步距角、脉冲当量,结合公式计算出减速比,选择合适的齿轮,根据所选齿轮的参数计算出齿轮的转动惯,再结合丝杠的转动惯量,算出总的转动惯量。最后进行转距的计算,计算负载和空载时的最大转矩,根据最大转矩选择匹配的步进电机。


