











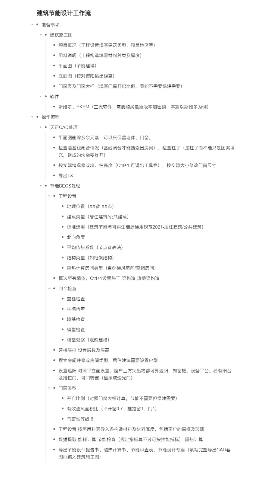
一、准备事项
1、 建筑施工图
项目概况(工程设置填写建筑类型、项目地区等)用料说明(工程构造填写材料种类及厚度)
平面图(节能建模)
立面图(校对遮阳挑出距离)
门窗表及门窗大样(填写门窗开启比例,节能不需要绿建需要)
2、软件:斯维尔、PKPM(主流,需要购买最新版本加密锁,本篇以斯维尔为例)
二、操作流程
(一)天正CAD处理
1、平面图删除多余元素,可以只保留墙体、门窗。
2、检查墙基线闭合情况(基线闭合才能搜索出房间),检查柱子(是柱子,不能只是图案填充,组成的块需要炸开)。
3、按实际情况修改墙、柱高度(Ctrl+1可调出工具栏),按实际大小修改门窗尺寸。
4、导出T8
(二)节能BECS处理
1、工程设置 地理位置(XX省-XX市)
建筑类型(居住建筑/公共建筑)
标准选用(建筑节能与可再生能源通用规范2021-居住建筑/公共建筑)
北向角度
平均传热系数(节点查表法)
结构类型(如框架结构)
隔热计算房间类型(自然通风房间/空调房间)
2、 框选所有墙体,Ctrl+1设置热工-梁构造-热桥梁构造一
3、 四个检查 重叠检查、柱墙检查、墙基检查、模型检查(必须检查无误,否则节能计算大概率无法进行,新版软件只有三个检查),模型观察(观察建模)
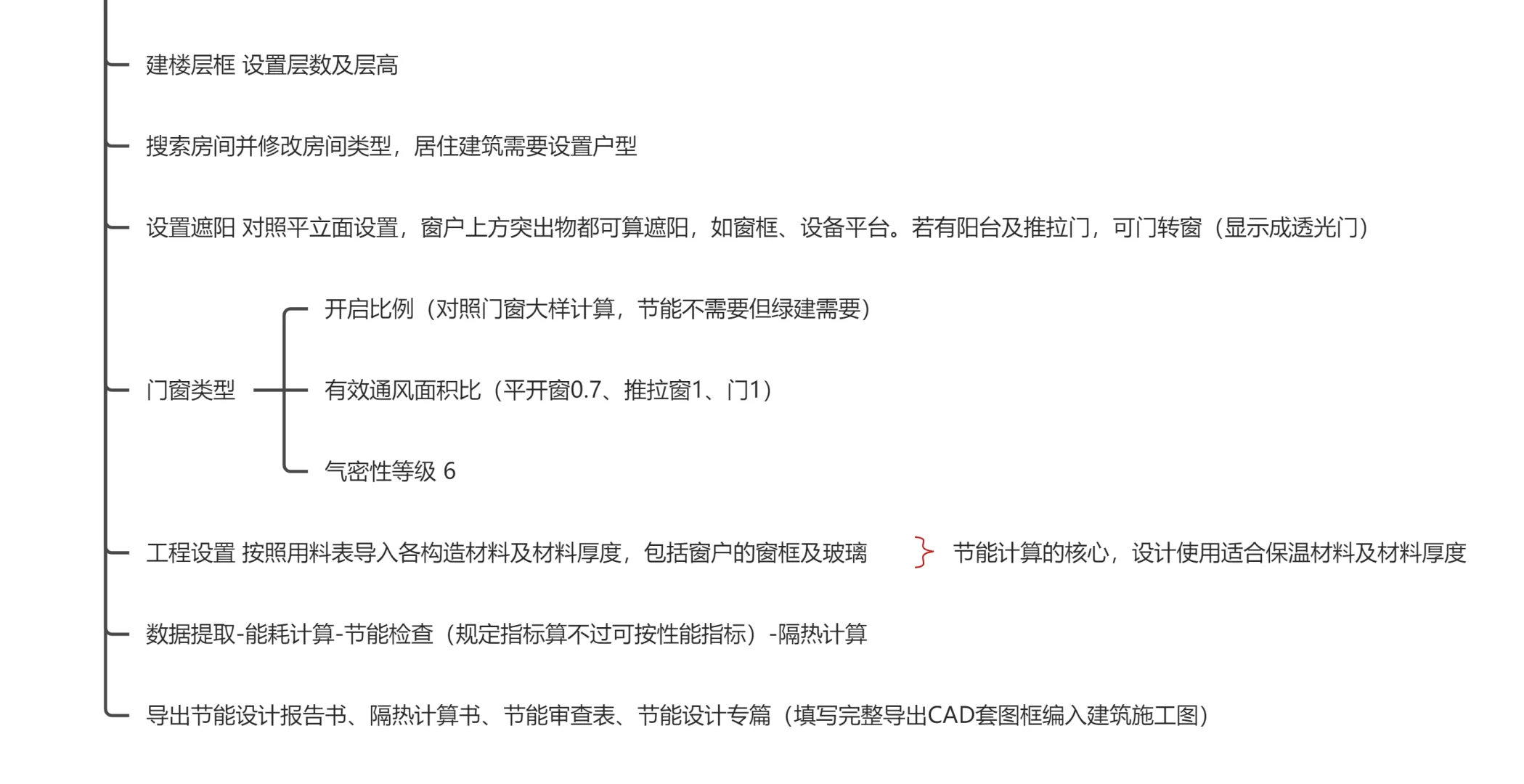
4、 建楼层框 设置层数及层高
5、 搜索房间并修改房间类型,居住建筑需要设置户型
6、 设置遮阳 对照平立面设置,窗户上方突出物都可算遮阳,如窗框、设备平台。若有阳台及推拉门,可门转窗(会显示成透光门)
7、 门窗类型
开启比例(对照门窗大样计算,节能不需要绿建需要)
有效通风面积比(平开窗0.7、推拉窗1、门1)
气密性等级 6
玻璃距外侧距离 100mm(可不设置)
8、 工程设置 按照用料表导入各构造材料及材料厚度,包括窗户的窗框及玻璃
9、 数据提取-能耗计算-节能检查(规定指标算不过可按性能指标)-隔热计算
10、 导出节能设计报告书、隔热计算书、节能审查表、节能设计专篇(填写完整导出CAD套图框编入建筑施工图)
碳排放设计也列入节能设计当中,篇幅有限下期再讲咯。
PS:斯维尔节能设计中的模型可以在碳排放设计和绿色建筑设计中使用,不过最好另存一下。
#建筑设计 #建筑节能 #碳排放 #绿色建筑 #斯维尔
1、 建筑施工图
项目概况(工程设置填写建筑类型、项目地区等)用料说明(工程构造填写材料种类及厚度)
平面图(节能建模)
立面图(校对遮阳挑出距离)
门窗表及门窗大样(填写门窗开启比例,节能不需要绿建需要)
2、软件:斯维尔、PKPM(主流,需要购买最新版本加密锁,本篇以斯维尔为例)
二、操作流程
(一)天正CAD处理
1、平面图删除多余元素,可以只保留墙体、门窗。
2、检查墙基线闭合情况(基线闭合才能搜索出房间),检查柱子(是柱子,不能只是图案填充,组成的块需要炸开)。
3、按实际情况修改墙、柱高度(Ctrl+1可调出工具栏),按实际大小修改门窗尺寸。
4、导出T8
(二)节能BECS处理
1、工程设置 地理位置(XX省-XX市)
建筑类型(居住建筑/公共建筑)
标准选用(建筑节能与可再生能源通用规范2021-居住建筑/公共建筑)
北向角度
平均传热系数(节点查表法)
结构类型(如框架结构)
隔热计算房间类型(自然通风房间/空调房间)
2、 框选所有墙体,Ctrl+1设置热工-梁构造-热桥梁构造一
3、 四个检查 重叠检查、柱墙检查、墙基检查、模型检查(必须检查无误,否则节能计算大概率无法进行,新版软件只有三个检查),模型观察(观察建模)
4、 建楼层框 设置层数及层高
5、 搜索房间并修改房间类型,居住建筑需要设置户型
6、 设置遮阳 对照平立面设置,窗户上方突出物都可算遮阳,如窗框、设备平台。若有阳台及推拉门,可门转窗(会显示成透光门)
7、 门窗类型
开启比例(对照门窗大样计算,节能不需要绿建需要)
有效通风面积比(平开窗0.7、推拉窗1、门1)
气密性等级 6
玻璃距外侧距离 100mm(可不设置)
8、 工程设置 按照用料表导入各构造材料及材料厚度,包括窗户的窗框及玻璃
9、 数据提取-能耗计算-节能检查(规定指标算不过可按性能指标)-隔热计算
10、 导出节能设计报告书、隔热计算书、节能审查表、节能设计专篇(填写完整导出CAD套图框编入建筑施工图)
碳排放设计也列入节能设计当中,篇幅有限下期再讲咯。
PS:斯维尔节能设计中的模型可以在碳排放设计和绿色建筑设计中使用,不过最好另存一下。
#建筑设计 #建筑节能 #碳排放 #绿色建筑 #斯维尔


