
✅✅中级职称指职业技能的等级称号,是专业技术水平和能力的证明,象征着一定的身份地位。主要是在某个特定的职业领域内,对具备一定工作经验和专业素养的人员进行评估和认定的职业资格级别。它表示一个人在特定领域内具备一定水平的专业知识、技能和实践经验,并达到了该职业领域中的一定标准。
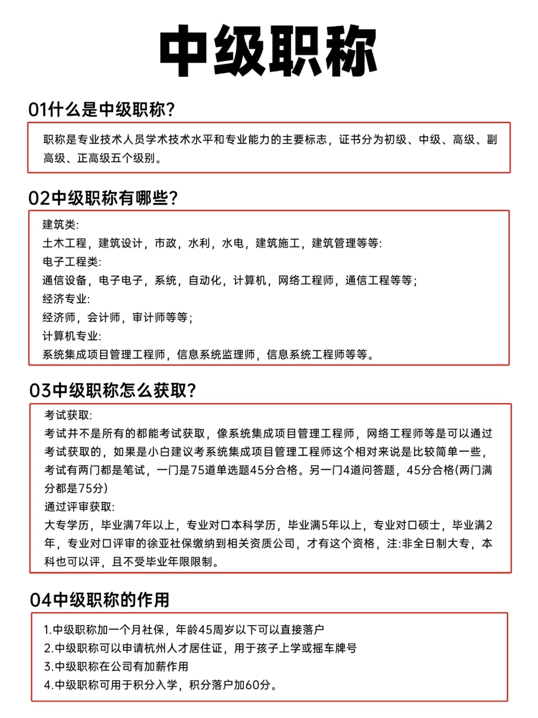
?一、什么是中级职称? 职称是专业技术人员学术技术水平和专业能力的主要标志,证书分为初级、中级、高级、副高级、正高级五个级别。
?二、中级职称有哪些? ?建筑类: 土木工程,建筑设计,市政,水利,水电,建筑施工,建筑管理等等; ?电子工程类: 通信设备,电子电气,系统,自动化,计算机,网络工程师,通信工程等等; ?经济专业: 经济师,会计师,审计师等等; ?计算机专业: 系统集成项目管理工程师,信息系统监理师,信息系统工程师等等。
?三、中级职称怎么获取? ?考试获取: 考试并不是所有的都能考试获取的,像系统集成项目管理工程师,网络工程师等是可以通过考试获取的,如果是小白建议考系统集成项目管理工程师,这个相对于来说是比较简单一些,考试有两门都是笔试,一门是75道单选题,45分合格。另一门4道问答题,45分合格。(两门满分都是75分) ?通过评审获取的: 大专学历,毕业满7年以上,专业对口本科学历,毕业满5年以上,专业对口硕士,毕业满2年,专业对口评审的需要社保缴纳到相关资质公司,才有这个资格。注❗️非全日制大专,本科也可以评,且不受毕业年限限制。
?四、中级职称的作用
1、中级职称加一个月社保,年龄45周岁以下可以直接落户杭州;
2、中级职称可以申请杭州人才居住证,用于孩子上学或摇车牌号;
3、中级职称在部分公司有加薪作用;
4、中级职称可用于积分入学、积分落户加60分。
#中级经济师 #中级职称 #职称评审 #职称证书作用 #职称证书获取方式
?一、什么是中级职称? 职称是专业技术人员学术技术水平和专业能力的主要标志,证书分为初级、中级、高级、副高级、正高级五个级别。
?二、中级职称有哪些? ?建筑类: 土木工程,建筑设计,市政,水利,水电,建筑施工,建筑管理等等; ?电子工程类: 通信设备,电子电气,系统,自动化,计算机,网络工程师,通信工程等等; ?经济专业: 经济师,会计师,审计师等等; ?计算机专业: 系统集成项目管理工程师,信息系统监理师,信息系统工程师等等。
?三、中级职称怎么获取? ?考试获取: 考试并不是所有的都能考试获取的,像系统集成项目管理工程师,网络工程师等是可以通过考试获取的,如果是小白建议考系统集成项目管理工程师,这个相对于来说是比较简单一些,考试有两门都是笔试,一门是75道单选题,45分合格。另一门4道问答题,45分合格。(两门满分都是75分) ?通过评审获取的: 大专学历,毕业满7年以上,专业对口本科学历,毕业满5年以上,专业对口硕士,毕业满2年,专业对口评审的需要社保缴纳到相关资质公司,才有这个资格。注❗️非全日制大专,本科也可以评,且不受毕业年限限制。
?四、中级职称的作用
1、中级职称加一个月社保,年龄45周岁以下可以直接落户杭州;
2、中级职称可以申请杭州人才居住证,用于孩子上学或摇车牌号;
3、中级职称在部分公司有加薪作用;
4、中级职称可用于积分入学、积分落户加60分。
#中级经济师 #中级职称 #职称评审 #职称证书作用 #职称证书获取方式


