推广 热搜: 采购方式  甲带  滤芯  气动隔膜泵  带式称重给煤机  减速机型号  减速机  链式给煤机  履带  无级变速机 

国有企业纪检监察各项管理流程图!

   日期:2025-11-02 20:18:36     来源:网络整理    作者:本站编辑    评论:0    
国有企业纪检监察各项管理流程图!

国有企业纪检监察各项管理流程图!

国有企业纪检监察各项管理流程图!

国有企业纪检监察各项管理流程图!

国有企业纪检监察各项管理流程图!

国有企业纪检监察各项管理流程图!

国有企业纪检监察各项管理流程图!

国有企业纪检监察各项管理流程图!

国有企业纪检监察各项管理流程图!

国有企业纪检监察各项管理流程图!

国有企业纪检监察各项管理流程图!

国有企业纪检监察各项管理流程图!

国有企业纪检监察各项管理流程图!
??全部内容来自:“国企资料库”→《国有企业纪检监察手册》61页

?内容包括:
1、党风廉政建设责任制年终考核流程图
2、​党风廉政建设责任制问责流程图
3、“三项”谈话工作流程图
4、​“三重一大”决策流程图
5、​效能监察工作流程图
6、招标采购监督流程图
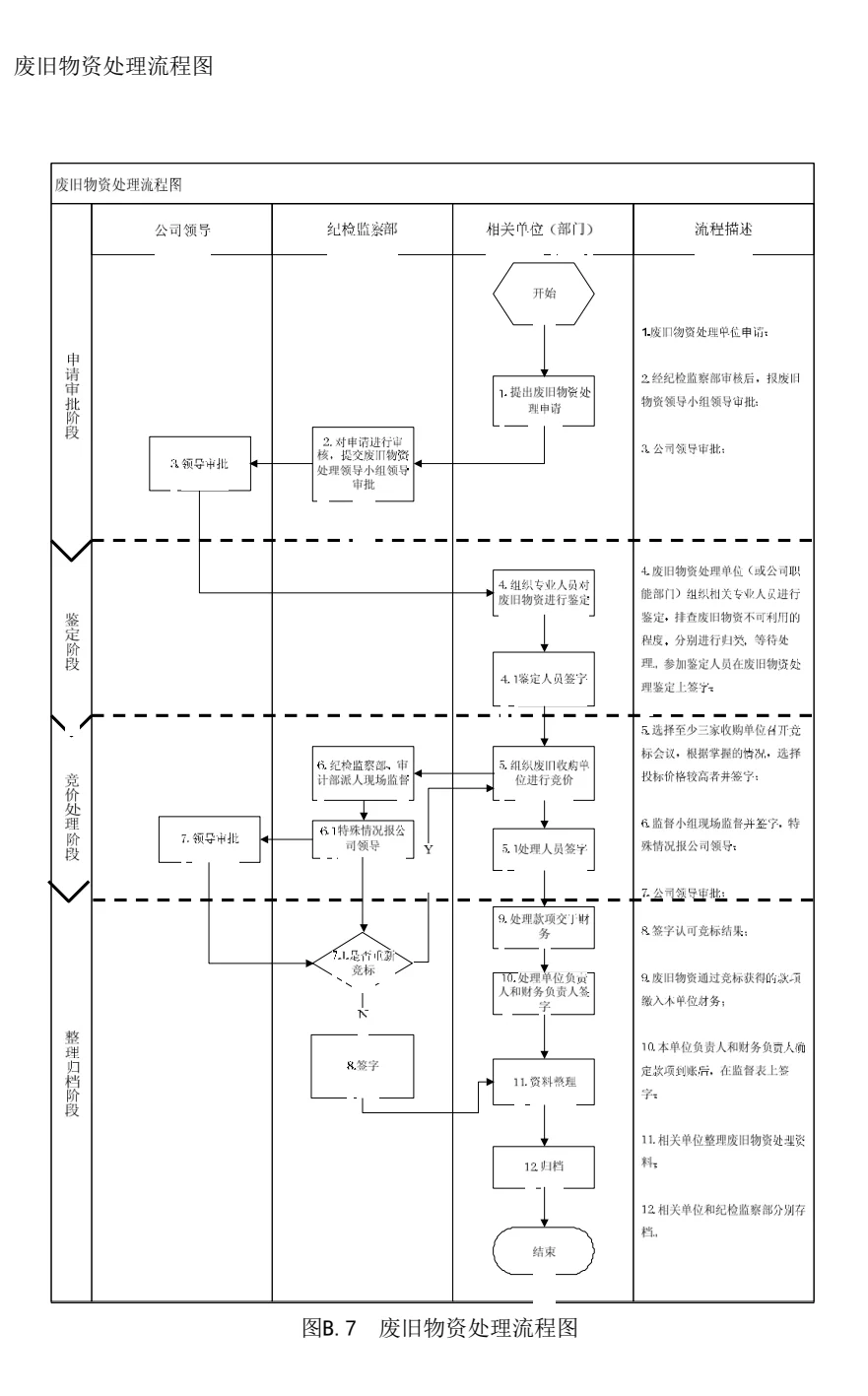
7、废旧物资处理流程图
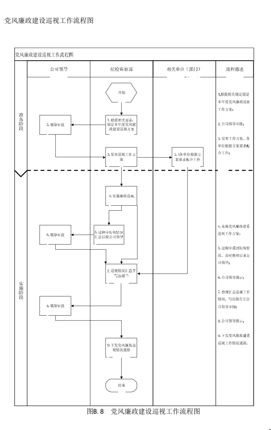
8、党风廉政建设巡视工作流程图
9、上级转办信访件工作流程图
10、信访举报件处理工作流程图
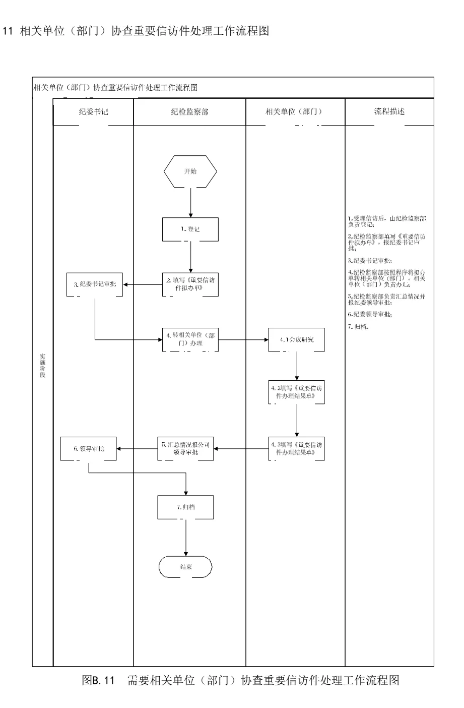
11、相关单位(部门)协查重要信访件处理工作流程图
#国有企业 #纪检监察
 
打赏
 
更多>同类资讯
0相关评论

推荐图文
推荐资讯
点击排行
网站首页  |  关于我们  |  联系方式  |  使用协议  |  版权隐私  |  网站地图  |  排名推广  |  广告服务  |  积分换礼  |  网站留言  |  RSS订阅  |  违规举报  |  皖ICP备20008326号-18
Powered By DESTOON