

















顺利完成了一场针对医药健康行业的深度法律培训,现场反响热烈!这次刷新了纪录——PPT页数达到100页,穿透商业贿赂合规风险?
?前次反商业贿赂合规培训聚焦
✔️当前面临形势详述
✔️销售推广合规要点(穿透处罚、绑定耗材、商业赞助、支付回扣、赠送礼品、提供招待、学术活动等)
✔️合规管理体系建设
✔️调查检查询问提示
?本次培训全新升级
本次内容紧密围绕2025年10月15日实施的新《反不正当竞争法》,进行了全面重构与深化:
新反法下商业贿赂修订要点
✔️新增对受贿主体的处罚,建立“行贿受贿同查同罚”机制
✔️罚款上限从300万元提高至500万元,并新增对个人的100万元以下罚款
✔️高管责任倒逼企业加强内部合规体系建设
八大核心业务场景风险防控与应对
基于国家市场监督管理总局发布的《医药企业防范商业贿赂风险合规指引》,针对八大场景提供实操指引。
合规管理体系如何有效落地
✔️从“重点领域”切入,最终实现全面覆盖
✔️从“被动合规”转向“主动合规”
✔️从“表面合规”深化“实质合规”
?关键合规建议速览
✔️学术拜访:销售人员严禁参与,必须严格区分销售与学术职能;禁止统计处方、干预临床用药。
✔️业务接待:严禁安排旅游、娱乐活动;费用必须真实列支,禁止以会议、培训等名义虚列隐匿。
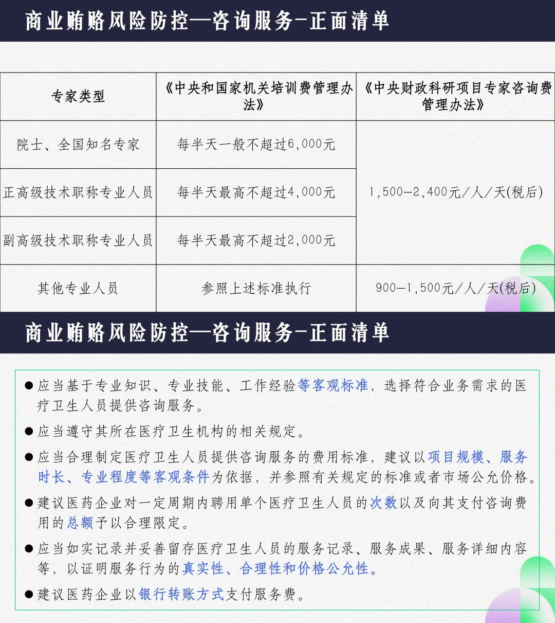
✔️咨询服务:业务需求与付费必须真实、合理、公允;禁止以讲课费、咨询费为名变相输送利益。
✔️外包服务:严禁通过虚假服务套取资金;禁止控制空壳公司或指使服务商代为行贿。
✔️折扣、折让及佣金:必须明示入账、合同约定;禁止虚增折扣或将资金转至第三方用于行贿。
✔️捐赠、赞助、资助:禁止指定具体受益人或科室;不得附加任何经济利益条件,防范变相摊派。
✔️医疗设备无偿投放:严禁捆绑耗材销售或设定最低采购量;不得规避公开招标程序。
✔️临床研究:禁止设立虚假研究项目向研究者输送利益;不得为加快进程、操纵数据而支付不当对价。
?本次培训结合大量真实案例与最新执法动态,为企业提供“可落地、可执行、可追踪”的合规路径。
⚖️如果你也在医药健康行业,正在为合规问题头疼,欢迎交流!下次培训见~
#医药合规 #商业贿赂 #反不正当竞争法 #合规培训 #企业风控 #医疗器械合规 #医药代表 #律师
?前次反商业贿赂合规培训聚焦
✔️当前面临形势详述
✔️销售推广合规要点(穿透处罚、绑定耗材、商业赞助、支付回扣、赠送礼品、提供招待、学术活动等)
✔️合规管理体系建设
✔️调查检查询问提示
?本次培训全新升级
本次内容紧密围绕2025年10月15日实施的新《反不正当竞争法》,进行了全面重构与深化:
新反法下商业贿赂修订要点
✔️新增对受贿主体的处罚,建立“行贿受贿同查同罚”机制
✔️罚款上限从300万元提高至500万元,并新增对个人的100万元以下罚款
✔️高管责任倒逼企业加强内部合规体系建设
八大核心业务场景风险防控与应对
基于国家市场监督管理总局发布的《医药企业防范商业贿赂风险合规指引》,针对八大场景提供实操指引。
合规管理体系如何有效落地
✔️从“重点领域”切入,最终实现全面覆盖
✔️从“被动合规”转向“主动合规”
✔️从“表面合规”深化“实质合规”
?关键合规建议速览
✔️学术拜访:销售人员严禁参与,必须严格区分销售与学术职能;禁止统计处方、干预临床用药。
✔️业务接待:严禁安排旅游、娱乐活动;费用必须真实列支,禁止以会议、培训等名义虚列隐匿。
✔️咨询服务:业务需求与付费必须真实、合理、公允;禁止以讲课费、咨询费为名变相输送利益。
✔️外包服务:严禁通过虚假服务套取资金;禁止控制空壳公司或指使服务商代为行贿。
✔️折扣、折让及佣金:必须明示入账、合同约定;禁止虚增折扣或将资金转至第三方用于行贿。
✔️捐赠、赞助、资助:禁止指定具体受益人或科室;不得附加任何经济利益条件,防范变相摊派。
✔️医疗设备无偿投放:严禁捆绑耗材销售或设定最低采购量;不得规避公开招标程序。
✔️临床研究:禁止设立虚假研究项目向研究者输送利益;不得为加快进程、操纵数据而支付不当对价。
?本次培训结合大量真实案例与最新执法动态,为企业提供“可落地、可执行、可追踪”的合规路径。
⚖️如果你也在医药健康行业,正在为合规问题头疼,欢迎交流!下次培训见~
#医药合规 #商业贿赂 #反不正当竞争法 #合规培训 #企业风控 #医疗器械合规 #医药代表 #律师


