



配电网优化方向的科研蓝海来啦!找不到创新点的宝子可以结合人工智能!轻松冲高区!
.
?配电网优化结合人工智能选题推荐:
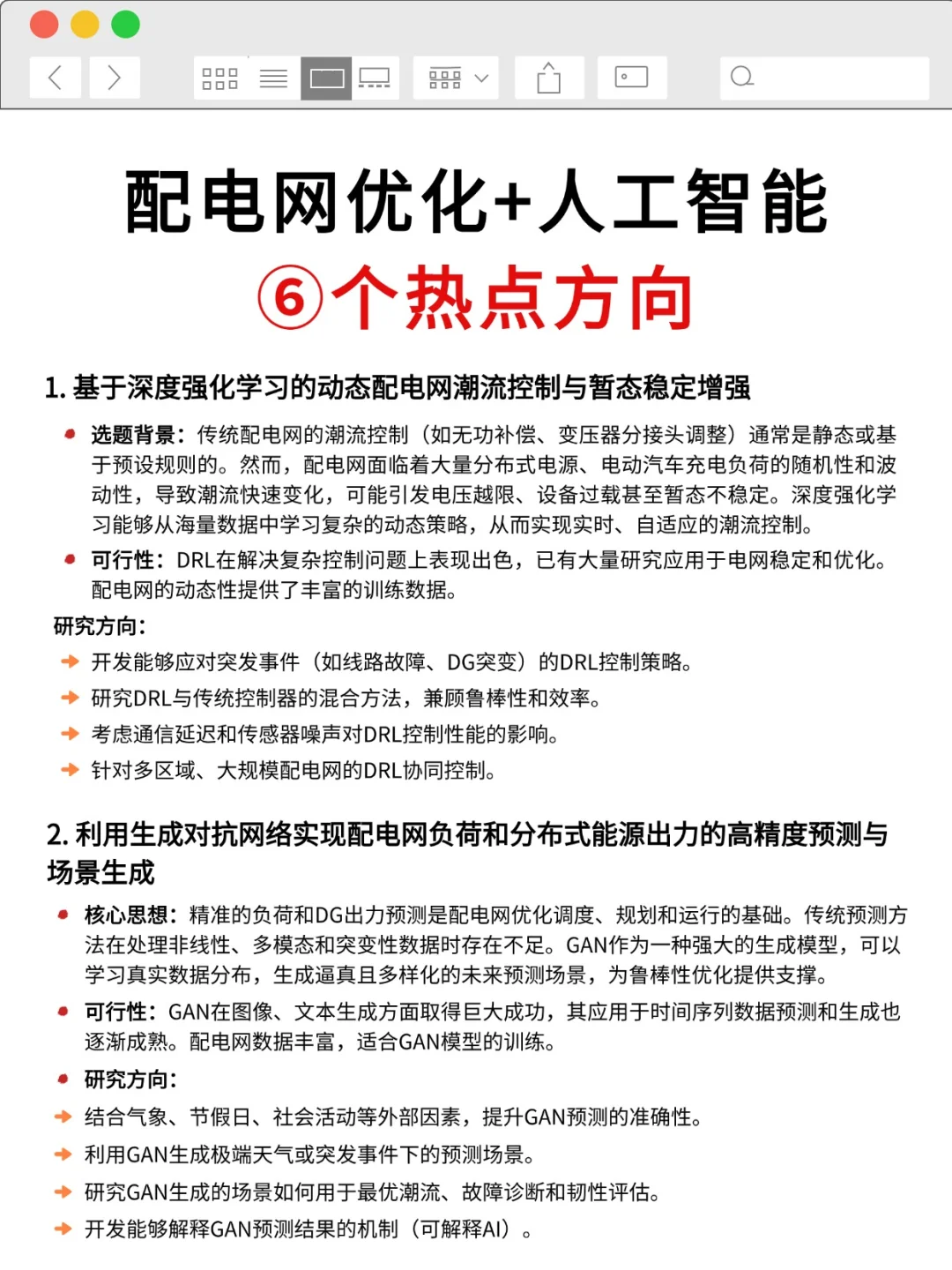
1⃣️基于深度强化学习的动态配电网潮流控制与暂态稳定增强
2⃣️利用生成对抗网络实现配电网负荷和分布式能源出力的高精度预测与场景生成
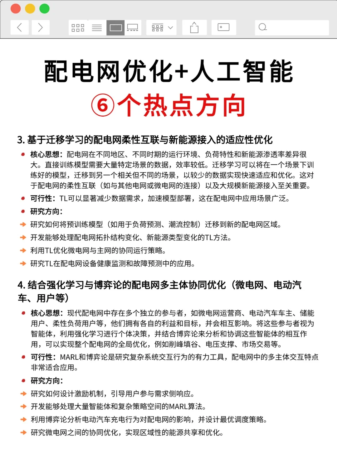
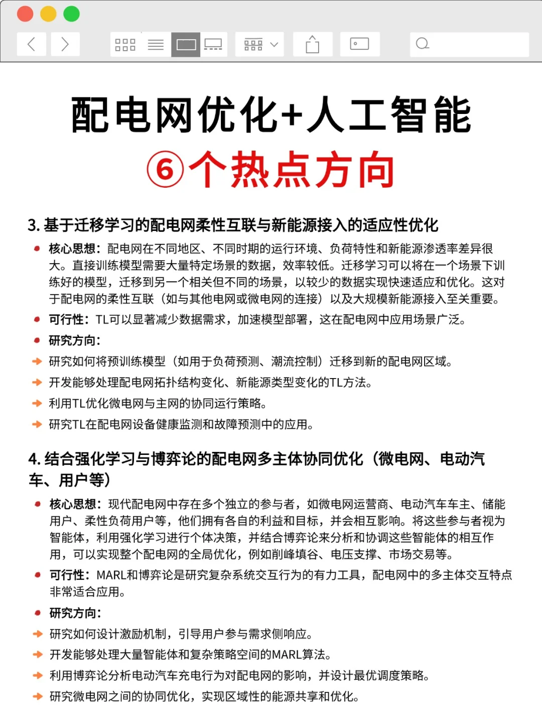
3⃣️基于迁移学习的配电网柔性互联与新能源接入的适应性优化
4⃣️结合强化学习与博弈论的配电网多主体协同优化(微电网、电动汽车、用户等)
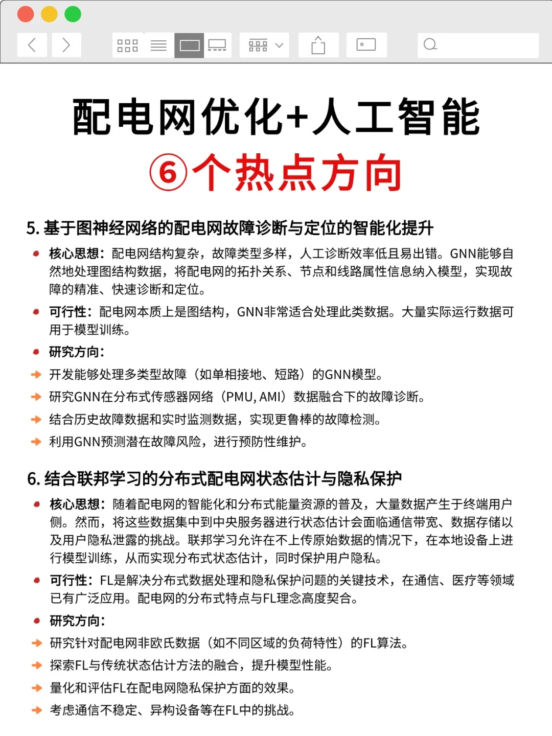
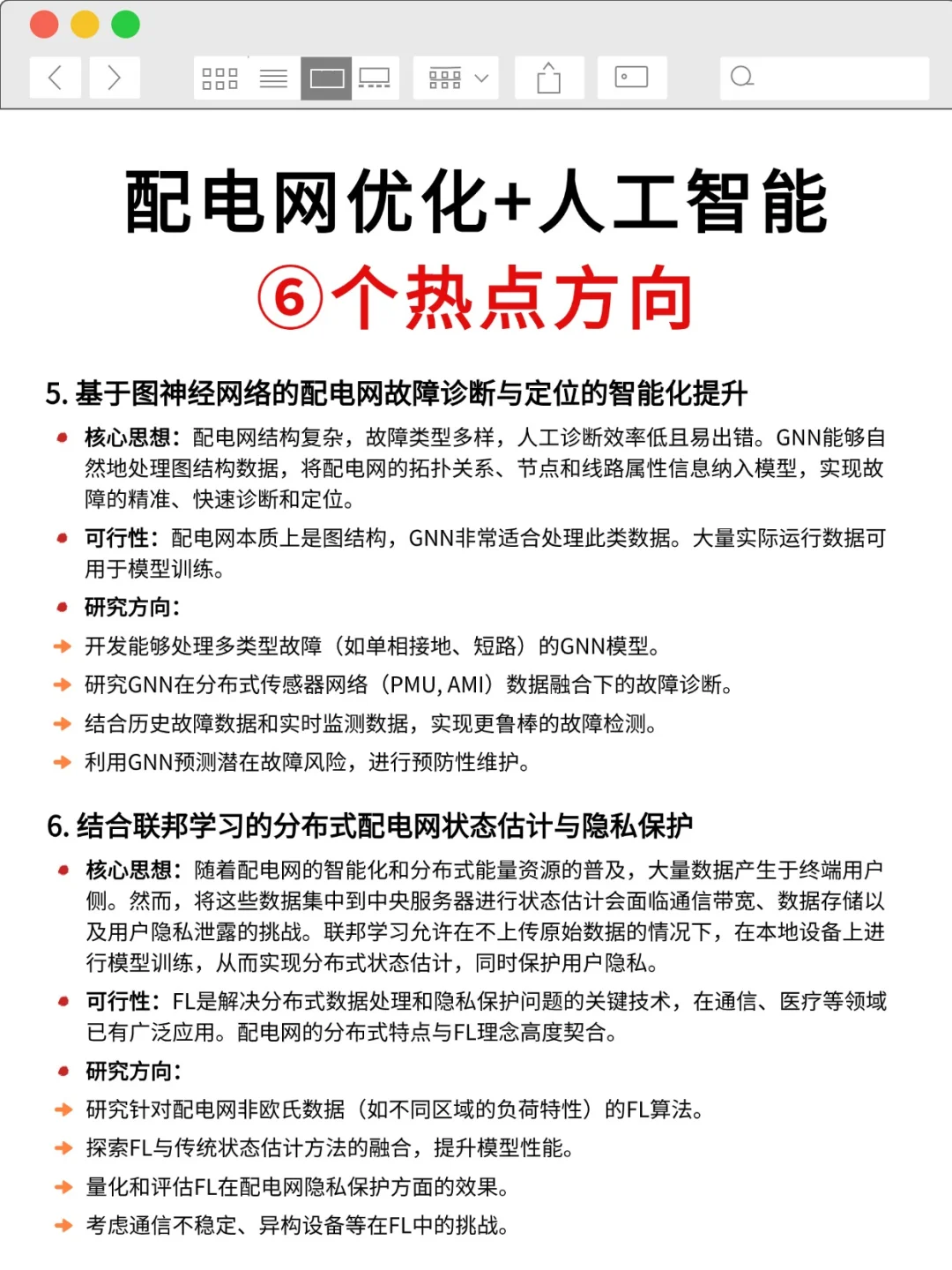
5⃣️基于图神经网络的配电网故障诊断与定位的智能化提升
6⃣️结合联邦学习的分布式配电网状态估计与隐私保护
.
?♀️team在配电网优化结合人工智能这块与非常成熟的idea,对这块感兴趣,但是没有思路想有人带着的同学可以戳戳
#配电网优化调度 #电网 #电力 #人工智能 #深度学习 #机器学习 #论文发表 #SCI #研究生 #科研
.
?配电网优化结合人工智能选题推荐:
1⃣️基于深度强化学习的动态配电网潮流控制与暂态稳定增强
2⃣️利用生成对抗网络实现配电网负荷和分布式能源出力的高精度预测与场景生成
3⃣️基于迁移学习的配电网柔性互联与新能源接入的适应性优化
4⃣️结合强化学习与博弈论的配电网多主体协同优化(微电网、电动汽车、用户等)
5⃣️基于图神经网络的配电网故障诊断与定位的智能化提升
6⃣️结合联邦学习的分布式配电网状态估计与隐私保护
.
?♀️team在配电网优化结合人工智能这块与非常成熟的idea,对这块感兴趣,但是没有思路想有人带着的同学可以戳戳
#配电网优化调度 #电网 #电力 #人工智能 #深度学习 #机器学习 #论文发表 #SCI #研究生 #科研


