








在硅片表面形成光刻胶图形后,刻蚀工艺将该图形转移到光刻胶下面的层。常见的刻蚀方法有物理性刻蚀、化学性刻蚀。而化学刻蚀由于其具备高均匀性、高选择比等优势,在半导体制造中占据主导地位。其中干法刻蚀更是占据了90%的市场份额。
1、刻蚀设备介绍
在刻蚀工艺中,针对不同的工艺需求,需要选择合适的刻蚀机台,常见的干法刻蚀设备有反应离子刻蚀(RIE)设备、感应耦合等离子体(ICP)刻蚀设备、等离子体增强化学气相沉积(PECVD)刻蚀设备等。
2、各向异性和各向同性刻蚀
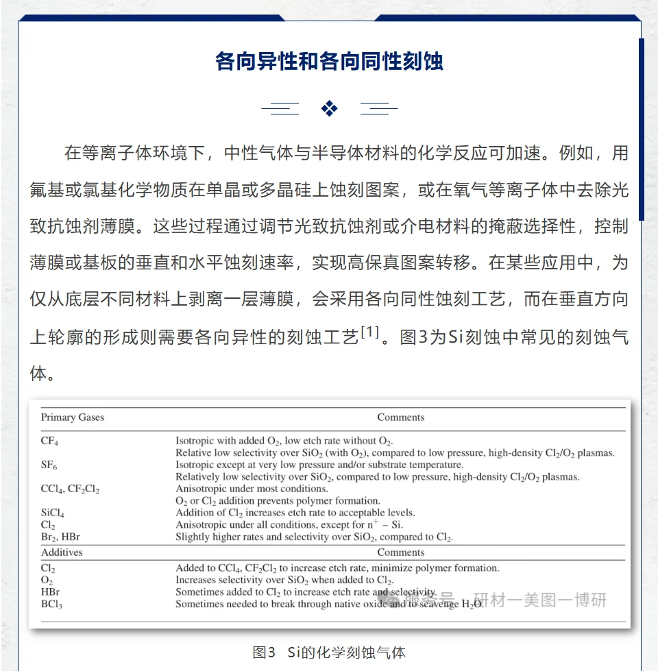
在等离子体环境下,中性气体与半导体材料的化学反应可加速。例如,用氟基或氯基化学物质在单晶或多晶硅上蚀刻图案,或在氧气等离子体中去除光致抗蚀剂薄膜。这些过程通过调节光致抗蚀剂或介电材料的掩蔽选择性,控制薄膜或基板的垂直和水平蚀刻速率,实现高保真图案转移。在某些应用中,为仅从底层不同材料上剥离一层薄膜,会采用各向同性蚀刻工艺,而在垂直方向上轮廓的形成则需要各向异性的刻蚀工艺。
在没有大量聚合物侧壁钝化的情况下,基于氟(F)的等离子体化学刻蚀通常呈现各向同性特征。而基于氯(Cl)的等离子体刻蚀硅时,由于存在离子辅助的刻蚀机制(ion-assisted etching),可以实现较好的各向异性,形成接近垂直的侧壁而无明显下挖(undercut)。
未掺杂硅在氯气中蚀刻缓慢,而重掺杂n型硅在原子氯环境下可快速蚀刻,且无需离子轰击。掺杂使蚀刻速率差异达25倍,且与掺杂剂种类无关。原子氯在未掺杂硅上吸附不破坏硅-硅键,但在n型硅上带负电,与硅形成离子键。
3、不同宽高比(Aspect Ratio)结构的匀速刻蚀方法
不同宽高比(如沟槽)的刻蚀速率会因特征尺寸不同而产生差异,导致刻蚀深度不一致,(这通常称为反应离子蚀刻滞后(ARDE),其中窄特征蚀刻较慢)。这种现象在深硅刻蚀过程中尤为明显,会导致刻蚀深度的不一致,影响器件的性能和一致性。较宽的特征结构,刻蚀速率较快,刻蚀深度较大。较窄的特征尺寸,刻蚀速率较慢,刻蚀深度较小。
Si刻蚀的过程中,可以拆分为三个阶段。分别是聚合物沉积(Deposition)、聚合物去除(Removal)、硅刻蚀(Isotropic Etch)。较小宽高比的结构中,聚合物沉积速率更快,且刻蚀速率也更快。而去除步骤的速率不受宽高比的影响,所以可以增加氧气使得该步骤的时间尺度保持一致。
#半导体 #刻蚀 #苏州美图半导体
1、刻蚀设备介绍
在刻蚀工艺中,针对不同的工艺需求,需要选择合适的刻蚀机台,常见的干法刻蚀设备有反应离子刻蚀(RIE)设备、感应耦合等离子体(ICP)刻蚀设备、等离子体增强化学气相沉积(PECVD)刻蚀设备等。
2、各向异性和各向同性刻蚀
在等离子体环境下,中性气体与半导体材料的化学反应可加速。例如,用氟基或氯基化学物质在单晶或多晶硅上蚀刻图案,或在氧气等离子体中去除光致抗蚀剂薄膜。这些过程通过调节光致抗蚀剂或介电材料的掩蔽选择性,控制薄膜或基板的垂直和水平蚀刻速率,实现高保真图案转移。在某些应用中,为仅从底层不同材料上剥离一层薄膜,会采用各向同性蚀刻工艺,而在垂直方向上轮廓的形成则需要各向异性的刻蚀工艺。
在没有大量聚合物侧壁钝化的情况下,基于氟(F)的等离子体化学刻蚀通常呈现各向同性特征。而基于氯(Cl)的等离子体刻蚀硅时,由于存在离子辅助的刻蚀机制(ion-assisted etching),可以实现较好的各向异性,形成接近垂直的侧壁而无明显下挖(undercut)。
未掺杂硅在氯气中蚀刻缓慢,而重掺杂n型硅在原子氯环境下可快速蚀刻,且无需离子轰击。掺杂使蚀刻速率差异达25倍,且与掺杂剂种类无关。原子氯在未掺杂硅上吸附不破坏硅-硅键,但在n型硅上带负电,与硅形成离子键。
3、不同宽高比(Aspect Ratio)结构的匀速刻蚀方法
不同宽高比(如沟槽)的刻蚀速率会因特征尺寸不同而产生差异,导致刻蚀深度不一致,(这通常称为反应离子蚀刻滞后(ARDE),其中窄特征蚀刻较慢)。这种现象在深硅刻蚀过程中尤为明显,会导致刻蚀深度的不一致,影响器件的性能和一致性。较宽的特征结构,刻蚀速率较快,刻蚀深度较大。较窄的特征尺寸,刻蚀速率较慢,刻蚀深度较小。
Si刻蚀的过程中,可以拆分为三个阶段。分别是聚合物沉积(Deposition)、聚合物去除(Removal)、硅刻蚀(Isotropic Etch)。较小宽高比的结构中,聚合物沉积速率更快,且刻蚀速率也更快。而去除步骤的速率不受宽高比的影响,所以可以增加氧气使得该步骤的时间尺度保持一致。
#半导体 #刻蚀 #苏州美图半导体


