








电力优化调度方向及调整创新未来方向
高比例可再生能源系统:多时间尺度调度(日前-日内-实时)与储能协同。
主动配电网:分布式电源(DER)的即插即用管理。
人工智能深度融合:数据驱动的调度决策替代传统模型。
可再生能源并网的挑战
不确定性:风光出力预测偏差需通过备用容量或储能补偿。
反调峰特性:风光过剩时可能导致传统机组低效运行,需引入需求响应或储能。
弃风弃光问题:通过跨区调度、灵活性改造或市场机制缓解。
常见优化方法
经典方法:
经济调度(ED):忽略网络约束,优化机组出力分配。
机组组合(UC):考虑机组启停成本的混合整数问题。
最优潮流(OPF):结合电网潮流的非线性优化。
智能算法:
遗传算法(GA)、粒子群优化(PSO)用于非凸或高维问题。
强化学习(RL)应对不确定性(如风光出力波动)。
随机优化/鲁棒优化:处理可再生能源预测误差和负荷不确定性
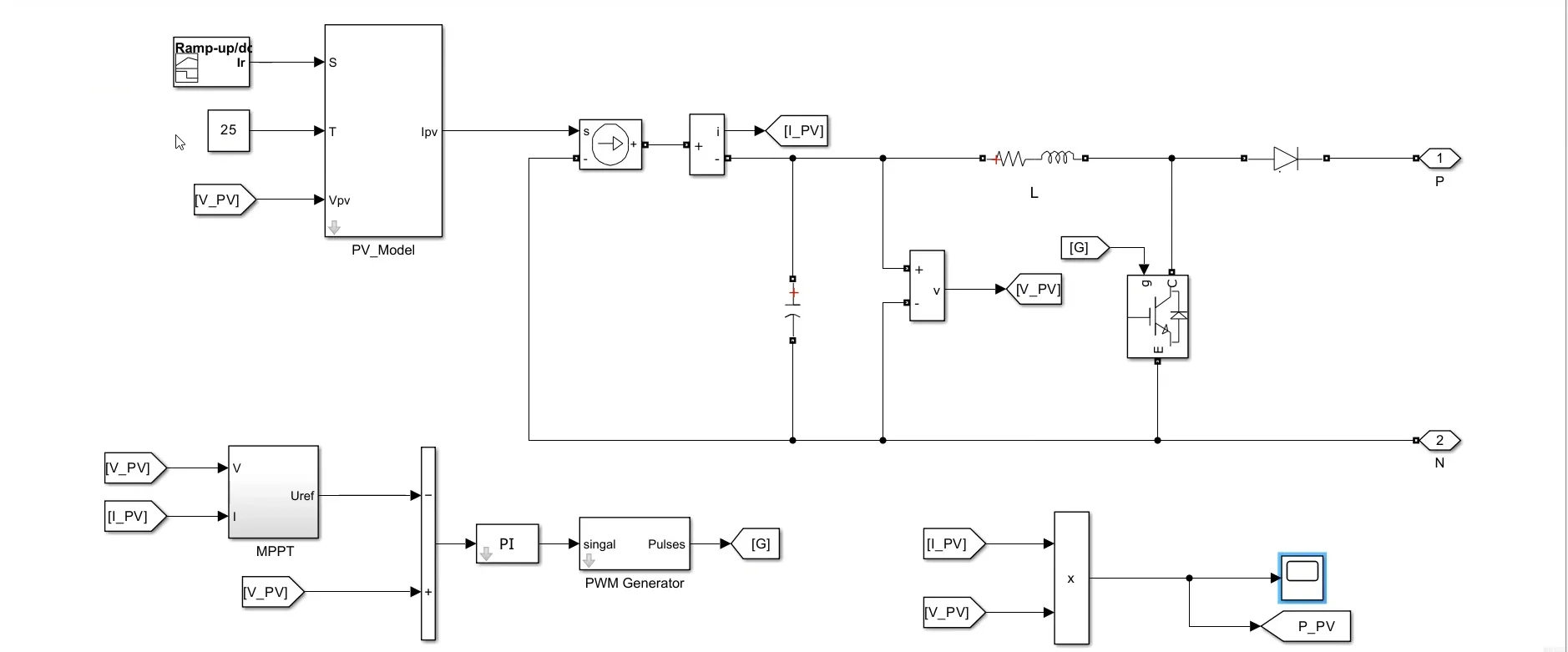
微电网/配电网/智能电网全流程仿真优化
风电/光伏/储能协同设计|优化调度|故障诊断|电能质量分析
亮点服务:
1 多能互补系统设计(风-光-柴-储)
2 多时间尺度优化调度(日前/日内/实时)
3 两阶段鲁棒优化 & 随机规划
4 新能源并网控制(虚拟同步机/构网型变流器)
5 储能系统全生命周期管理(SOC/SOH估计+容量配置)
核心工具:
▸ MATLAB/Simulink 数字孪生
▸ 智能算法库(PSO/GA/GWO/SA)
▸ 深度学习预测(LSTM/Transformer)
▸ 混合整数规划(MICP/SOCP)
特色应用:
✓ 电网韧性提升与重构
✓ 秒级故障隔离与黑启动
✓ 功率波动平抑与一次调频
✓ 碳排-经济-可靠性多目标优化
欢迎工程师/课题组/项目合作方私信详谈!
#电气工程 #电气工程及其自动化 #电气 #电网 #电路 #电气自动化 #电力#电气工程及其自动化 #电气 #电气工程
高比例可再生能源系统:多时间尺度调度(日前-日内-实时)与储能协同。
主动配电网:分布式电源(DER)的即插即用管理。
人工智能深度融合:数据驱动的调度决策替代传统模型。
可再生能源并网的挑战
不确定性:风光出力预测偏差需通过备用容量或储能补偿。
反调峰特性:风光过剩时可能导致传统机组低效运行,需引入需求响应或储能。
弃风弃光问题:通过跨区调度、灵活性改造或市场机制缓解。
常见优化方法
经典方法:
经济调度(ED):忽略网络约束,优化机组出力分配。
机组组合(UC):考虑机组启停成本的混合整数问题。
最优潮流(OPF):结合电网潮流的非线性优化。
智能算法:
遗传算法(GA)、粒子群优化(PSO)用于非凸或高维问题。
强化学习(RL)应对不确定性(如风光出力波动)。
随机优化/鲁棒优化:处理可再生能源预测误差和负荷不确定性
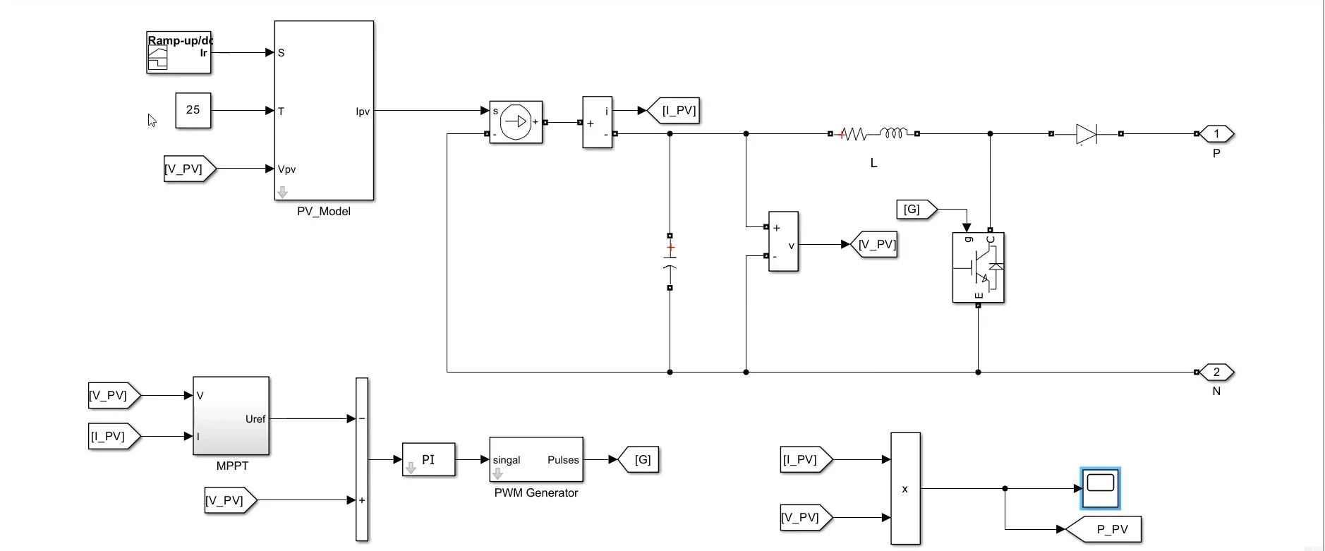
微电网/配电网/智能电网全流程仿真优化
风电/光伏/储能协同设计|优化调度|故障诊断|电能质量分析
亮点服务:
1 多能互补系统设计(风-光-柴-储)
2 多时间尺度优化调度(日前/日内/实时)
3 两阶段鲁棒优化 & 随机规划
4 新能源并网控制(虚拟同步机/构网型变流器)
5 储能系统全生命周期管理(SOC/SOH估计+容量配置)
核心工具:
▸ MATLAB/Simulink 数字孪生
▸ 智能算法库(PSO/GA/GWO/SA)
▸ 深度学习预测(LSTM/Transformer)
▸ 混合整数规划(MICP/SOCP)
特色应用:
✓ 电网韧性提升与重构
✓ 秒级故障隔离与黑启动
✓ 功率波动平抑与一次调频
✓ 碳排-经济-可靠性多目标优化
欢迎工程师/课题组/项目合作方私信详谈!
#电气工程 #电气工程及其自动化 #电气 #电网 #电路 #电气自动化 #电力#电气工程及其自动化 #电气 #电气工程


