





1. 【期刊及论文名称】
《Advanced Fiber Materials》:A Non-invasive, Closed-Loop Electronic Stent for Real-Time Management of Gastroesophageal Reflux Disease
2.【研究背景】
胃食管反流病(GERD)是最常见的慢性胃肠道疾病之一,全球患病率高达33%。该疾病给患者和医疗系统带来沉重负担,常需频繁就医进行症状监测、随访和个性化治疗。GERD主要由下食管括约肌(LES)功能障碍引起,导致胃酸长期反流至食管。持续的酸暴露会破坏食管黏膜屏障,引发溃疡和上皮异型增生,这些是食管腺癌的癌前病变,而该癌症的五年生存率低至10%。现有药物治疗无法根治GERD,而外科手术常干扰正常胃食管生理功能。
3.【研究团队及研究思路】
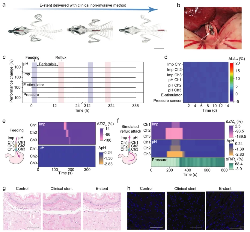
来自复旦大学的孙雪梅等团队开发出一种经口递送的无创生物电子支架(E-stent),可在不影响食管正常功能的前提下实现GERD的实时闭环管理。该支架采用工业织机编织功能化纤维,经电镀和化学蚀刻工艺制成,集成了垂直排列的多通道pH/阻抗纤维传感器(用于反流检测)和带压力反馈的电刺激器。凭借与食管编织结构相当的形状记忆特性及低模量特性,支架能与食管蠕动同步运动而不影响生理功能。
4.【研究内容】
本研究提出了一种具有形状记忆结构的新型E-stent,支持经口腔无创植入,并能在食糜流动与蠕动等动态生理条件下保持稳定的食管滞留性。该E-stent通过连续编织工艺将多功能纤维基电子元件集成至可植入治疗系统,并经过靶向后功能化处理,其设计兼具卓越的机械顺应性、优良的生物相容性,以及胃食管反流病的实时闭环个性化管理能力。在胃食管反流病大鼠模型中的体内实验表明,E-stent能在14天治疗周期内精准监测反流事件并触发即时电刺激。该干预措施有效抑制了胃酸反流,预防食管损伤,兼具急性症状缓解与累积治疗效果。实验动物在无干扰情况下表现出正常活动状态。作为经口腔植入的医疗器械,该支架可通过导管无创递送,无需外科手术。#论文期刊 #科研 总体而言,E-stent代表了胃食管反流病个性化实时管理的革新平台,可减少患者频繁就诊需求,实现持续生理功能管理,对改善临床预后及预防包括食管恶性病变在内的相关并发症进展具有重要潜力。
《Advanced Fiber Materials》:A Non-invasive, Closed-Loop Electronic Stent for Real-Time Management of Gastroesophageal Reflux Disease
2.【研究背景】
胃食管反流病(GERD)是最常见的慢性胃肠道疾病之一,全球患病率高达33%。该疾病给患者和医疗系统带来沉重负担,常需频繁就医进行症状监测、随访和个性化治疗。GERD主要由下食管括约肌(LES)功能障碍引起,导致胃酸长期反流至食管。持续的酸暴露会破坏食管黏膜屏障,引发溃疡和上皮异型增生,这些是食管腺癌的癌前病变,而该癌症的五年生存率低至10%。现有药物治疗无法根治GERD,而外科手术常干扰正常胃食管生理功能。
3.【研究团队及研究思路】
来自复旦大学的孙雪梅等团队开发出一种经口递送的无创生物电子支架(E-stent),可在不影响食管正常功能的前提下实现GERD的实时闭环管理。该支架采用工业织机编织功能化纤维,经电镀和化学蚀刻工艺制成,集成了垂直排列的多通道pH/阻抗纤维传感器(用于反流检测)和带压力反馈的电刺激器。凭借与食管编织结构相当的形状记忆特性及低模量特性,支架能与食管蠕动同步运动而不影响生理功能。
4.【研究内容】
本研究提出了一种具有形状记忆结构的新型E-stent,支持经口腔无创植入,并能在食糜流动与蠕动等动态生理条件下保持稳定的食管滞留性。该E-stent通过连续编织工艺将多功能纤维基电子元件集成至可植入治疗系统,并经过靶向后功能化处理,其设计兼具卓越的机械顺应性、优良的生物相容性,以及胃食管反流病的实时闭环个性化管理能力。在胃食管反流病大鼠模型中的体内实验表明,E-stent能在14天治疗周期内精准监测反流事件并触发即时电刺激。该干预措施有效抑制了胃酸反流,预防食管损伤,兼具急性症状缓解与累积治疗效果。实验动物在无干扰情况下表现出正常活动状态。作为经口腔植入的医疗器械,该支架可通过导管无创递送,无需外科手术。#论文期刊 #科研 总体而言,E-stent代表了胃食管反流病个性化实时管理的革新平台,可减少患者频繁就诊需求,实现持续生理功能管理,对改善临床预后及预防包括食管恶性病变在内的相关并发症进展具有重要潜力。


