手机版
二维码
购物车
(
0
)
供应
求购
公司
团购
展会
资讯
招商
品牌
人才
知道
专题
图库
视频
下载
商圈
推广
热搜:
采购方式
甲带
滤芯
气动隔膜泵
带式称重给煤机
减速机型号
减速机
链式给煤机
履带
无级变速机
首页
供应
求购
公司
团购
展会
资讯
招商
品牌
人才
知道
专题
图库
视频
下载
商圈
首页
>
资讯
>
通信3C
中国通信设备重点企业
日期:2025-11-02 17:03:55 来源:网络整理 作者:本站编辑
评论:0
中国通信设备重点企业
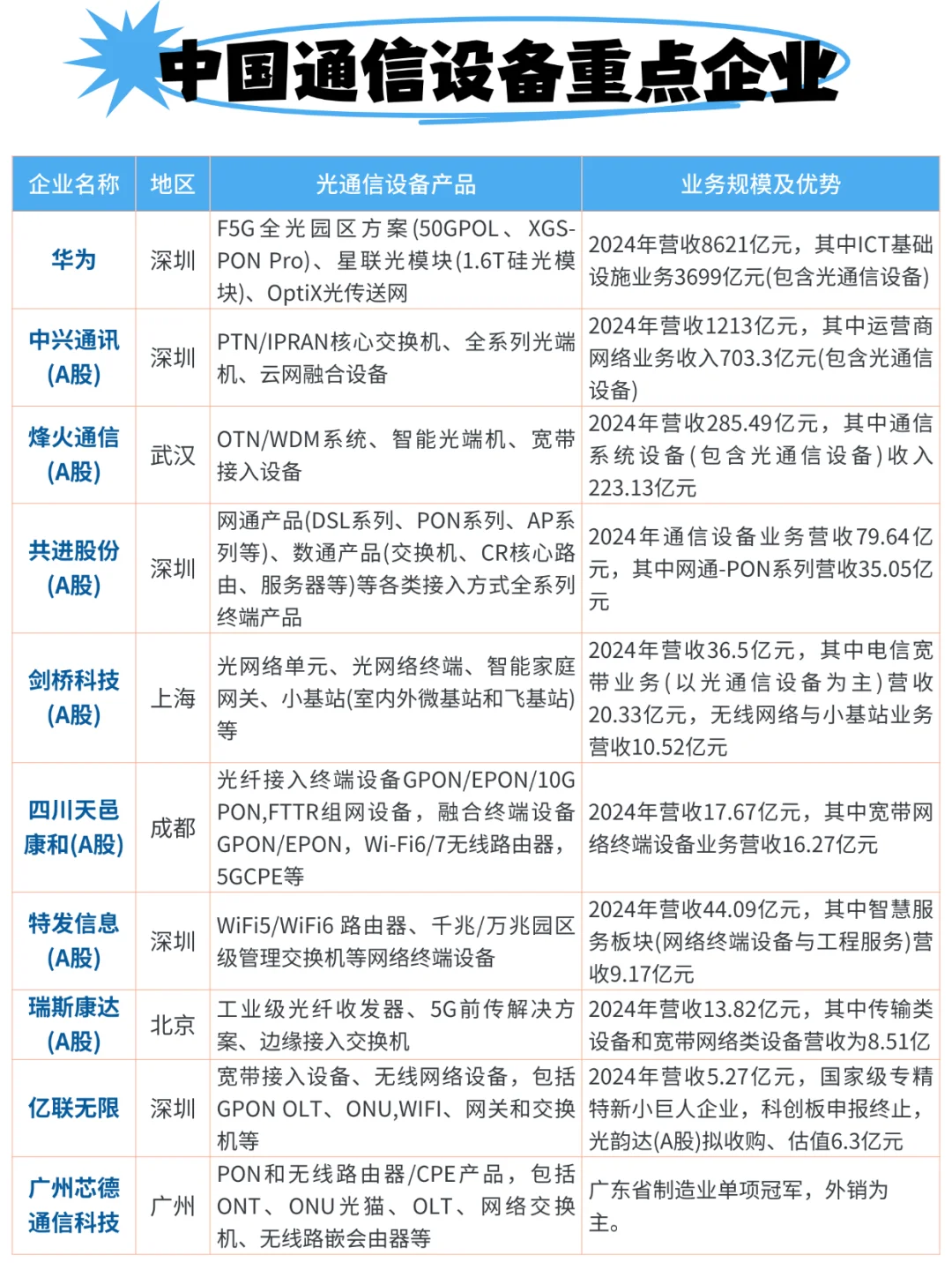
光通信行业的主要竞争者包括国内外众多知名企业。在国内企业中,华为、中兴通讯、烽火通信、长飞光纤等在光通信行业中占据重要地位,凭借强大的技术实力和市场份额,在全球市场中具有较强的竞争力。在国外企业中,诺基亚、思科、爱立信等企业在全球范围内拥有广泛的客户基础和品牌影响力。
国内光通信设备主要由华为、中兴通讯、烽火通讯三大主设备龙头企业主导。共进股份、剑桥科技、亿联无限、芯德科技、天邑股份等企业则专注于为国内外通信设备龙头或电信运营商提供传输与接入终端设备代工,其他中小厂商则在细分市场发力。
#光电查
#高科技企业
#光通信
#通信
#华为
#行业研究
#行业报告
打赏
更多
>
同类资讯
• 随身WiFi怎么选?看完这篇就知道(
0
条
相关评论
推荐图文
推荐资讯
点击排行
网站首页
|
关于我们
|
联系方式
|
使用协议
|
版权隐私
|
网站地图
|
排名推广
|
广告服务
|
积分换礼
|
网站留言
|
RSS订阅
|
违规举报
|
皖ICP备20008326号-18
(c)2008-2022 免费发布网 All Rights Reserved