手机版
二维码
购物车
(
0
)
供应
求购
公司
团购
展会
资讯
招商
品牌
人才
知道
专题
图库
视频
下载
商圈
推广
热搜:
采购方式
甲带
滤芯
气动隔膜泵
减速机
减速机型号
带式称重给煤机
履带
链式给煤机
无级变速机
首页
供应
求购
公司
团购
展会
资讯
招商
品牌
人才
知道
专题
图库
视频
下载
商圈
首页
>
资讯
>
展会资讯
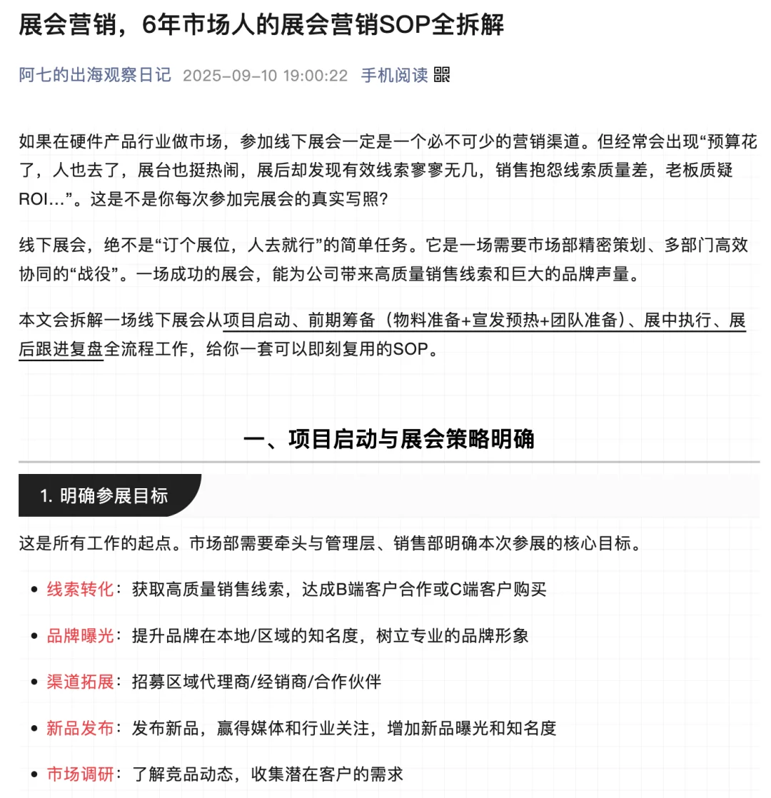
展会营销全攻略|6年市场人私藏SOP大公开
日期:2025-11-02 16:35:44 来源:网络整理 作者:本站编辑
评论:0
展会营销全攻略|6年市场人私藏SOP大公开
展会运营/展会营销相比其他市场运营岗位,更加复杂和具有挑战,因为它涉及到比较多的跨部门协作/沟通/组织/协调等,需要线上线下营销的通力配合,对全局规划思维要求较高。
如何组织策划一场高效且有效的展会活动?本文会拆解一场线下展会从? 项目启动 → ? 前期筹备(物料准备+宣发预热+团队准备)→ ⚡ 展中执行 → ? 展后跟进复盘全流程工作,给你一套可以即刻复用的SOP!
6年市场人的一线实战经验总结,码字5000+,希望对做展会的小伙伴有帮助~
#展会营销
#展会运营
#活动运营
#活动营销
#海外营销
#展会SOP
#展会运营sop
#市场营销
#全渠道营销
#市场部
打赏
更多
>
同类资讯
• 2026上海外贸工厂展上海跨境电商
0
条
相关评论
推荐图文
推荐资讯
点击排行
133
1
2025年10月辽宁工业展览馆展会排期
122
2
无人机展会一站式资料
117
3
10/26王鹤棣长春特步见面会。
107
4
郑州 面包节!!金融岛郑州美好的面包面包
101
5
倒计时5天!北京珠宝展源头价开抢,放心冲
93
6
美院毕业展
92
7
芒果招商会·长沙丨可预定前排名额7个❗
88
8
都整理好了!北京10月免费展会可真多啊!
88
9
2025广州车展已确定(日程安排+逛展指南)
网站首页
|
关于我们
|
联系方式
|
使用协议
|
版权隐私
|
网站地图
|
排名推广
|
广告服务
|
积分换礼
|
网站留言
|
RSS订阅
|
违规举报
|
皖ICP备20008326号-18
(c)2008-2022 免费发布网 All Rights Reserved