手机版
二维码
购物车
(
0
)
供应
求购
公司
团购
展会
资讯
招商
品牌
人才
知道
专题
图库
视频
下载
商圈
推广
热搜:
采购方式
甲带
滤芯
气动隔膜泵
减速机
减速机型号
带式称重给煤机
履带
链式给煤机
无级变速机
首页
供应
求购
公司
团购
展会
资讯
招商
品牌
人才
知道
专题
图库
视频
下载
商圈
首页
>
资讯
>
五金工具
不锈钢知识
日期:2025-11-02 11:02:10 来源:网络整理 作者:本站编辑
评论:0
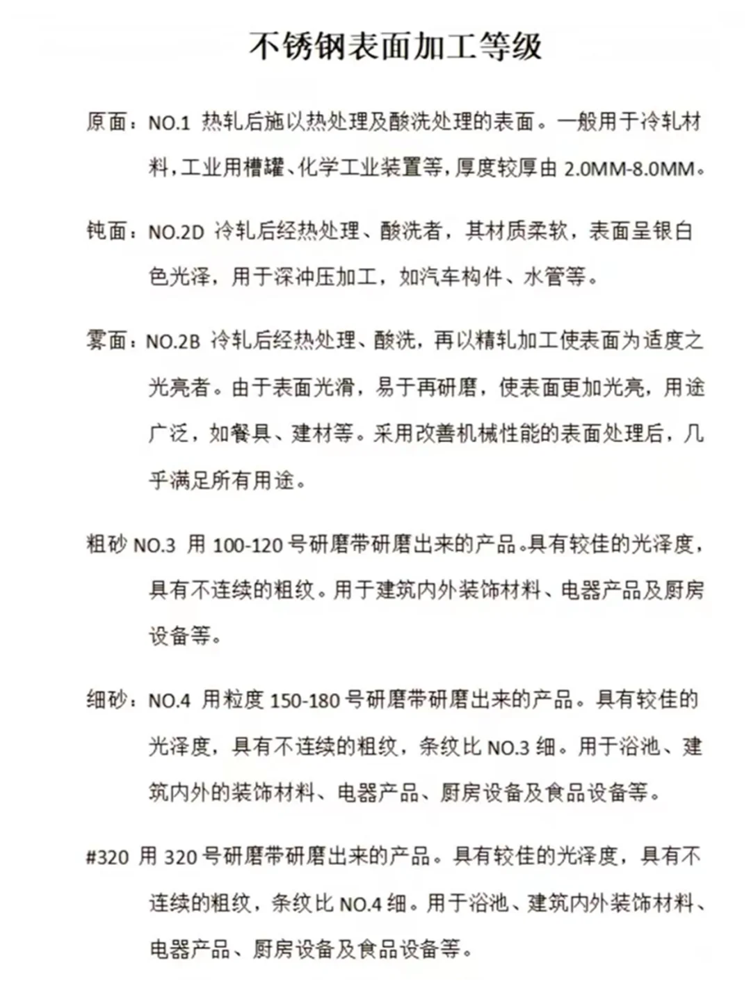
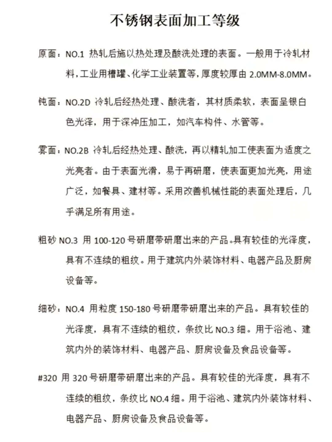
不锈钢知识
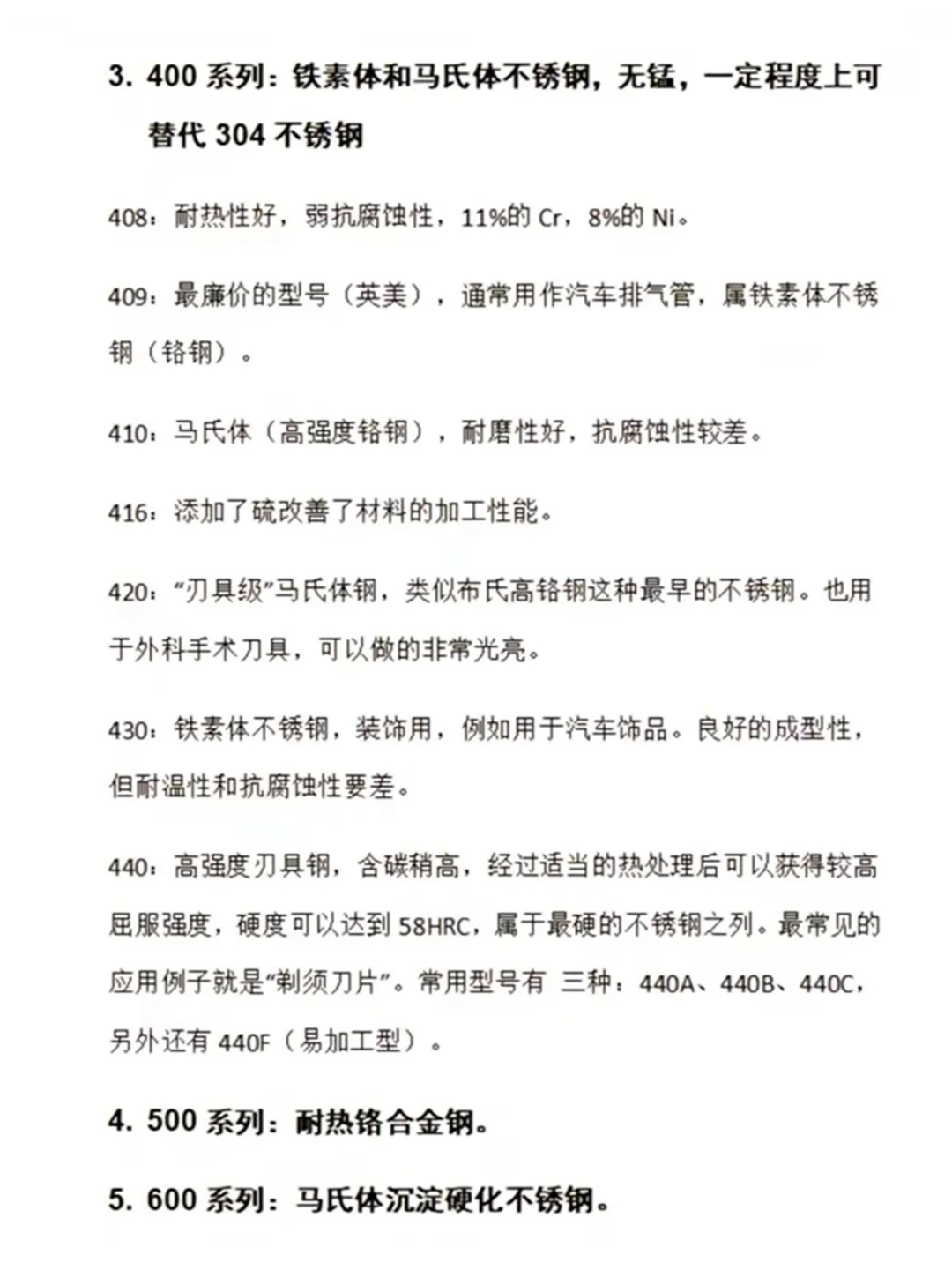
各类不锈钢材质特点及用途
#不锈钢知识
#不锈钢
#不锈钢厂家
#不锈钢材质
打赏
更多
>
同类资讯
• 1k的西昊能安全下车吗
0
条
相关评论
推荐图文
推荐资讯
点击排行
0
1
多巴胺配色电动工具
0
2
各种跨境锂电工具OEM
0
3
Makita XGT够猛
0
4
手电钻设计渲染
0
5
我的工具墙
0
6
男人减速带
0
7
??电动工具选哪个平台?
0
8
老图新发#大大小小的电锯
0
9
电钻有人要吗
网站首页
|
关于我们
|
联系方式
|
使用协议
|
版权隐私
|
网站地图
|
排名推广
|
广告服务
|
积分换礼
|
网站留言
|
RSS订阅
|
违规举报
|
皖ICP备20008326号-18
(c)2008-2022 免费发布网 All Rights Reserved