手机版
二维码
购物车
(
0
)
供应
求购
公司
团购
展会
资讯
招商
品牌
人才
知道
专题
图库
视频
下载
商圈
推广
热搜:
采购方式
甲带
滤芯
气动隔膜泵
带式称重给煤机
减速机型号
无级变速机
链式给煤机
履带
减速机
首页
供应
求购
公司
团购
展会
资讯
招商
品牌
人才
知道
专题
图库
视频
下载
商圈
首页
>
资讯
>
节能环保
全国碳交易市场首次扩围,钢铁企业影响
日期:2025-11-02 10:47:25 来源:网络整理 作者:本站编辑
评论:0
全国碳交易市场首次扩围,钢铁企业影响
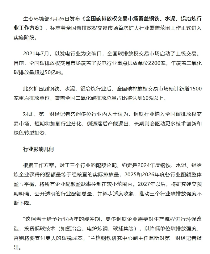
生态环境部3月26日发布《 全国碳排放权交易市场覆盖钢铁、水泥、铝冶炼行业工作方案 》,标志着全国碳排放权交易市场首次扩大行业覆盖范围工作正式进入实施阶段。
人社部能建中心碳中和能源领域《高级能源管理》《高级能源审计》课程学习培训和证书颁发
有需要用证书,提前储备
#碳排放
#节能环保
#技能证书
#证书
#投标证书
#能源行业
#碳中和碳达峰
#节能环保
#节能
打赏
更多
>
同类资讯
• 2025北京军转新变化!这3个重点一
0
条
相关评论
推荐图文
推荐资讯
点击排行
网站首页
|
关于我们
|
联系方式
|
使用协议
|
版权隐私
|
网站地图
|
排名推广
|
广告服务
|
积分换礼
|
网站留言
|
RSS订阅
|
违规举报
|
皖ICP备20008326号-18
(c)2008-2022 免费发布网 All Rights Reserved